留言板

尊敬的读者、作者、审稿人, 关于本刊的投稿、审稿、编辑和出版的任何问题, 您可以本页添加留言。我们将尽快给您答复。谢谢您的支持!

姓名
邮箱
手机号码
标题
留言内容
验证码

基于最优估计法的瑞利激光雷达反演大气温度研究

王煜 张献中 吴同 张益健 孙悦 李世杰 李欣岐 钟凯 闫召爱 徐德刚 姚建铨

王煜, 张献中, 吴同, 张益健, 孙悦, 李世杰, 李欣岐, 钟凯, 闫召爱, 徐德刚, 姚建铨. 基于最优估计法的瑞利激光雷达反演大气温度研究[J]. 空间科学学报, 2023, 43(4): 627-639. doi: 10.11728/cjss2023.04.2022-0035
引用本文: 王煜, 张献中, 吴同, 张益健, 孙悦, 李世杰, 李欣岐, 钟凯, 闫召爱, 徐德刚, 姚建铨. 基于最优估计法的瑞利激光雷达反演大气温度研究[J]. 空间科学学报, 2023, 43(4): 627-639. doi: 10.11728/cjss2023.04.2022-0035
WANG Yu, ZHANG Xianzhong, WU Tong, ZHANG Yijian, SUN Yue, LI Shijie, LI Xinqi, ZHONG Kai, YAN Zhaoai, XU Degang, YAO Jianquan. Research on Atmospheric Temperature Retrieval Based on Rayleigh Lidar Using Optimal Estimation Method (in Chinese). Chinese Journal of Space Science, 2023, 43(4): 627-639 doi: 10.11728/cjss2023.04.2022-0035
Citation: WANG Yu, ZHANG Xianzhong, WU Tong, ZHANG Yijian, SUN Yue, LI Shijie, LI Xinqi, ZHONG Kai, YAN Zhaoai, XU Degang, YAO Jianquan. Research on Atmospheric Temperature Retrieval Based on Rayleigh Lidar Using Optimal Estimation Method (in Chinese). Chinese Journal of Space Science, 2023, 43(4): 627-639 doi: 10.11728/cjss2023.04.2022-0035

基于最优估计法的瑞利激光雷达反演大气温度研究

doi: 10.11728/cjss2023.04.2022-0035 cstr: 32142.14.cjss2023.04.2022-0035
基金项目: 国家自然科学基金项目资助(62175184)
详细信息
    作者简介:
    通讯作者:
  • 中图分类号: P356

Research on Atmospheric Temperature Retrieval Based on Rayleigh Lidar Using Optimal Estimation Method

  • 摘要: 基于瑞利激光雷达的回波光子信号对中层大气进行探测,结合最优估计法,对大气温度进行反演。本文基于瑞利散射激光雷达方程建立正向模型,选择大气模型的温度廓线作为先验状态信息,构建用于最优化处理的成本函数,利用Levenberg-Marquardt最优化算法对成本函数执行最优化处理,得到大气温度的反演结果,对反演结果的不确定度分析的同时利用平均核矩阵对反演结果中真实信息的贡献进行评估。利用瑞利激光雷达方程产生的模拟回波信号进行了大气温度的反演处理与分析,对中国科学院国家空间中心提供的瑞利激光雷达实测数据进行大气温度的最优估计反演。结果表明,90 km以下的反演不确定度在10 K以内,且相较于CH方法,最优估计法具有反演有效范围高的优势;在回波光子信噪比较高的区域,反演不确定度较小,且真实信息对反演结果的贡献占主导地位。

     

  • 图  1  模拟回波光子数廓线

    Figure  1.  Simulated echo photon count profile

    图  2  模拟回波信噪比廓线

    Figure  2.  Signal-to-noise ratio of simulated echo photon count profile

    图  3  模拟数据的反演温度廓线

    Figure  3.  Retrieved temperature profiles from simulated data

    图  4  模拟数据反演温度廓线的误差和不确定度

    Figure  4.  Errors and uncertainties of inversion of temperature profiles from simulated data

    图  5  模拟反演温度廓线的平均核矩阵(a)和垂直分辨率(b)

    Figure  5.  Average kernel matrix (a) and vertical resolution (b) of simulated inversion temperature profile

    图  6  CH反演模拟回波光子数廓线(a)与信噪比(b)

    Figure  6.  CH inversion simulated echo photon number profile (a) and signal-to-noise ratio (b)

    图  7  参考温度引入不确定度的CH反演结果

    Figure  7.  CH inversion results with reference temperature introducing uncertainty

    图  8  参考压强引入不确定度的OEM反演结果

    Figure  8.  OEM inversion results after introducing uncertainty into reference pressure

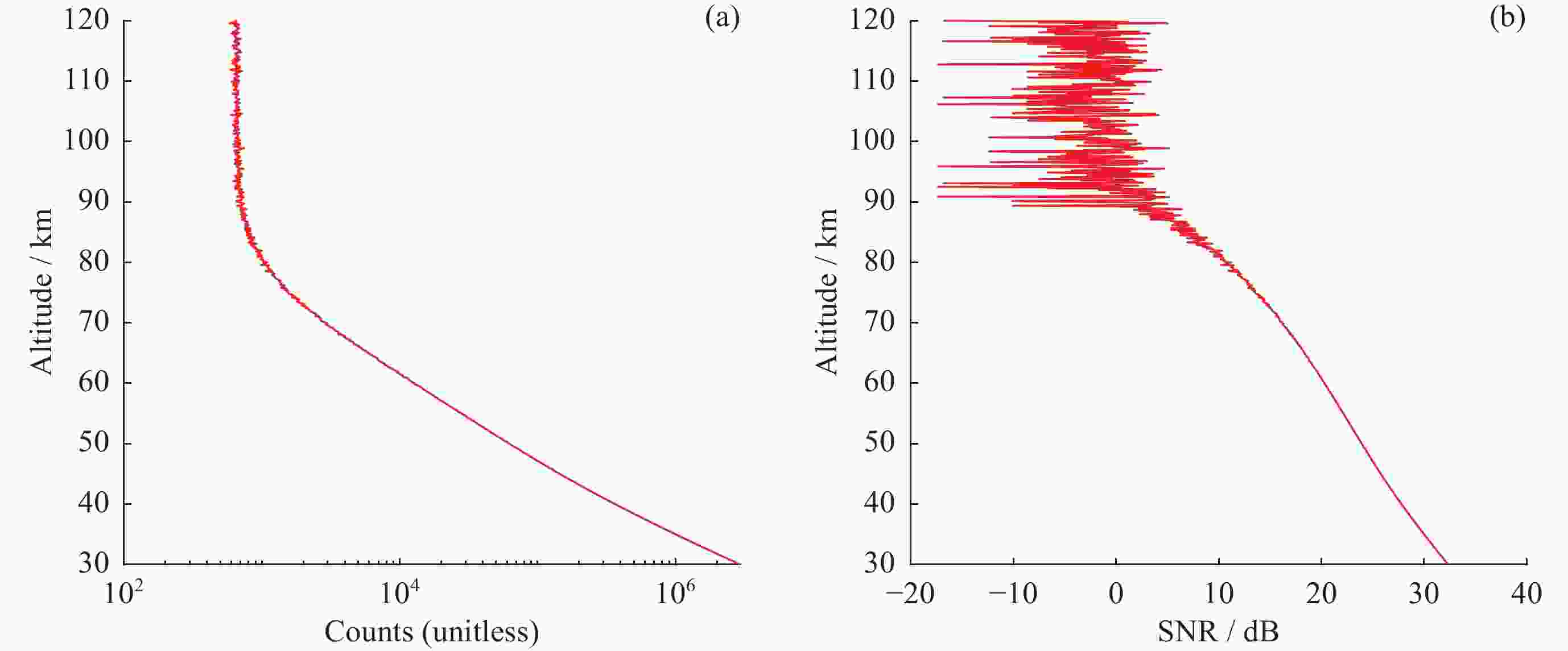
    图  9  瑞利散射激光雷达实测回波光子数廓线

    Figure  9.  Rayleigh lidar measured echo photon profile

    图  10  实测回波信号的信噪比廓线

    Figure  10.  Signal-to-noise ratio profile of the measured echo photon profile

    图  11  瑞利散射激光雷达实测数据的反演温度廓线

    Figure  11.  Retrieved temperature profiles from rayleigh lidar measured data

    图  12  最优估计反演结果的不确定度

    Figure  12.  Uncertainty of optimal estimation inversion result

    图  13  正向模型与测量值的残差(蓝色曲线是反演状态的正向模型测量值与实际测量值的百分比偏差,红色曲线是测量不确定度占测量值得百分比重)

    Figure  13.  Residual error between the forward model and the measured value (The blue curve is the percentage deviation between the forward model measured value of the inversion state and the actual measured value, and the red curve is the percentage weight of the measurement uncertainty in the measured value)

    图  14  实测数据反演温度廓线的平均核矩阵(a)和垂直分辨率(b)

    Figure  14.  Average kernel matrix (a) and vertical resolution (b) of the measured data inversion temperature profile

    图  15  不同先验温度廓线对反演结果的影响

    Figure  15.  Influence of different prior temperature profiles on the inversion results

    表  1  模拟激光雷达系统参数

    Table  1.   Simulation lidar system parameters

    系统参数参数选值
    脉冲能量/ mJ40
    重复频率/ Hz50
    激光波长/ nm532
    望远镜口径/ mm350
    系统效率(unitless)0.191
    下载: 导出CSV

    表  2  实测数据的瑞利散射激光雷达系统参数

    Table  2.   National space center rayleigh lidar system parameters

    系统参数参数选值
    脉冲能量/mJ500
    脉冲宽度/ns8
    重复频率/Hz30
    激光波长/nm532
    望远镜口径/mm1000
    系统效率(unitless)0.02
    下载: 导出CSV
  • [1] HAUCHECORNE A, CHANIN M L. Density and temperature profiles obtained by lidar between 35 and 70 km[J]. Geophysical Research Letters, 1980, 7(8): 565-568 doi: 10.1029/GL007i008p00565
    [2] 刘星, 杨国韬, 王继红, 等. 瑞利激光雷达反演中层大气温度算法[J]. 空间科学学报, 2019, 39(2): 186-190 doi: 10.11728/cjss2019.02.186

    LIU Xing, YANG Guotao, WANG Jihong, et al. Retrieval algorithm of middle atmospheric temperature using rayleigh lidar[J]. Chinese Journal of Space Science, 2019, 39(2): 186-190 doi: 10.11728/cjss2019.02.186
    [3] RODGERS C D. Inverse Methods for Atmospheric Sounding: Theory and Practice[M]. Singapore: World Scientific, 2000
    [4] MAAHN M, TURNER D D, LÖHNERT U, et al. Optimal estimation retrievals and their uncertainties: what every atmospheric scientist should know[J]. Bulletin of the American Meteorological Society, 2020, 101(9): E1512-E1523 doi: 10.1175/BAMS-D-19-0027.1
    [5] POVEY A C, GRAINGER R G, PETERS D M, et al. Retrieval of aerosol backscatter, extinction, and lidar ratio from Raman lidar with optimal estimation[J]. Atmospheric Measurement Techniques, 2014, 7(3): 757-776 doi: 10.5194/amt-7-757-2014
    [6] SICA R J, HAEFELE A. Retrieval of temperature from a multiple-channel Rayleigh-scatter lidar using an optimal estimation method[J]. Applied Optics, 2015, 54(8): 1872-1889 doi: 10.1364/AO.54.001872
    [7] SICA R J, HAEFELE A. Retrieval of water vapor mixing ratio from a multiple channel Raman-scatter lidar using an optimal estimation method[J]. Applied Optics, 2016, 55(4): 763-777 doi: 10.1364/AO.55.000763
    [8] WEITKAMP C. Lidar: Range-Resolved Optical Remote Sensing of the Atmosphere[M]. New York: Springer, 2005
    [9] LEVENBERG K. A method for the solution of certain non-linear problems in least squares[J]. Quarterly of Applied Mathematics, 1944, 2(2): 164-168 doi: 10.1090/qam/10666
    [10] MARQUARDT D W. An algorithm for least-squares estimation of nonlinear parameters[J]. Journal of the Society for Industrial and Applied Mathematics, 1963, 11(2): 431-441 doi: 10.1137/0111030
    [11] SICA R J, HAEFELE A, JALALI A, et al. How to apply the optimal estimation method to your lidar measurements for improved retrievals of temperature and composition[J]. EPJ Web of Conferences, 2018, 176: 01025 doi: 10.1051/epjconf/201817601025
    [12] ARGALL P S. Upper altitude limit for Rayleigh lidar[J]. Annales Geophysicae, 2007, 25(1): 19-25 doi: 10.5194/angeo-25-19-2007
    [13] PICONE J M, HEDIN A E, DROB D P, et al. NRLMSISE-00 empirical model of the atmosphere: statistical comparisons and scientific issues[J]. Journal of Geophysical Research: Space Physics, 2002, 107(A12): 1468
    [14] National Geophysical Data Center. U. S. standard atmosphere (1976)[J]. Planetary and Space Science, 1992, 40(4): 553-554
    [15] CHANDRA S, FLEMING E L, SCHOEBERL M R, et al. Monthly mean global climatology of temperature, wind, geopotential height and pressure for 0-120 km[J]. Advances in Space Research, 1990, 10(6): 3-12 doi: 10.1016/0273-1177(90)90230-W
    [16] ERIKSSON P, JIMÉNEZ C, BUEHLER S A. Qpack, a general tool for instrument simulation and retrieval work[J]. Journal of Quantitative Spectroscopy and Radiative Transfer, 2005, 91(1): 47-64 doi: 10.1016/j.jqsrt.2004.05.050
    [17] BUEHLER S A, MENDROK J, ERIKSSON P, et al. ARTS, the Atmospheric Radiative Transfer Simulator - version 2.2, the planetary toolbox edition[J]. Geoscientific Model Development, 2018, 11(4): 1537-1556 doi: 10.5194/gmd-11-1537-2018
    [18] BERENS P. CircStat: A MATLAB toolbox for circular statistics[J]. Journal of Statistical Software, 2009, 31(10): 1-21
  • 加载中
图(15) / 表(2)
计量
  • 文章访问数:  1075
  • HTML全文浏览量:  205
  • PDF下载量:  103
  • 被引次数: 

    0(来源:Crossref)

    0(来源:其他)

出版历程
  • 收稿日期:  2022-07-28
  • 录用日期:  2023-06-25
  • 修回日期:  2022-11-20
  • 网络出版日期:  2023-06-25

目录

    /

    返回文章
    返回