留言板

尊敬的读者、作者、审稿人, 关于本刊的投稿、审稿、编辑和出版的任何问题, 您可以本页添加留言。我们将尽快给您答复。谢谢您的支持!

姓名
邮箱
手机号码
标题
留言内容
验证码

FlexRay总线的星载应用

胡继英朔 朱岩 周莉

胡继英朔, 朱岩, 周莉. FlexRay总线的星载应用[J]. 空间科学学报, 2024, 44(6): 1166-1176. doi: 10.11728/cjss2024.06.2023-0124
引用本文: 胡继英朔, 朱岩, 周莉. FlexRay总线的星载应用[J]. 空间科学学报, 2024, 44(6): 1166-1176. doi: 10.11728/cjss2024.06.2023-0124
HU Jiyingshuo, ZHU Yan, ZHOU Li. On-board Application of FlexRay Bus (in Chinese). Chinese Journal of Space Science, 2024, 44(6): 1166-1176 doi: 10.11728/cjss2024.06.2023-0124
Citation: HU Jiyingshuo, ZHU Yan, ZHOU Li. On-board Application of FlexRay Bus (in Chinese). Chinese Journal of Space Science, 2024, 44(6): 1166-1176 doi: 10.11728/cjss2024.06.2023-0124

FlexRay总线的星载应用

doi: 10.11728/cjss2024.06.2023-0124 cstr: 32142.14.cjss.2023-0124
基金项目: 中国科学院国家重大科技专项项目资助(E16505B31S)
详细信息
    作者简介:
    • 胡继英朔 男, 2000年5月出生于山东省日照市, 现为中国科学院国家空间科学中心博士研究生, 专业为计算机应用技术, 主要研究方向为空间综合电子技术. E-mail: hujiyingshuo22@mails.ucas.ac.cn
    通讯作者:
    • 朱岩 男, 1973年1月出生于江苏省连云港市, 现为中国科学院国家空间科学中心研究员, 博士生导师, 主要研究方向为空间综合电子技术, 空间数据智能处理、存储、传输技术等. E-mail: zhuyan@nssc.ac.cn
  • 中图分类号: TP336, V474

On-board Application of FlexRay Bus

  • 摘要: 星载数据总线是卫星综合电子的重要组成部分. 随着空间探测任务的复杂化, 载荷对卫星综合电子数据传输的速率和实时性需求不断增加, 以1553B和CAN为代表的现有星载总线不能满足日益增长的星载数据传输需求, 需要开展地面应用成熟的高可靠高速FlexRay总线的星载应用研究. 分析FlexRay总线应用于卫星综合电子的技术优势, 开展FlexRay星载通信节点的软硬件设计; 考虑到FlexRay总线在轨应用时作为传统CAN总线的扩展或补充的应用场景, 采用轮转映射算法设计实现了CAN与FlexRay总线网关. 星载FlexRay总线系统经误码率测试, 连续地进行数据发送、接收, 组网中不同总线报文数据均交换正常, 未出现帧丢失或错误, 误码率低于10–8, 验证了其有效性与可靠性, 为后续以嫦娥、探火为代表的深空探测和空间科学探测卫星提供技术支撑.

     

  • 图  1  点对点网络拓扑结构

    Figure  1.  Point-to-point network topology

    图  2  总线型网络拓扑结构

    Figure  2.  Bus-based network topology

    图  3  ECU节点结构

    Figure  3.  ECU node structure

    图  4  通信控制器结构

    Figure  4.  Communication controller structure

    图  5  ECU节点硬件连接电路

    Figure  5.  ECU node hardware connection circuit

    图  6  星载节点FlexRay数据帧发送流程

    Figure  6.  On-board node FlexRay data frame sending process

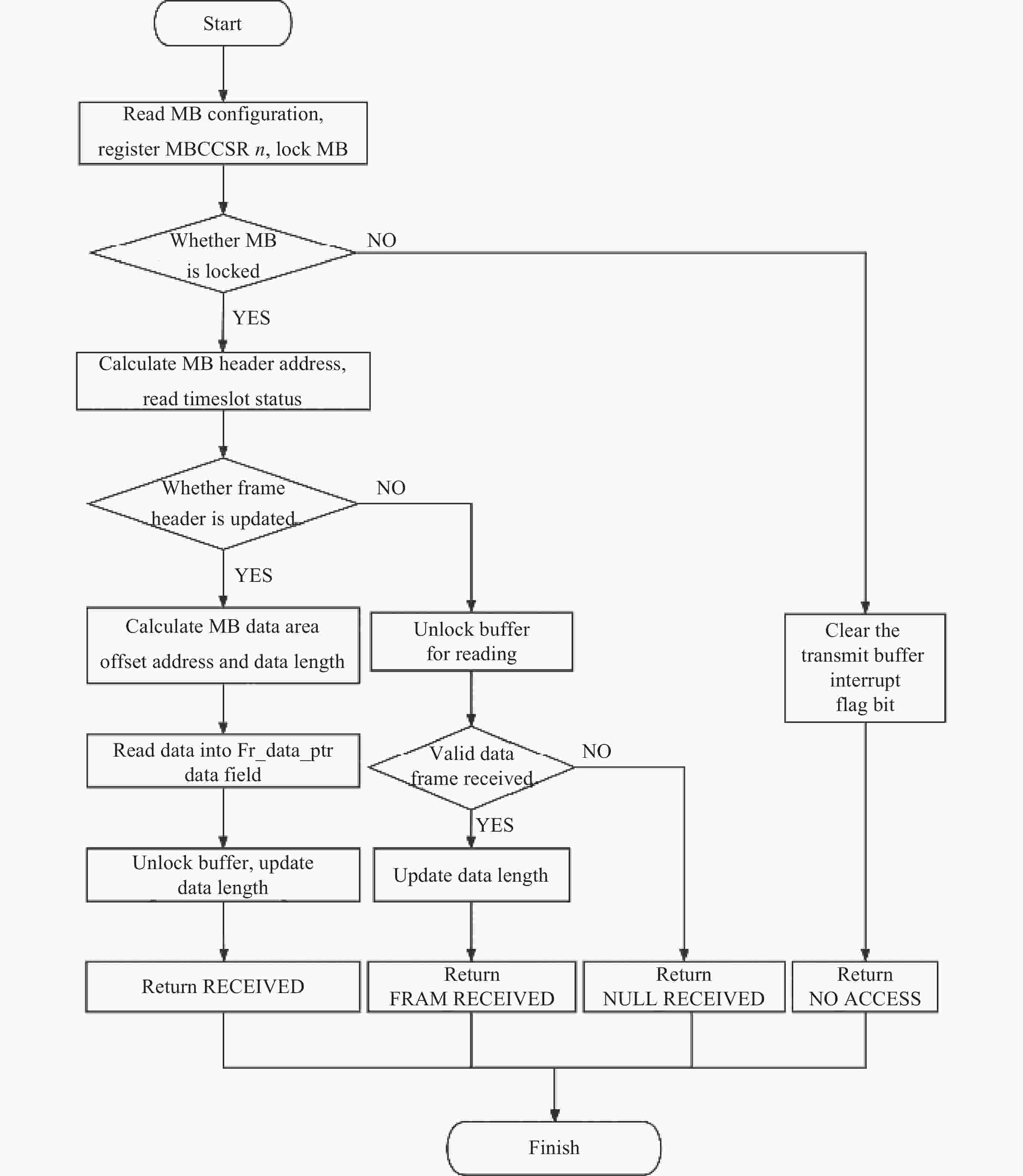
    图  7  星载节点FlexRay数据帧接收流程

    Figure  7.  On-board node FlexRay data frame reception process

    图  8  传输可靠性曲线对比

    Figure  8.  Comparison of transmission reliability curve

    图  9  CAN-FlexRay节点结构

    Figure  9.  CAN-FlexRay node structure

    图  10  组网CAN to FlexRay架构

    Figure  10.  Networking CAN to FlexRay architecture

    图  11  组网FlexRay to CAN架构

    Figure  11.  Networking FlexRay to CAN architecture

    图  12  基于FlexRay的温度控制系统架构

    Figure  12.  FlexRay-based temperature control system architecture

    图  13  FlexRay总线传输速率10.0 Mbit⋅s–1

    Figure  13.  FlexRay bus transmission rate 10.0 Mbit⋅s–1

    表  1  FlexRay总线与1553B及CAN总线机制对比

    Table  1.   Comparison of FlexRay bus with 1553B and CAN bus mechanisms

    序号类别FlexRayCAN1553B
    1速率单通道即可达10 Mbit⋅s–10.125~1 Mbit⋅s–11 Mbit⋅s–1
    2拓扑结构总线型、点对点型、星型总线型总线型
    3物理层电缆/光纤电缆双绞线、电缆
    4通信方式时间触发和事件触发事件触发事件触发
    5有效负载最大254 Byte最大8 Byte最大32 Byte
    6故障计数任何状态转换计数固定的状态转换计数固定的状态转换计数
    7访问方式TDMA、FTDMACSMA/CDCSMA/CD
    8CRC校验帧头CRC、帧CRC帧CRC帧CRC
    9可确定性较差
    下载: 导出CSV

    表  2  节点通信的全局变量部分参数设置值

    Table  2.   Global variable partial parameter setting values for node communication

    序号 参数名称 设置数值
    1 比特率 10 Mbit⋅s–1
    2 同步节点最大数目 5
    3 最大时间节拍长度 1 μs
    4 周期长度 5000 MT
    5 静态段 3000 MT
    6 动态段 880 MT
    7 符号窗 13 MT
    8 偏移修正起始 4920 MT
    9 静态段数目 60
    10 静态时隙长度 50 MT
    11 动作点偏移量 3 MT
    12 静态段负载长度 32 Byte
    13 最小时隙的最大数量 22
    14 最小时隙长度 40 MT
    15 最小时隙动作点偏移量 3 MT
    16 动态段最大负载长度 16 Byte
    17 FlexRay通道 A&B
    18 全局位时间 0.1 μs
    19 周期时长 5000 μs
    下载: 导出CSV

    表  3  CAN-FlexRay协议转换任务优先级

    Table  3.   CAN-FlexRay protocol conversion task prioritization

    任务优先级任务
    0FlexRay发送缓冲区重写
    1FlexRay报文发送任务
    2CAN报文发送任务
    3FlexRay报文接收处理任务
    3CAN报文接收处理任务
    下载: 导出CSV
  • [1] 朱岩, 白云飞, 王连国, 等. 中国首次火星探测工程有效载荷总体设计[J]. 深空探测学报, 2017, 4(6): 510-514,534

    ZHU Yan, BAI Yunfei, WANG Lianguo, et al. Integral technical scheme of payloads system for Chinese Mars-1 exploration[J]. Journal of Deep Space Exploration, 2017, 4(6): 510-514,534
    [2] WANG C, SONG T T, SHI P, et al. China’s space science program (2025–2030): strategic priority program on space science (Ⅲ)[J]. Chinese Journal of Space Science, 2022, 42(4): 514-518 doi: 10.11728/cjss2022.04.yg01
    [3] 吴伟仁, 于登云. 深空探测发展与未来关键技术[J]. 深空探测学报, 2014, 1(1): 5-17

    WU Weiren, YU Dengyun. Development of deep space exploration and its future key technologies[J]. Journal of Deep Space Exploration, 2014, 1(1): 5-17
    [4] 孙辉先, 李慧军, 张宝明, 等. 中国月球与深空探测有效载荷技术的成就与展望[J]. 深空探测学报, 2017, 4(6): 495-509

    SUN Huixian, LI Huijun, ZHANG Baoming, et al. Achievements and prospect of payloads technology in Chinese lunar and deep space exploration[J]. Journal of Deep Space Exploration, 2017, 4(6): 495-509
    [5] 姚新涛, 谭争光, 丁毅, 等. FlexRay总线在AHEAD弹药炮控系统中的应用[J]. 兵器装备工程学报, 2021, 42(2): 152-155 doi: 10.11809/bqzbgcxb2021.02.029

    YAO Xintao, TAN Zhengguang, DING Yi, et al. Application of FlexRay bus in AHEAD ammunition gun control system[J]. Journal of Ordnance Equipment Engineering, 2021, 42(2): 152-155 doi: 10.11809/bqzbgcxb2021.02.029
    [6] HE X W, WANG Q, ZHANG Z L. A survey of study of FlexRay systems for automotive net[C]//Proceedings of 2011 International Conference on Electronic & Mechanical Engineering and Information Technology. Harbin: IEEE, 2011: 1197-1204
    [7] JAOUANI H, BOUHOUCH R, NAJJAR W, et al. Hybrid task and message scheduling in hard real time distributed systems over FlexRay bus[C]//2012 International Conference on Communications and Information Technology. Hammamet: IEEE, 2012: 21-26
    [8] KUMAR N, MONDAL A. Timing analysis of precedence constraint messages scheduled with slot multiplexing over dynamic segment of FlexRay[J]. IEEE Transactions on Automation Science and Engineering, 2020, 17(1): 222-236 doi: 10.1109/TASE.2019.2907959
    [9] LEE T Y, LIN I A, LIAO R H. Design of a FlexRay/Ethernet gateway and security mechanism for in-vehicle networks[J]. Sensors, 2020, 20(3): 641 doi: 10.3390/s20030641
    [10] 张斌. 基于FlexRay协议的通信总线控制器的设计[D]. 西安: 西安电子科技大学, 2022

    ZHANG Bin. Design of Communication Bus Controller Based on FlexRay Protocol[D]. Xi’an: Xidian University, 2022
    [11] 陈光, 顾金良, 刘庆国, 等. FlexRay总线在脉冲源控制系统设计中的应用[J]. 国外电子测量技术, 2019, 38(12): 135-139

    CHEN Guang, GU Jinliang, LIU Qingguo, et al. Application of FlexRay bus in pulse source control system design[J]. Foreign Electronic Measurement Technology, 2019, 38(12): 135-139
    [12] 楚天. 基于FlexRay总线的微小卫星姿态控制数据传输系统[D]. 西安: 西安电子科技大学, 2014

    CHU Tian. Data Commission System of Microsatellite Position Control Based on FlexRay Bus[D]. Xi’an: Xidian University, 2014
    [13] 张哲宇. CAN-FlexRay总线在车载系统中的组网研究与设计[D]. 贵阳: 贵州大学, 2018

    ZHANG Zheyu. Research and Design of CAN-Flexray Bus Networking in Vehicle System[D]. Guiyang: Guizhou University, 2018
  • 加载中
图(13) / 表(3)
计量
  • 文章访问数:  1000
  • HTML全文浏览量:  488
  • PDF下载量:  71
  • 被引次数: 

    0(来源:Crossref)

    0(来源:其他)

出版历程
  • 收稿日期:  2023-11-09
  • 修回日期:  2024-01-18
  • 网络出版日期:  2024-03-14

目录

    /

    返回文章
    返回