留言板

尊敬的读者、作者、审稿人, 关于本刊的投稿、审稿、编辑和出版的任何问题, 您可以本页添加留言。我们将尽快给您答复。谢谢您的支持!

姓名
邮箱
手机号码
标题
留言内容
验证码

一种片上电离层TEC准实时卡尔曼滤波算法

李婧华 马冠一 万庆涛 范江涛

李婧华, 马冠一, 万庆涛, 范江涛. 一种片上电离层TEC准实时卡尔曼滤波算法[J]. 空间科学学报, 2025, 45(5): 1265-1271. doi: 10.11728/cjss2025.05.2024-0108
引用本文: 李婧华, 马冠一, 万庆涛, 范江涛. 一种片上电离层TEC准实时卡尔曼滤波算法[J]. 空间科学学报, 2025, 45(5): 1265-1271. doi: 10.11728/cjss2025.05.2024-0108
LI Jinghua, MA Guanyi, WAN Qingtao, FAN Jiangtao. A Quasi-real-time On-chip Ionospheric TEC Kalman Filtering Algorithm (in Chinese). Chinese Journal of Space Science, 2025, 45(5): 1265-1271 doi: 10.11728/cjss2025.05.2024-0108
Citation: LI Jinghua, MA Guanyi, WAN Qingtao, FAN Jiangtao. A Quasi-real-time On-chip Ionospheric TEC Kalman Filtering Algorithm (in Chinese). Chinese Journal of Space Science, 2025, 45(5): 1265-1271 doi: 10.11728/cjss2025.05.2024-0108

一种片上电离层TEC准实时卡尔曼滤波算法

doi: 10.11728/cjss2025.05.2024-0108 cstr: 32142.14.cjss.2024-0108
基金项目: 国家自然科学基金面上项目(12273062, 12473095)和中国科学院–日本学术振兴会协议项目 (178GJHZ2023180MI) 共同资助
详细信息
    通讯作者:
    • 李婧华 1983年出生于河南, 现为中国科学院国家天文台应用天文学部高级工程师, 硕士生导师, 主要从事卫星导航与通信、电离层物理、电离层对卫星导航的影响等相关研究工作. E-mail: jhli@bao.ac.cn
  • 中图分类号: P352

A Quasi-real-time On-chip Ionospheric TEC Kalman Filtering Algorithm

  • 摘要: 提出一种适用于片上的电离层总电子含量(Total Electron Content, TEC)准实时算法, 可降低电离层TEC监测设备的成本、体积、功耗和待传数据量, 并在ARM芯片上进行了验证. 为降低数据存储量和计算复杂度, 该算法收集和缓存20 min的GNSS双频伪距和相位观测值, 用载波相位平滑伪距的方法得到20 min内卫星至接收机视线路径上的斜向TEC (Slant TEC, STEC), 采用5 min的滑动步长进行下一组STEC的数据处理. 利用映射函数和多项式模型构建卡尔曼滤波的量测方程, 通过卡尔曼滤波迭代, 准实时给出测站上空的电离层垂直TEC (Vertical TEC, VTEC), 并与积累一天数据得到的STEC作为观测量进行卡尔曼滤波得到的VTEC进行了对比, 结果表明, 采用20 min的数据长度和5 min的步长对STEC进行准实时处理的方法是可行的.

     

  • 图  1  电离层薄层模型下卫星、接收机与星下点的关系

    Figure  1.  Satellite, receiver, and the IPP under ionospheric thin layer model

    图  2  数据预处理流程

    Figure  2.  Flow chart to obtain the slant TEC

    图  3  利用20 min的窗口长度和5 min滑动步长得到的STEC

    Figure  3.  STEC using the measurements in 20 min with 5 min step

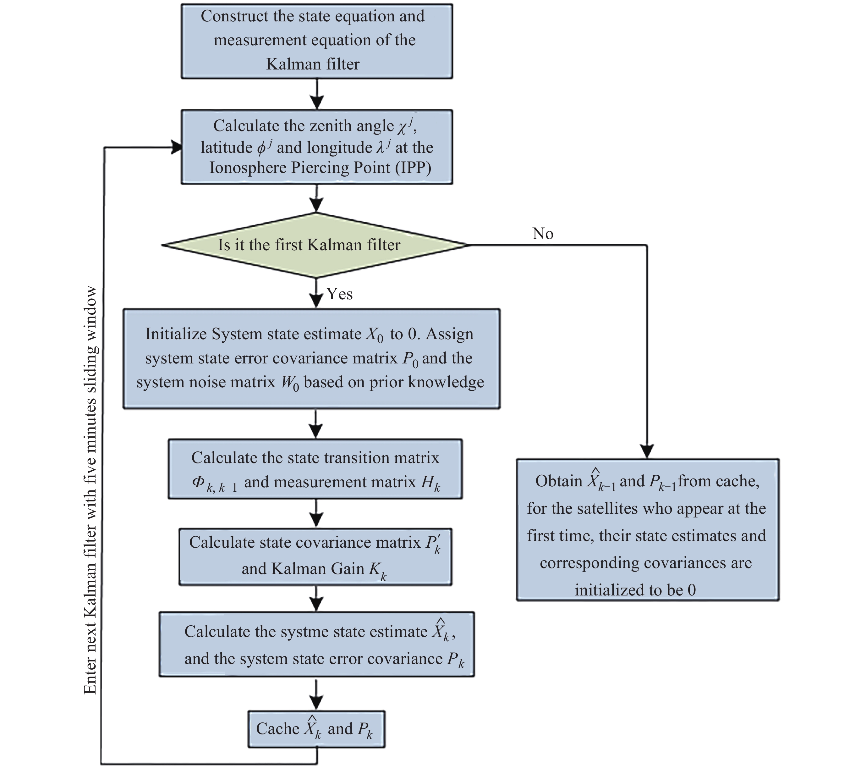
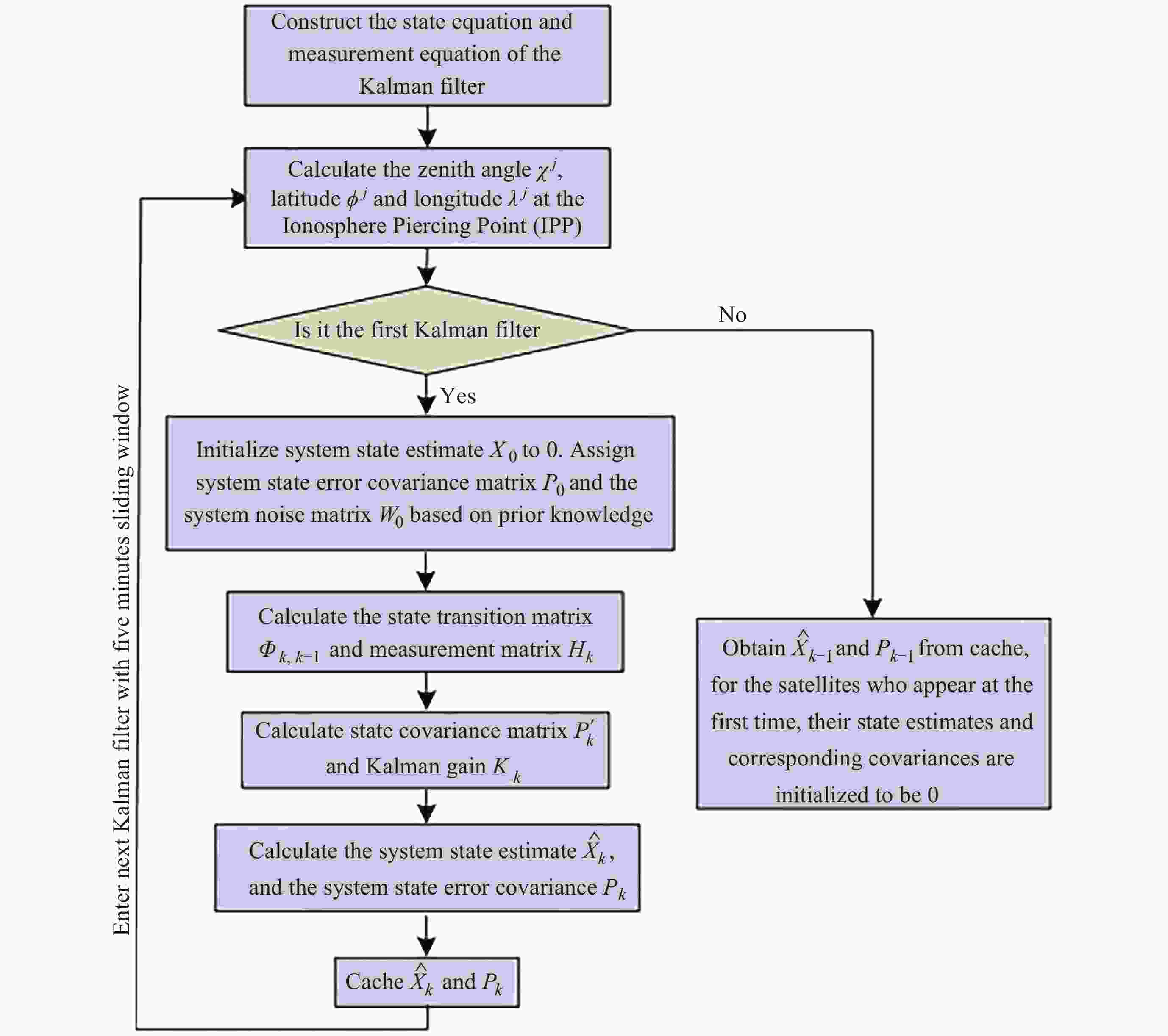
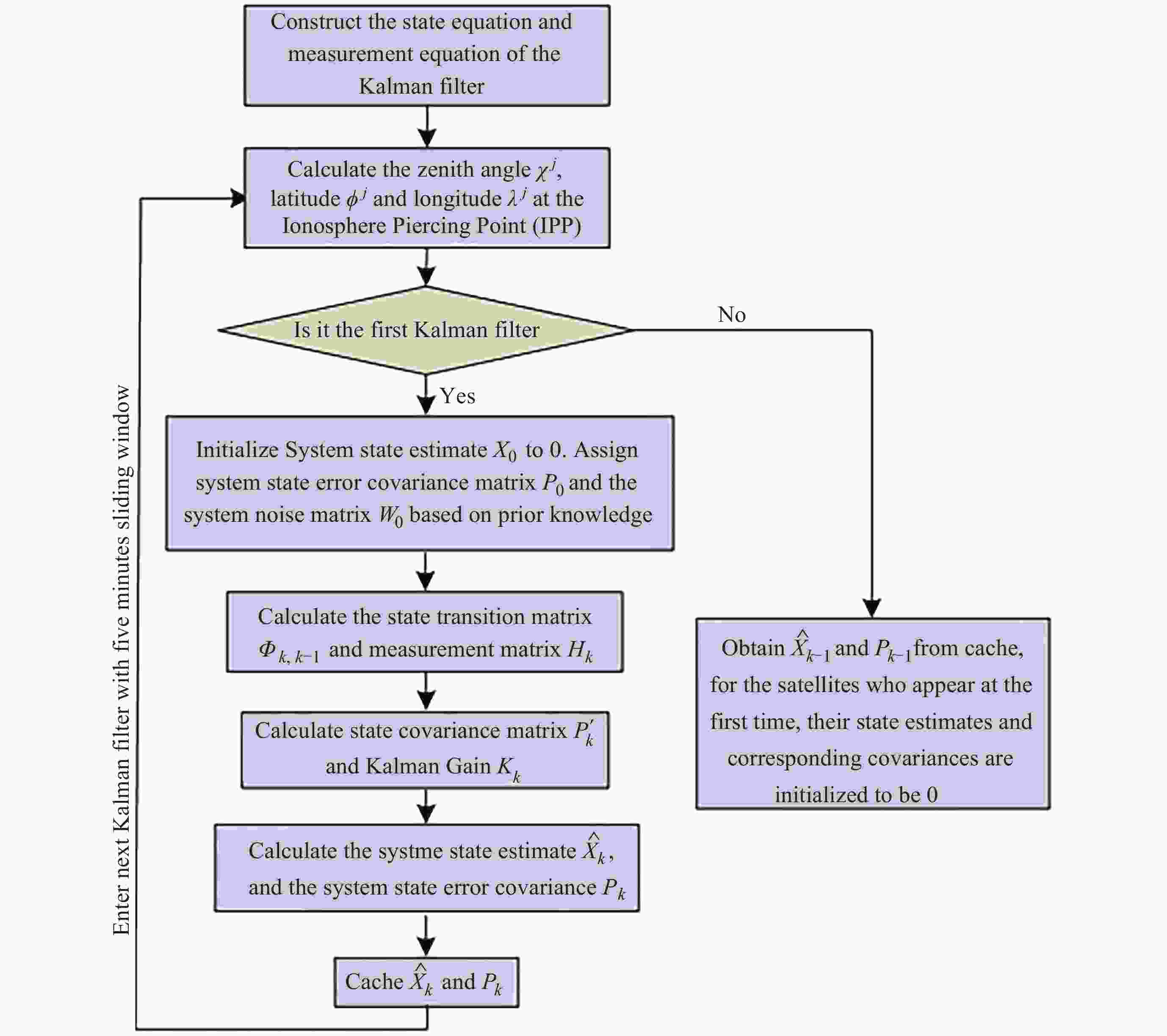
    图  4  卡尔曼滤波算法实现流程

    Figure  4.  Flow chart of Kalman filter algorithm

    图  5  电离层监测仪得到的测站上空的TEC (a)和ΔTEC (b)

    Figure  5.  TEC (a) and the ΔTEC (b) above the monitor (40.00°N, 116.38°E)

  • [1] PARKINSON B W, SPILKER J J JR. Global Positioning System: Theory and Applications[M]// Washington: American Institute of Astronautics and Aeronautics, 1996
    [2] LANYI G E, ROTH T. A comparison of mapped and measured total ionospheric electron content using global positioning system and beacon satellite observations[J]. Radio Science, 1988, 23(4): 483-492 doi: 10.1029/RS023i004p00483
    [3] MA G, MARUYAMA T. Derivation of TEC and estimation of instrumental biases from GEONET in Japan[J]. Annales Geophysicae, 2003, 21(10): 2083-2093 doi: 10.5194/angeo-21-2083-2003
    [4] COCO D S, COKER C, DAHLKE S R, et al. Variability of GPS satellite differential group delay biases[J]. IEEE Transactions on Aerospace and Electronic Systems, 1991, 27(6): 931-938 doi: 10.1109/7.104264
    [5] XIONG B, WANG Y Q, LI X L, et al. Constructing a global ionospheric TEC map with a high spatial and temporal resolution by spherical harmonic functions[J]. Astrophysics and Space Science, 2022, 367(9): 85 doi: 10.1007/s10509-022-04120-y
    [6] ZOU Yucong. TEC Reconstruction of Low Latitude Ionosphere Based on GNSS[D]. Guangzhou: Guangzhou University, 2024
    [7] SARDÓN E, RIUS A, ZARRAOA N. Estimation of the transmitter and receiver differential biases and the ionospheric total electron content from Global Positioning System observations[J]. Radio Science, 1994, 29(3): 577-586 doi: 10.1029/94RS00449
    [8] LI Qiang, FENG Man, ZHANG Donghe, et al. Methods of estimation of GPS instrumental bias from single site’s GPS data and comparative study of results[J]. Acta Scientiarum Naturalium Universitatis Pekinensis, 2008, 44(1): 149-156
    [9] XUE Weifeng, NI Yude. Optimization of Kalman filtering in estimating ionospheric delay[J]. Chinese Journal of Space Science, 2021, 41(2): 273-278 (薛伟峰, 倪育德. Kalman滤波估算电离层延迟的一种优化方法[J]. 空间科学学报, 2021, 41(2): 273-278 doi: 10.11728/cjss2021.02.273

    XUE Weifeng, NI Yude. Optimization of Kalman filtering in estimating ionospheric delay[J]. Chinese Journal of Space Science, 2021, 41(2): 273-278 doi: 10.11728/cjss2021.02.273
    [10] WANG Jun. Monitoring and Application of GNSS Regional Ionospheric TEC[D]. Beijing: Institute of Geodesy and Geodynamics, Chinese Academy of Surveying and Mapping, 2008
    [11] LI Lei, LI Jing, YANG Chen. Short-term ionospheric TEC prediction based on KF-LSTM combination model[J]. Journal of Geodesy and Geodynamics, 2023, 43(10): 1020-1025
    [12] ANGHEL A, ASTILEAN A, LETIA T, et al. Near real-time monitoring of the ionosphere using dual frequency GPS data in a Kalman filter approach[C]//Proceedings of 2008 IEEE International Conference on Automation, Quality and Testing, Robotics. Cluj-Napoca: IEEE, 2008
    [13] CARRANO C S, ANGHEL A, QUINN R A, et al. Kalman filter estimation of plasmaspheric total electron content using GPS[J]. Radio Science, 2009, 44(1): RS0A10 doi: 10.1029/2008RS004070
    [14] QIAO J D, LIU Y, FAN Z Q, et al. Ionospheric TEC data assimilation based on Gauss–Markov Kalman filter[J]. Advances in Space Research, 2021, 68(10): 4189-4204 doi: 10.1016/j.asr.2021.08.004
    [15] TANG J, ZHANG S M, HUO X L, et al. Ionospheric assimilation of GNSS TEC into IRI model using a local ensemble Kalman filter[J]. Remote Sensing, 2022, 14(14): 3267 doi: 10.3390/rs14143267
  • 加载中
图(5)
计量
  • 文章访问数:  736
  • HTML全文浏览量:  354
  • PDF下载量:  87
  • 被引次数: 

    0(来源:Crossref)

    0(来源:其他)

出版历程
  • 收稿日期:  2024-08-30
  • 修回日期:  2024-09-26
  • 网络出版日期:  2025-02-12

目录

    /

    返回文章
    返回