留言板

尊敬的读者、作者、审稿人, 关于本刊的投稿、审稿、编辑和出版的任何问题, 您可以本页添加留言。我们将尽快给您答复。谢谢您的支持!

姓名
邮箱
手机号码
标题
留言内容
验证码

电缆对感应式磁强计性能影响的仿真与试验

朱林杉 周斌 张天宇 薛永亮 程炳钧 陶然 谢玉静 翁成翰

朱林杉, 周斌, 张天宇, 薛永亮, 程炳钧, 陶然, 谢玉静, 翁成翰. 电缆对感应式磁强计性能影响的仿真与试验[J]. 空间科学学报. doi: 10.11728/cjss2026.02.2025-0037
引用本文: 朱林杉, 周斌, 张天宇, 薛永亮, 程炳钧, 陶然, 谢玉静, 翁成翰. 电缆对感应式磁强计性能影响的仿真与试验[J]. 空间科学学报. doi: 10.11728/cjss2026.02.2025-0037
ZHU Linshan, ZHOU Bin, ZHANG Tianyu, XUE Yongliang, CHENG Bingjun, TAO Ran, XIE Yujing, WENG Chenghan. Simulation and Experimental Study on the Influence of Cables on the Performance of Search Coil Magnetometers (in Chinese). Chinese Journal of Space Science, 2026, 46(2): 1-10 doi: 10.11728/cjss2026.02.2025-0037
Citation: ZHU Linshan, ZHOU Bin, ZHANG Tianyu, XUE Yongliang, CHENG Bingjun, TAO Ran, XIE Yujing, WENG Chenghan. Simulation and Experimental Study on the Influence of Cables on the Performance of Search Coil Magnetometers (in Chinese). Chinese Journal of Space Science, 2026, 46(2): 1-10 doi: 10.11728/cjss2026.02.2025-0037

电缆对感应式磁强计性能影响的仿真与试验

doi: 10.11728/cjss2026.02.2025-0037 cstr: 32142.14.cjss.2025-0037
基金项目: 民用航天技术预先研究项目资助(D050103)
详细信息
    作者简介:
    • 朱林杉 女, 2000年11月出生于河北省衡水市, 现为中国科学院国家空间科学中心工程师, 主要研究方向为空间磁场探测技术. E-mail: 17531860368@163.com
    通讯作者:
    • 周斌 男, 1979 年10月出生于辽宁沈阳, 中国科学院国家空间科学中心教授级正高级工程师, 博士生导师, 主要从事空间环境磁场、电场探测技术研究. E-mail: zhoubin@nssc.ac.cn
  • 中图分类号: V443

Simulation and Experimental Study on the Influence of Cables on the Performance of Search Coil Magnetometers

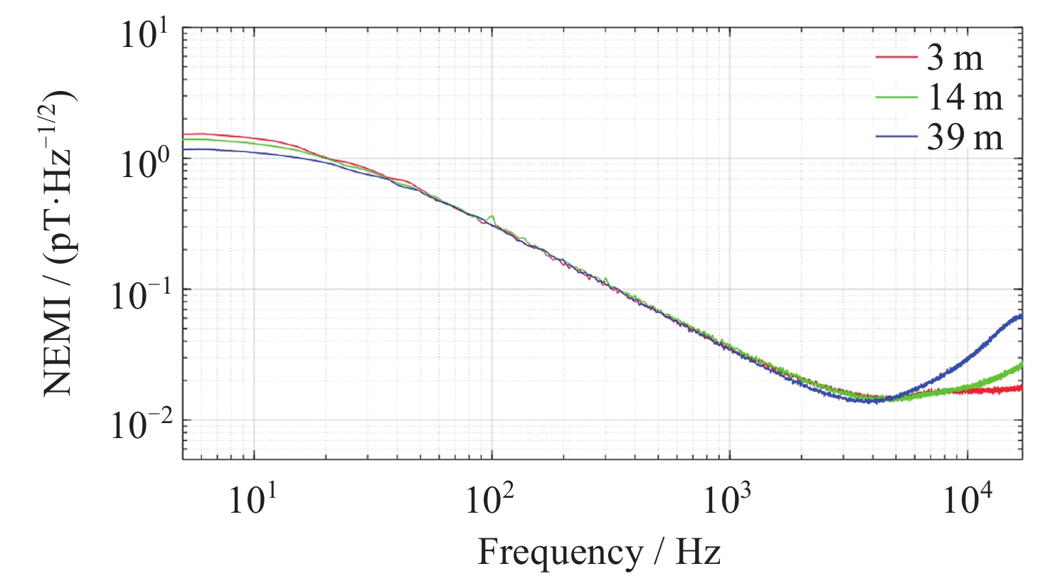
  • 摘要: 针对感应式磁强计线圈与前置放大电路间长电缆信号传输带来的性能影响问题, 首次建立感应线圈–电缆–前置放大电路的电路等效模型, 通过仿真分析与试验验证揭示电缆长度对传感器噪声频率分布的影响规律. 理论分析表明, 电缆对传感器灵敏度影响有限, 高频段(>1 kHz)噪声水平会随着电缆长度的增加而显著提高. 在以10~1000 Hz频带宽度, 30 fT·Hz1/2 (1 kHz) 的噪声水平为目标的感应式磁强计样机基础上, 验证电缆长度变化时噪声的变化规律. 试验结果表明, 电缆长度由0 m增至30 m时, 噪声转折频点由7.5 kHz前移至2 kHz, 同时高频噪声(10 kHz)水平提升6倍. 研究发现, 电缆长度增加对感应式磁强计噪声影响较为显著, 具体表现为低频段噪声略有改善, 高频段噪声急剧恶化, 可以通过包含电缆参数的理论模型进行设计和预测. 本研究为空间探测感应式磁强计在长电缆应用场景下的工程实现提供了关键参数依据.

     

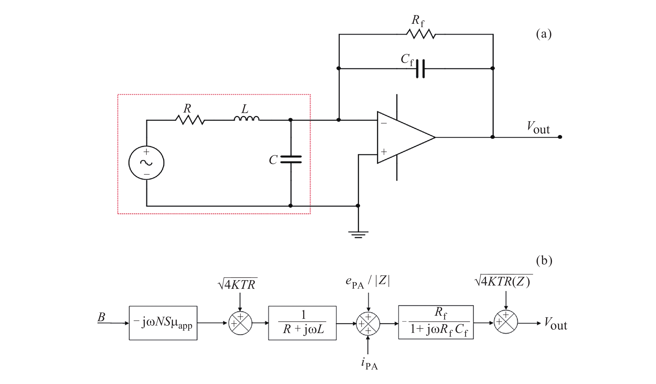
  • 图  1  感应线圈等效电路模型

    Figure  1.  Equivalent circuit model of search coil

    图  2  感应线圈传递函数曲线

    Figure  2.  Search coil transfer function curve

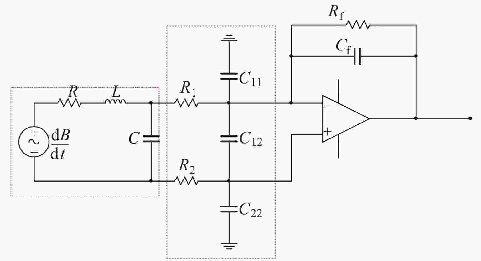
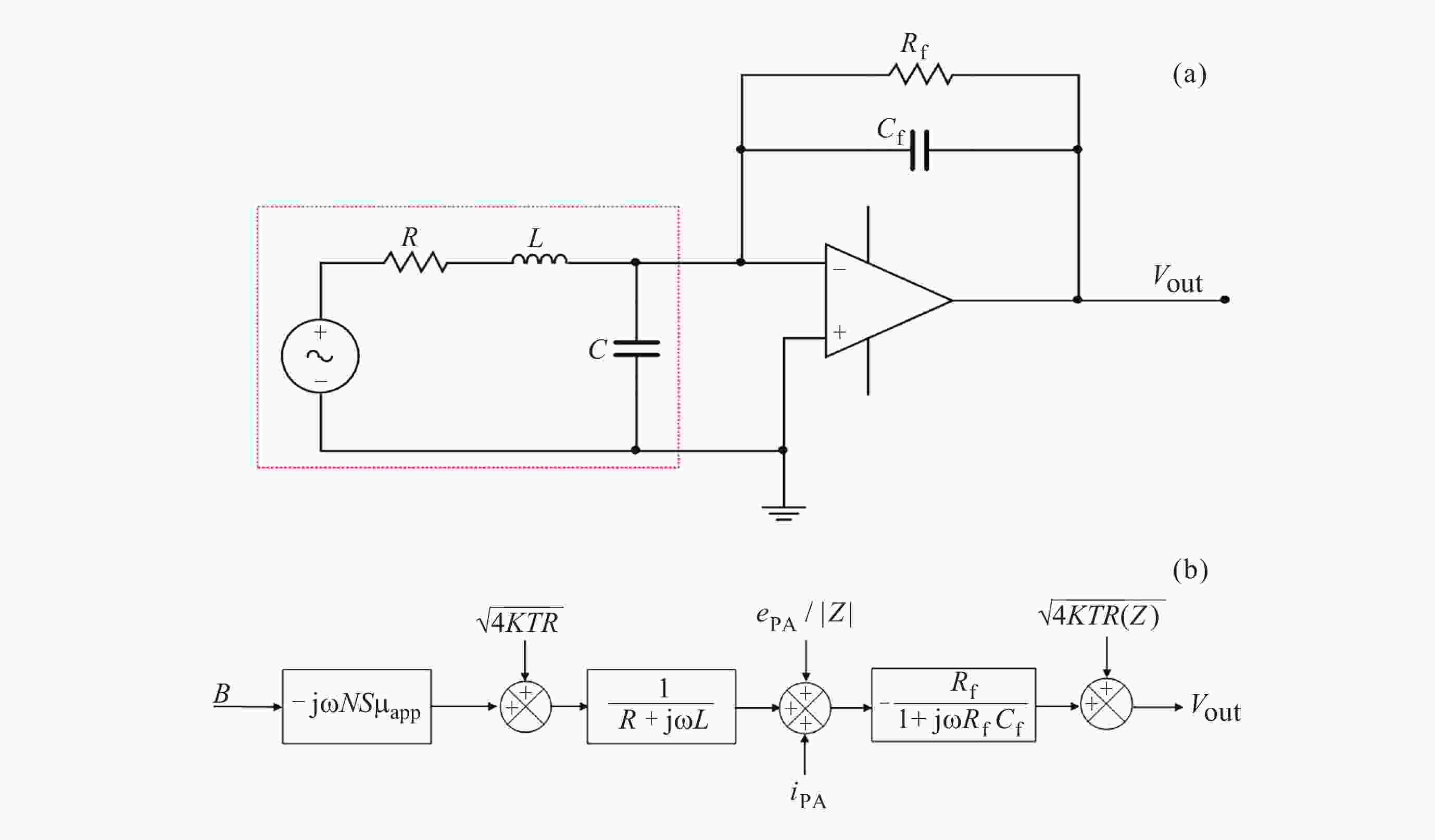
    图  3  加入跨阻抗前置放大电路后等效电路 (a) 与信号传递 (b)

    Figure  3.  Equivalent circuit diagram of search coil magnetometer based on transimpedance technology (a), and signal transfer (b)

    图  4  感应线圈探头结构

    Figure  4.  Search coil probe structure

    图  5  磁传感器理论仿真曲线

    Figure  5.  Theoretical calculation curve of search coil

    图  6  信号处理电路系统

    Figure  6.  Signal processing circuit system

    图  7  屏蔽双绞线结构

    Figure  7.  Shielded twisted pair structure

    图  8  屏蔽双绞线阻抗模型

    Figure  8.  Impedance model of shielded twisted pair

    图  9  加入电缆后感应式磁强计等效电路

    Figure  9.  Equivalent circuit of search coil after adding cable

    图  10  不同电缆长度下频率响应对比

    Figure  10.  Comparison of frequency response under different cable lengths

    图  11  等效噪声磁感应理论计算结果随电缆长度改变的变化

    Figure  11.  Theoretical calculation results of noise equivalent magnetic induction with changes in cable length

    图  12  试验样机与设备

    Figure  12.  Experimental prototype and equipment diagram

    图  13  试验部署

    Figure  13.  Experimental deployment diagram

    图  14  近零电缆下模拟值与试验值对比

    Figure  14.  Comparison chart of simulated and experimental values under near zero cable

    图  15  频率响应试验结果

    Figure  15.  Frequency response test results

    图  16  噪声等效磁感应试验结果

    Figure  16.  Noise equivalent magnetic induction test results

    表  1  感应式磁强计线圈参数表

    Table  1.   Search coil parameter table

    线圈参数取值
    磁芯相对磁导率82000
    磁芯长度/mm200
    匝数3000
    电阻/Ω57.13
    电容/nF2.96
    电感/H0.37
    谐振频率/Hz4811
    下载: 导出CSV
  • [1] MATSUMOTO H, NAGANO I, ANDERSON R R, et al. Plasma wave observations with GEOTAIL spacecraft[J]. Journal of Geomagnetism and Geoelectricity, 1994, 46(1): 59-95 doi: 10.5636/jgg.46.59
    [2] ROBERT P, CORNILLEAU-WEHRLIN N, PIBERNE R, et al. CLUSTER–STAFF search coil magnetometer calibration – comparisons with FGM[J]. Geoscientific Instrumentation, Methods and Data Systems, 2014, 3(2): 153-177 doi: 10.5194/gi-3-153-2014
    [3] ROUX A, LE CONTEL O, COILLOT C, et al. The search coil magnetometer for THEMIS[J]. Space Science Reviews, 2008, 141(1): 265-275
    [4] LE CONTEL O, LEROY P, ROUX A, et al. The search-coil magnetometer for MMS[J]. Space Science Reviews, 2016, 199(1): 257-282
    [5] CAO J B, LIU Z X, YANG J Y, et al. First results of low frequency electromagnetic wave detector of TC-2/Double Star program[J]. Annales Geophysicae, 2005, 23(8): 2803-2811 doi: 10.5194/angeo-23-2803-2005
    [6] CAO J B, ZENG L, ZHAN F, et al. The electromagnetic wave experiment for CSES mission: search coil magnetometer[J]. Science China Technological Sciences, 2018, 61(5): 653-658 doi: 10.1007/s11431-018-9241-7
    [7] COILLOT C, LEROY P. Induction magnetometers principle, modeling and ways of improvement[M]//KUANG K. Magnetic Sensors - Principles and Applications. Rijeka: InTech, 2012
    [8] 周斌, 薛永亮, 陶然, 等. 基于跨阻抗前置放大器的宽频带感应式磁传感器的设计与验证[J]. 空间科学学报, 2024, 44(1): 169-177 doi: 10.11728/cjss2024.01.2022-0073

    ZHOU Bin, XUE Yongliang, TAO Ran, et al. Design and verification of wide-band search coil magnetometer based on transimpedance preamplifier[J]. Chinese Journal of Space Science, 2024, 44(1): 169-177 doi: 10.11728/cjss2024.01.2022-0073
  • 加载中
图(16) / 表(1)
计量
  • 文章访问数:  293
  • HTML全文浏览量:  45
  • PDF下载量:  17
  • 被引次数: 

    0(来源:Crossref)

    0(来源:其他)

出版历程
  • 收稿日期:  2025-03-13
  • 修回日期:  2025-04-22
  • 网络出版日期:  2025-08-19

目录

    /

    返回文章
    返回