Volume 44 Issue 3
Jun.  2024
Turn off MathJax
Article Contents
LAN Dongliang, CHEN Yanyun, WU Ying, ZHAO Miao, WANG Liang, WU Weili, HUANG Chong. Multiscale GIC Prediction Based on Improved CNN-BiLSTM Model and Geomagnetic Monitoring Data (in Chinese). Chinese Journal of Space Science, 2024, 44(3): 488-499 doi: 10.11728/cjss2024.03.2023-0084
Citation: LAN Dongliang, CHEN Yanyun, WU Ying, ZHAO Miao, WANG Liang, WU Weili, HUANG Chong. Multiscale GIC Prediction Based on Improved CNN-BiLSTM Model and Geomagnetic Monitoring Data (in Chinese). Chinese Journal of Space Science, 2024, 44(3): 488-499 doi: 10.11728/cjss2024.03.2023-0084

Multiscale GIC Prediction Based on Improved CNN-BiLSTM Model and Geomagnetic Monitoring Data

doi: 10.11728/cjss2024.03.2023-0084 cstr: 32142.14.cjss2024.03.2023-0084
  • Received Date: 2023-08-10
  • Rev Recd Date: 2024-03-11
  • Available Online: 2024-05-11
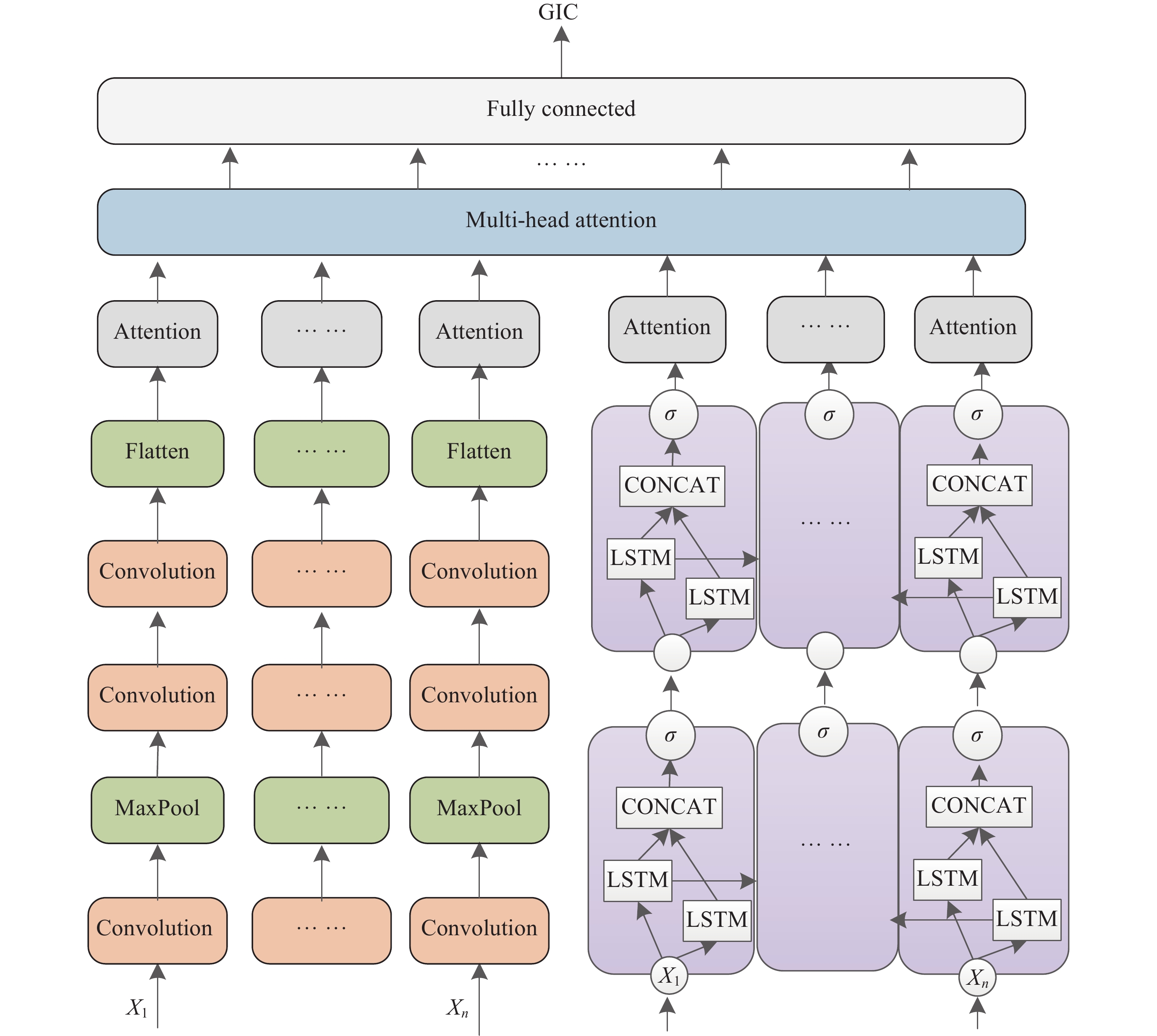
  • The GIC generated by solar storms driving in power system networks can affect the safe operation of power equipment and systems, and even lead to major power outages. Predicting the level of GIC in power grids can provide an important reference for power system protection measures, but research in this area continues to be insufficient. In order to solve this problem, a multi-scale GIC prediction method for large-scale power grids is proposed by combining Convolutional Neural Networks (CNN), Bidirectional Long and Short Term Memory (BiLSTM), and attention mechanisms, using relevant monitoring information of spatial weather. Firstly, based on the analysis of the mechanism of GIC generated by solar storms, a GIC prediction model is constructed; Secondly, a dual-channel GIC prediction architecture based on CNN-BiLSTM is proposed: first, local geomagnetic disturbance information is captured using CNN, then the global characteristics of geomagnetic storm disturbance information are synthesized using BiLSTM, and finally, the geomagnetic information fragments that play a key role in GIC are comprehensively evaluated using the multi-head attention mechanism, achieving the prediction of the power grid GIC. Using monitoring data of the DED geomagnetic station and the QGZH geomagnetic station during the giant magnetic storm from 00:00 LT-20:00 LT on 8 November 2004, the proposed method was applied to regression prediction of the GIC of the 500 kV Ling’Ao substation. After 220 rounds of training, the relative error of GIC prediction is within 12%, the accuracy is higher than the prediction results of other models.

     

  • loading
  • [1]
    WINTOFT P, WIK M. Exploring three recurrent neural network architectures for geomagnetic predictions[J]. Frontiers in Astronomy and Space Sciences, 2021, 8: 664483 doi: 10.3389/fspas.2021.664483
    [2]
    ZHANG J J, WANG C, TANG B B. Modeling geomagnetically induced electric field and currents by combining a global MHD model with a local one-dimensional method[J]. Space Weather, 2012, 10(5): S05005 doi: 10.1029/2012sw000772
    [3]
    王开让, 刘连光, 魏恺, 等. 基于行星际太阳风信息和三维磁流体力学模型预测电网GIC的计算方法[J]. 中国电机工程学报, 2015, 35(24): 6341-6350

    WANG Kairang, LIU Lianguang, WEI Kai, et al. A GIC forecasting algorithm for power grid based on interplanetary solar wind information and three dimensional magnetohydrodynamics model[J]. Proceedings of the CSEE, 2015, 35(24): 6341-6350
    [4]
    KEESEE A M, PINTO V, COUGHLAN M, et al. Comparison of deep learning techniques to model connections between solar wind and ground magnetic perturbations[J]. Frontiers in Astronomy and Space Sciences, 2020, 7: 550874 doi: 10.3389/FSPAS.2020.550874
    [5]
    ROSENQVIST L, HALL J O. Regional 3-D modeling and verification of geomagnetically induced currents in Sweden[J]. Space Weather, 2019, 17(1): 27-36 doi: 10.1029/2018SW002084
    [6]
    PULKKINEN A, HESSE M, KUZNETSOVA M, et al. First-principles modeling of geomagnetically induced electromagnetic fields and currents from upstream solar wind to the surface of the Earth[J]. Annales Geophysicae, 2007, 25(4): 881-893 doi: 10.5194/angeo-25-881-2007
    [7]
    WINTOFT P, WIK M, VILJANEN A. Solar wind driven empirical forecast models of the time derivative of the ground magnetic field[J]. Journal of Space Weather & Space Climate, 2015, 5: A7 doi: 10.1051/swsc/2015008
    [8]
    PULKKINEN A, HESSE M, HABIB S, et al. Solar shield: forecasting and mitigating space weather effects on high-voltage power transmission systems[J]. Natural Hazards, 2010, 53(2): 333-345 doi: 10.1007/s11069-009-9432-x
    [9]
    BHASKAR A, VICHARE G. Forecasting of SYMH and ASYH indices for geomagnetic storms of solar cycle 24 including St. Patrick’s Day, 2015 storm using NARX neural network[J]. Journal of Space Weather and Space Climate, 2019, 9: A12 doi: 10.1051/swsc/2019007
    [10]
    BAILEY R L, LEONHARDT R, MÖSTL C, et al. Forecasting GICs and geoelectric fields from solar wind data using LSTMs: application in Austria[J]. Space Weather, 2022, 20(3): e2021SW002907 doi: 10.1029/2021SW002907
    [11]
    欧阳福莲, 王俊, 周杭霞. 基于改进迁移学习和多时间长度CNN-BiLSTM-Attention的短期电力负荷预测方法[J]. 电力系统保护与控制, 2023, 51(2): 132-140 doi: 10.19783/j.cnki.pspc.220422

    OUYANG Fulian, WANG Jun, ZHOU Hangxia. Short-term power load forecasting method based on improved hierarchical transfer learning and multi-scale CNN-BiLSTM-Attention[J]. Power System Protection and Control, 2023, 51(2): 132-140 doi: 10.19783/j.cnki.pspc.220422
    [12]
    AGGA A, ABBOU A, LABBADI M, et al. CNN-LSTM: An efficient hybrid deep learning architecture for predicting short-term photovoltaic power production[J]. Electric Power Systems Research, 2022, 208: 107908 doi: 10.1016/j.jpgr.2022.107908
    [13]
    REN L, DONG J B, WANG X K, et al. A data-driven Auto-CNN-LSTM prediction model for lithium-ion battery remaining useful life[J]. IEEE Transactions on Industrial Informatics, 2021, 17(5): 3478-3487 doi: 10.1109/TII.2020.3008223
    [14]
    LI X X, KANG Y F, LI F. Forecasting with time series imaging[J]. Expert Systems with Applications, 2020, 160: 113680 doi: 10.1016/j.eswa.2020.113680
    [15]
    ZHANG Y D, CHEN X. Motif difference field: A simple and effective image representation of time series for classification[OL]. arXiv preprint arXiv: 2001.07582, 2020. DOI: 10.48550/arXiv.2001.07582
    [16]
    孙庆凯, 王小君, 张义志, 等. 基于LSTM和多任务学习的综合能源系统多元负荷预测[J]. 电力系统自动化, 2021, 45(5): 63-70

    SUN Qingkai, WANG Xiaojun, ZHANG Yizhi, et al. Multiple load prediction of integrated energy system based on long short-term memory and multi-task learning[J]. Automation of Electric Power Systems, 2021, 45(5): 63-70
    [17]
    刘泽, 张闯, 齐磊, 等. 基于CNN-BiLSTM的锂电池剩余使用寿命概率密度预测[J]. 电源技术, 2023, 47(1): 57-61 doi: 10.3969/j.issn.1002-087X.2023.01.013

    LIU Ze, ZHANG Chuang, QI Lei et al. Prediction of probability density of remaining useful life of lithium ion battery based on CNN-BiLSTM[J]. Chinese Journal of Power Source, 2023, 47(1): 57-61 doi: 10.3969/j.issn.1002-087X.2023.01.013
    [18]
    刘春明. 中低纬电网地磁感应电流及其评估方法研究[D]. 北京: 华北电力大学(北京), 2009

    LIU Chunming. Med-Low Latitude Power Grid Geomagnetically Induced Currents and its Assessing Method[D]. Beijing: North China Electric Power University (Beijing), 2009
    [19]
    李小明, 王颖, 刘春明. 基于ARIMA的电网地磁感应电流预测研究[J]. 计算机与数字工程, 2012, 40(9): 3-136 doi: CNKI:SUN:JSSG.0.2012-09-047

    LI X M, WANG Y, LIU C M. Short-time Forecasting of GIC in Power Grid Based on ARIMA Model[J]. Computer & Digital Engineering, 2012, 40(9): 3-136 doi: CNKI:SUN:JSSG.0.2012-09-047
  • 加载中

Catalog

    通讯作者: 陈斌, bchen63@163.com
    • 1. 

      沈阳化工大学材料科学与工程学院 沈阳 110142

    1. 本站搜索
    2. 百度学术搜索
    3. 万方数据库搜索
    4. CNKI搜索

    Figures(8)  / Tables(2)

    Article Metrics

    Article Views(395) PDF Downloads(18) Cited by()
    Proportional views
    Related

    /

    DownLoad:  Full-Size Img  PowerPoint
    Return
    Return