Current Issue

2026, Volume 46,  Issue 2

Research Articles
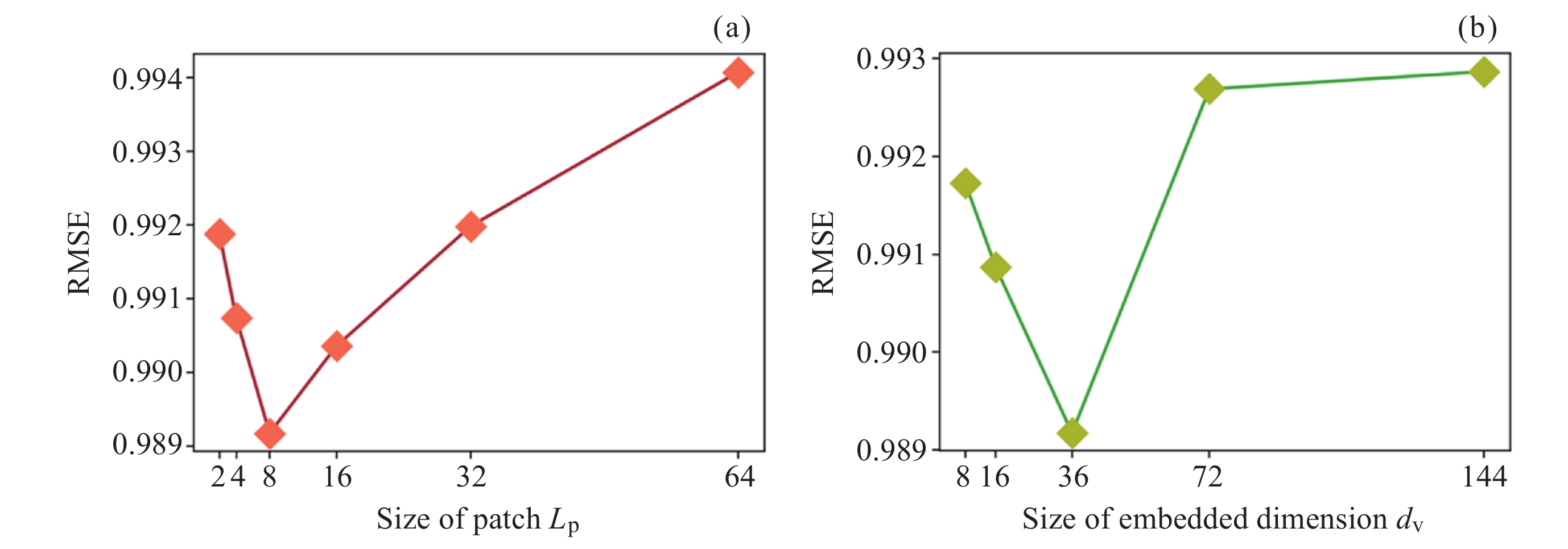
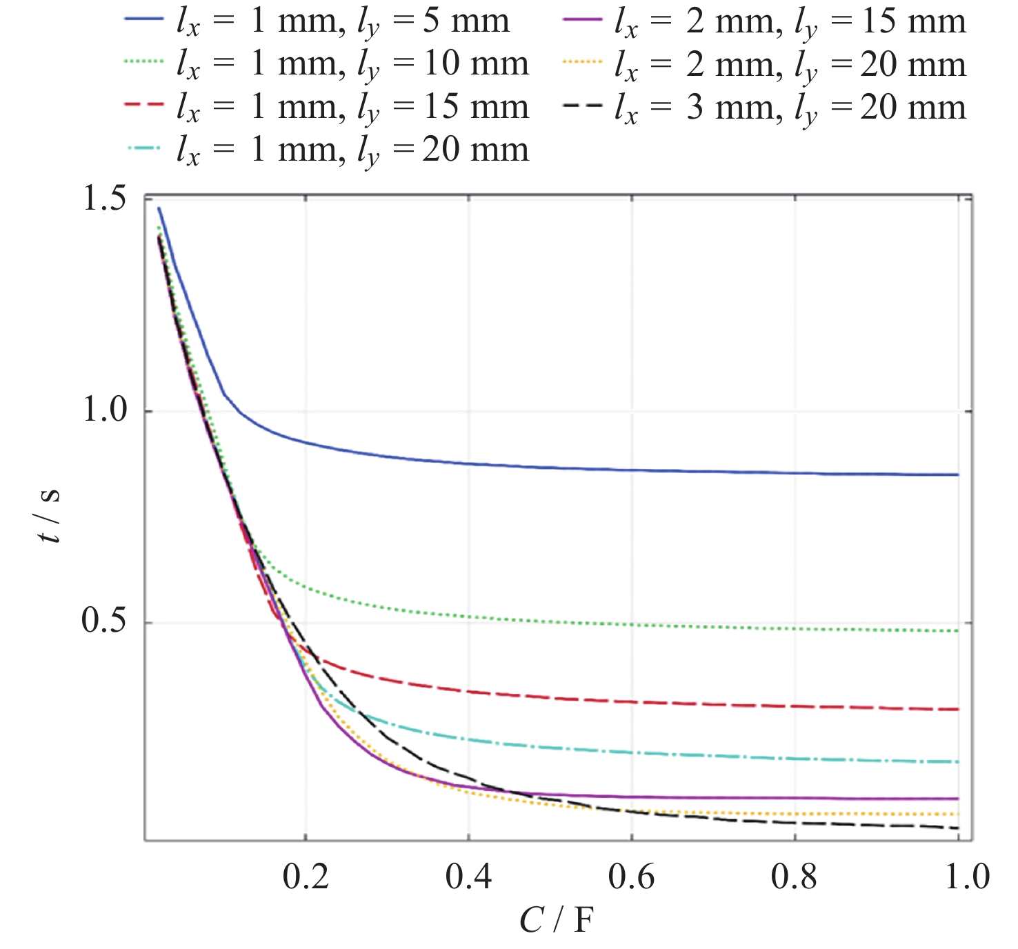
Evolution Prediction Model of Equatorial Plasma Bubbles Based on SimVP
ZHONG Jia, ZOU Ziming, WU Kun, XU Jiyao, LU Yang, SUN Longchang, YUAN Wei
2026, 46(2): 265-280. doi: 10.11728/cjss2026.02.2025-0046
Abstract:
Equatorial Plasma Bubbles (EPBs) are large-scale depletion structures characterized by significantly reduced electron density, which frequently emerge in the low-latitude ionosphere during post-sunset hours. These dynamic plasma irregularities play a crucial role in space weather phenomena, as their evolution can induce severe amplitude and phase scintillations in radio signals, leading to disruptions in satellite communications, global navigation systems, and radar operations. Given their substantial impact on technological systems, accurate prediction of EPB evolution has become a critical challenge in both space physics research and operational space weather forecasting. To address this challenge, this study introduces a novel data-driven approach for EPB evolution prediction by leveraging the SimVP (Simpler yet Better Video Prediction) framework, an advanced deep learning architecture designed for spatiotemporal sequence forecasting. The proposed model learns the complex nonlinear dynamics of EPB structures from historical airglow image sequences, capturing both their morphological transformations and drift patterns. Through extensive experimentation, we systematically evaluate the influence of key parameters—including time resolution, input/output sequence length, and environmental noise—on prediction performance. Our findings demonstrate that an optimal configuration with a 3 min temporal resolution and a 6-frame input/output structure achieves superior predictive accuracy, as evidenced by high Structural Similarity (SSIM=0.989) and Peak Signal-to-Noise Ratio (PSNR=34.704) metrics. Further analysis reveals that the spatial complexity of EPB structures, such as bifurcation events and irregular boundary deformations, significantly affects prediction fidelity, whereas the impact of light pollution—a common issue in ground-based airglow observations—is comparatively minor. The model proposed in this paper demonstrates robust cross-station applicability. Beyond forecasting, the model also exhibits potential for reconstructing corrupted airglow data, offering a computational solution to enhance observational datasets affected by atmospheric or instrumental noise. This work not only establishes a robust, machine learning-based tool for EPB evolution analysis but also contributes to the broader development of Artificial Intelligence (AI) applications in space weather modeling and ionospheric research.
Response of Thermospheric Winds at Mid-latitudes in the Northern and Southern Hemispheres to the Geomagnetic Storm on 18 March 2018
XIA Xinmiao, JIANG Guoying, NEL Amoré Elsje, ZHU Yajun, XU Jiyao, YUAN Wei
2026, 46(2): 281-289. doi: 10.11728/cjss2026.02.2025-0039
Abstract:
The responses of thermospheric winds at middle latitudes to the moderate geomagnetic storm of 18-19 March 2018, are examined using two ground-based Fabry-Perot Interferometer (FPI) observations from the Xinglong (XLON, 40.2°N, 117.6°E; magnetic latitude 35°N) and the Sutherland Astronomical Observatory (SAAO, 32.2°S, 20.48°E; magnetic latitude 40.7°S), combined with simulations from the Thermosphere-Ionosphere-Electrodynamics General Circulation Model (TIEGCM). The storm reached a maximum Kp index of 6, classifying it as a moderate storm. Ground-based FPI measurements provided high-resolution wind data at both stations, capturing the temporal evolution of zonal (east-west) and meridional (north-south) wind components. Meanwhile, the TIEGCM simulations offered a theoretical framework to interpret the observed disturbances and assess the model’s capability in reproducing storm-induced thermospheric dynamics. The results reveal that the response of thermospheric winds to the geomagnetic storm is more pronounced in the southern hemisphere than that in the northern hemisphere. Significant enhancements in equatorward and westward winds are observed at the SAAO station, with maximum meridional wind speeds reaching 128.4 m·s–1 (equatorward) and maximum zonal wind speeds reaching –165.6 m·s–1 (westward). Comparative analysis with TIEGCM simulations indicates that the model can reasonably reproduce the disturbance trends in observations, particularly in the variations of meridional winds at SAAO and zonal winds at XLON. The model successfully captured the transition from quiet-time wind patterns to storm-driven disturbances, including the shift toward westward and equatorward. However, certain quantitative discrepancies remain in the model’s predictions: the model underestimates the eastward zonal winds at SAAO and overestimates the equatorward meridional winds at XLON. Future studies could consider using multiple ground-based stations and a variety of observations, such as temperature, density, chemical composition for the study. Furthermore, investigating the role of seasonal and local time effects in modulating hemispheric asymmetries could provide deeper insights into thermospheric storm responses. Overall, this study contributes to a better understanding of the storm impacts on thermospheric winds and hemispheric differences, as well as their potential physical causes.
Case Comparative of Simultaneous Observations of Large-scale Traveling Thermospheric and Ionospheric Disturbances
PAN Jianhong, CAI Hongtao, YAN Xu, HU Kun, YANG Lubing, QING Haiyin, ZHANG Shiwei
2026, 46(2): 290-299. doi: 10.11728/cjss2026.02.2025-0069
Abstract:
To compare the propagation characteristics of Large-Scale Traveling Atmospheric Disturbances (LSTAD) and Large-Scale Traveling Ionospheric Disturbances (LSTID) that propagate in tandem in the thermosphere-ionosphere, this paper takes advantage of the CHAMP satellite’s ability to simultaneously observe atmospheric mass density and electron density across latitudes, studying a pair of LSTAD and LSTID events that propagated in tandem over long distances on 19 March 2002. Around 04:00-06:00 UT on 19 March, with a sudden and significant increase in the AE index, the CHAMP satellite observed the LSTAD and LSTID propagating in tandem in the Northern Hemisphere. Over the next approximately 6 h after 04:00 UT, these disturbances in atmospheric mass density and electron density propagated southward, crossed the equator, and entered the Southern Hemisphere, eventually dissipating there. On the other hand, the ground-based GNSS chain observations also confirmed the existence of the LSTID observed by the satellite. Through comparative analysis, it was found that due to the highly controlled movement of electrons by the Lorentz force while neutral particles are not constrained by it, the horizontal propagation speeds of LSTAD and LSTID along the meridian direction show significant differences. Therefore, at the same time and position on the same orbit, their phases are not the same and may even differ significantly.
Long-term Variation Characteristics of the Onset of Polar Mesospheric Clouds Season and Its Influencing Factors
SUN Shaoyang, GAO Haiyang, JIANG Baichuan, LI Xiang, YAN Meijia
2026, 46(2): 300-311. doi: 10.11728/cjss2026.02.2025-0035
Abstract:
Polar Mesospheric Clouds (PMCs), as ice crystal clouds formed in the middle and upper atmosphere (approximately 83 km high), have a seasonal onset that serves as an important parameter for studying the coupling processes between thermodynamics and dynamics in the polar mesosphere. Based on multi-source observational data from 1979 to 2023, the long-term evolution characteristics of the onset of PMCs in both hemispheres are systematically analyzed, and their correlations with the reversal time of stratospheric zonal mean wind and solar activity are examined. Results show that there are significant differences in the onset of PMCs between the two hemispheres: the interannual variation (with a standard deviation of 22 d) in the southern hemisphere is about twice that in the northern hemisphere (11 d), which may be related to differences in thermal and dynamic processes such as inter-hemispheric circulation modes and the intensity of gravity wave activity. In the southern hemisphere, the onset of PMCs season exhibits a very strong positive correlation with the reversal time of the stratospheric zonal mean wind, while in the northern hemisphere, although a negative correlation is observed, the approximately 60-day difference does not directly indicate a causal relationship between the two. The regulation of the onset by solar activity (Lyman-α radiation) also shows hemispheric asymmetry. In the northern hemisphere, there was a certain negative correlation with solar activity before 2011 that later weakened due to changes in the stratospheric dynamic background, whereas the southern hemisphere exhibited only a weak response. This indicates that both solar radiation effects and dynamic processes may jointly contribute. In addition, the discrepancies among multi-source data suggest that differences in detection systems and data types can introduce uncertainties in studies of the long-term variation characteristics of PMCs.
Geant4 Simulation on Lunar Surface Water Content Inversion Using the Chang’E-7 Neutron and Gamma-ray Spectrometer
CHEN Guanyu, MA Tao, ZHANG Yongqiang, ZHANG Yan, HUANG Yongyi, WU Kefan
2026, 46(2): 312-319. doi: 10.11728/cjss2026.02.2025-0144
Abstract:
The Chang’E-7 lunar mission, scheduled for launch in 2026, has the primary scientific objective of detecting water-ice deposits within the Permanently Shadowed Regions (PSRs) at the lunar south pole. Understanding the distribution and concentration of lunar water ice is crucial for both fundamental science and future In-situ Resource Utilization (ISRU). In this study, we developed a high-fidelity model of the Chang’E-7 Lunar Neutron and Gamma-ray Spectrometer (LNGS) payload using the Geant4 toolkit (Version 10.07.p02) and established a quantitative inversion relationship between lunar surface water content and epithermal neutron count rates. The LNGS model, constructed by importing a detailed CAD model into Geant4, was rigorously validated against neutron beam calibration experiments conducted at the China Spallation Neutron Source (CSNS) Back-n facility. The results are as follows. The detector model shows excellent agreement with experimental data across the 0.4 eV to 1000 eV energy range, with a relative error of less than 6%, confirming the accuracy of the mass modeling and simulation setup. LNGS exhibits significant capability in discriminating soils with varying water content, as evidenced by both simulation and ground-based validation experiments using layered soil and water samples. Within the water-ice content range of 0.01% to 20%, simulations of Galactic Cosmic Ray (GCR) bombardment and subsequent neutron transport show that the epithermal neutron (400~700 keV) count rate decreases significantly with increasing hydrogen abundance. This relationship follows a modified Lawrence model with an exceptional coefficient of determination (R2 = 0.9993). The slight parameter differences compared to the original Lawrence model are attributed to the different simulation tools, lunar regolith composition models, and distinct detector designs and energy responses between LNGS and the Lunar Prospector neutron spectrometer. This study provides a robust theoretical framework and a specific, validated inversion model for interpreting Chang’E-7 orbital neutron data, directly enabling the mapping of hydrogen concentrations from measured count rates. It establishes fundamental technical support for the development of in-situ resource utilization technologies on the Moon and paves the way for high-precision assessment of water ice resources in the lunar polar regions.
High Wind Speed Correction of HY-2 Satellite Microwave Scatterometer Based on Broad Learning System
SU Yue, ZHANG Jinxin, LIU Guihong, MA Wentao, YU Yang, WU Zhiheng, WANG Sheng, YANG Xiaofeng, GUANG Jie
2026, 46(2): 320-333. doi: 10.11728/cjss2026.02.2025-0023
Abstract:
Accurate observation of sea surface wind fields is essential for tropical cyclone forecasting and meteorological hazard mitigation. The HY-2 series microwave scatterometer continuously measures Ku-band ocean surface winds. However, its current wind speed retrieval algorithm struggles in high wind conditions and systematically underestimates speeds during extreme events such as typhoons. To address this bias, this study utilized the HY-2 wind speed data of nine tropical cyclones between 2021 and 2022 as the data source. The Stepped Frequency Microwave Radiometer (SFMR) wind speed measurements served as the ground truth. A modeling dataset was constructed by resampling the SFMR reference data to match the 25 km spatial resolution of the HY-2 scatterometer, followed by spatiotemporal matching within a two-hour time window. The matched dataset was then randomly divided into a training set and a testing set at a 7∶3 ratio. Subsequently, the Broad Learning System (BLS) was employed to conduct the regression analysis and develop a high-wind-speed correction model. BLS employs a shallow, flat architecture in which input features are expanded into “enhanced nodes”, avoiding the deep stacks typical of conventional neural networks. This structure reduces computational cost and accelerates convergence while maintaining predictive performance. Validation results demonstrate that the corrected HY-2 wind speeds achieved a Root Mean Square Error (RMSE) of 4.47 m·s–1, representing a 35% improvement compared to the uncorrected data. For wind speeds exceeding 25 m·s–1, the corrected RMSE reached 6.76 m·s–1, marking significant enhancements over the original values of 13.27 m·s–1. Additionally, a comparative analysis using Typhoon Chanthu (in 2021) as a case study revealed that the corrected HY-2C maximum wind speed increased from 22.09 m·s–1 to 32.73 m·s–1, closely matching wind fields retrieved by Synthetic Aperture Radar (SAR). Further validation through wind speed profile comparisons confirmed the effectiveness of the proposed model. These results demonstrate that our correction framework markedly improves extreme-wind retrieval accuracy, yielding bias-corrected HY-2 products that are more reliable for applications, such as storm surge simulation and typhoon track forecasting.
Retrieval of the Imaginary Part of the Dielectric Constant in Mountain Glaciers Using Airborne Radar Based on a Dual Rough Interface Numerical Simulation Model
SHA Ziyi, ZHU Di, BAI Dongjin, XU Guoqing, MA Jianying, LIU Tianao
2026, 46(2): 334-347. doi: 10.11728/cjss2026.02.2025-0052
Abstract:
As a key indicator of global climate change and an essential freshwater resource, the accurate acquisition of multiple physical parameters of glaciers holds significant importance for global climate change research, ecological conservation, and water resource planning. In China, glaciers are predominantly mountain glaciers distributed in high-altitude regions. Constrained by harsh environments and complex terrain, traditional in-situ detection methods fail to achieve large-scale continuous monitoring of internal glacier parameters. Satellite-borne glacier remote sensing, meanwhile, faces limitations in resolution and interference from complex ground clutter in mountainous glacier regions, and thus has yet to be operationalized. Airborne radar, with its superior spatial resolution and flexible detection capabilities, has become a critical technical tool for glacier monitoring and research. However, airborne detection of mountain glaciers still confronts challenges posed by undulating ice surfaces and complex subglacial topography: scattering clutter from the uneven ice surface interferes with radar signal interpretation and precise inversion of key parameters, while the intricate subglacial structure and scattering losses caused by ice surface topography interact with dielectric losses within the ice, impeding accurate inversion of glacier dielectric constants. To address these challenges, this study integrates airborne ultra-wideband radar detection data from mountain glaciers with the Pseudo-Spectral Time Domain (PSTD) numerical simulation method. A coupled model of ice surface-subglacial dual interface topography and dielectric parameters is established. Through two-dimensional PSTD electromagnetic simulations, the interaction mechanism between topographic scattering and ice dielectric loss is elucidated. Furthermore, an inversion method for the imaginary part of the ice layer dielectric constant in measured regions is proposed based on dynamic range analysis. For the measured data from Laohugou Glacier No. 12, iterative optimization converges the estimated imaginary part value to 6.0×10–4. The relative error between the estimated imaginary part and the theoretical mean is 21%. Cross-validation between simulation results and theoretical models demonstrates that this method effectively improves the inversion accuracy of glacier dielectric parameters in complex terrain by decoupling the synergistic interference between topographic relief and dielectric parameters, thereby offering a viable solution for studying internal dielectric properties of glaciers.
Review of Progress in Condensation and Heat Transfer Research in Microgravity
GUO Shuai, QIN Yechao, WANG Xin, XU Bo, CHEN Zhenqian
2026, 46(2): 348-361. doi: 10.11728/cjss2026.02.2025-0028
Abstract:
This review systematically summarizes recent advances in filmwise and dropwise condensation under microgravity, elucidating two-phase heat transfer mechanisms and gravitational influence patterns. For condensing heat transfer in tubes, gravity-independent criterion numbers (Bond number, Froude number, etc.) are used to determine whether gravity affects heat transfer, and the effect of gravity can be attenuated by increasing the mass flow rate of the vapor and reducing the tube diameter. In microgravity environments, dropwise condensation can be achieved through vapor flow acceleration combined with functional surfaces and air-blowing techniques for condensate removal. Current experimental studies on microgravity condensation remain limited due to challenges in obtaining sustained microgravity conditions. The paper emphasizes the necessity of conducting long-term condensation experiments utilizing orbital platforms like the China Space Station and International Space Station to address data reproducibility issues, investigate gravity-dependent mechanisms, and provide theoretical foundations for space two-phase thermal management systems.
Heat Transfer Analysis of High Temperature Rack Material in Space Station
LU Pengfei, SU Kexian, PAN Xiuhong, LUO Xinghong, YU Qiang
2026, 46(2): 362-370. doi: 10.11728/cjss2026.02.2024-0175
Abstract:
The temperature field during solidification has an important influence on the microstructure and properties of the material. Due to the difference of heat convection in space and ground environment, natural convection driven by gravity plays an important role in heat transfer in ground environment. However, in space, the microgravity environment almost eliminates the influence of gravity-dominated natural convection, which will lead to certain differences in the heat transfer characteristics between space and ground, resulting in differences in the temperature field distribution in the material experimental furnace. As a result, the temperature field obtained on the ground is different from that in space under the same temperature control conditions, thus affecting the equivalence of experimental conditions between space and ground materials. The heat transfer characteristics obtained from ground experiments cannot be directly applied to space experiments. This mismatch has a major impact on the space materials experiments. In order to obtain the heat transfer characteristics under microgravity conditions, a three-dimensional numerical model of heat transfer in the high temperature material experimental rack of the space station is established. In the modeling process, reasonable simplification is carried out according to the actual physical conditions, some minor heat transfer factors which have little influence on the overall temperature field are ignored. The temperature field simulation of the ground experiment and the space experiment was carried out respectively, and the temperature distribution of the sample box was obtained. The temperature obtained by simulation was compared with the measured temperature. Through comprehensive analysis of the changes of heat transfer parameters in the space microgravity environment and the normal gravity environment on the ground, the heat transfer law similar to the space condition was obtained. The research results provide a new way to predict the space temperature field distribution based on the ground experiment results of high temperature materials experiment rack and have important guiding significance for the future research of space materials.
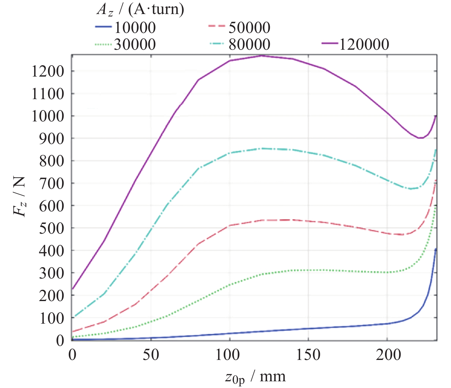
Design and Simulation Results Analysis of a Spaceborne Fabry-Perot Interferometer for the Near-space Atmospheric Wind Field
SUN Yiran, WANG Houmao, LI Pengda, LIU Jiu, WANG Yongmei, FU Liping, HUANG Cong, ZONG Weiguo
2026, 46(2): 371-379. doi: 10.11728/cjss2026.02.2025-0041
Abstract:
Currently, there are relatively few spaceborne methods for detecting near-space atmospheric wind fields, and the Fabry-Perot Interferometer (FPI) is one of the more important and widely used detection techniques. To address the gap in China’s space-based FPI wind sensing capabilities, the National Space Science Center developed a spaceborne FPI wind interferometer. This paper mainly introduces this instrument’s optical design, structural design, thermal control design, optical simulation, and result analysis. First, the optical design is discussed based on the wideband detection requirements, and the imaging system’s image quality is evaluated. Then, based on optical simulation data, wind speed inversion and accuracy analysis of the spaceborne FPI instrument are conducted. The wind speed errors at the 557.7 nm and 762.0 nm bands are –1.722 m·s–1 and –2.3672 m·s–1, respectively, indicating that the spaceborne instrument design meets the wind measurement requirements. Then, the key points of the instrument’s structural design and the thermal control solution for the imaging part are presented, along with a translational filter switching device driven by a trapezoidal lead screw and a micro gear stepping motor or micro linear motor. The paper also explores the relationship between the temperature control accuracy of the instrument’s core components (the etalon) and wind measurement errors. A combined active and passive design is adopted to minimize the impact of temperature fluctuations on the results, which is verified with simulation results.
Single Event Upsets Fault Tolerance of Convolutional Neural Networks Based on Adaptive Boosting
LUO Xi, ZHOU Qing, JIANG Yuanyuan
2026, 46(2): 380-391. doi: 10.11728/cjss2026.02.2025-0025
Abstract:
Single-Event Upsets (SEUs) in the space radiation environment pose a serious threat to the reliability of satellite-borne intelligent systems. Traditional fault-tolerance methods such as Triple Modular Redundancy (TMR) and periodic scrubbing face challenges including excessive resource overhead and high power consumption. This paper presents a lightweight fault-tolerance method based on Adaptive Boosting-based Fault-Tolerance Method (AB-FTM) to address SEU vulnerabilities in convolutional neural networks. The proposed approach constructs a heterogeneous ensemble architecture comprising three weak models (ResNet20, ResNet32, ResNet44) and integrated with a dynamic weight adjustment mechanism. By integrating a dynamic weight adjustment mechanism, the method not only significantly reduces the parameter scale (achieving an 18.2% reduction compared to ResNet110) but also enhances classification accuracy, robustness, and fault tolerance. Experimental validation on datasets including CIFAR-10, MNIST, EuroSAT, and Galaxy10 DECals demonstrates that when 0.032‰ of parameters are affected by single-event upsets, the proposed method improves classification accuracy by 53.25%, 63.49%, 57.67%, and 47.43% respectively compared to the TMR-based ResNet110, significantly outperforming traditional triple modular redundancy solutions. This approach provides a novel solution for future space science satellites employing satellite-borne intelligent systems, balancing reliability, lightweight design, and computational efficiency.
Thermal Control Design and Verification of Extravehicular Load Equipment
QI Xiaoqiao, ZHU Qinglin, YANG Lei, QIAO Zhihong
2026, 46(2): 392-402. doi: 10.11728/cjss2026.02.2025-0050
Abstract:
In order to solve the problem of frequency stability and transmission accuracy decrease caused by temperature fluctuation during on-orbit operation of an extravehicular load equipment, a highly efficient thermal control scheme is proposed which bases on passive thermal control as the main approach and active thermal control as the auxiliary method. The scheme employs a single-phase liquid cold plate as the main heat dissipation surface, and 10-unit multi-layer insulation components for comprehensive encapsulation. High thermal conductivity materials are utilized to achieve efficient heat conduction. Simultaneously, heating sheets and TEC semiconductor ceramic sheets are used for precise temperature control. Through finite element simulation analysis of temperature distribution under both high and low temperature conditions and optimization design, the temperature variation of key components is controlled within ±0.5 K. The ground constant-temperature thermal balance experiment and the in-orbit data results indicate that this scheme effectively suppresses the interference of temperature fluctuations on the load equipment, significantly improves the overall temperature uniformity of the equipment. It enables photodiodes and other sensitive devices to operate within the optimal temperature range (25-50°C). The temperature change rate of temperature-sensitive devices on the extravehicular load equipment is better than 0.1 K·min–1, meeting the on-orbit stability requirements of high-precision time-frequency transmission systems. It can provide an important reference for the thermal control design of similar space load equipment.
Simulation and Experimental Study on the Influence of Cables on the Performance of Search Coil Magnetometers
ZHU Linshan, ZHOU Bin, ZHANG Tianyu, XUE Yongliang, CHENG Bingjun, TAO Ran, XIE Yujing, WENG Chenghan
2026, 46(2): 403-412. doi: 10.11728/cjss2026.02.2025-0037
Abstract:
In response to the performance impact of long cable signal transmission between the search coil and the preamplifier circuit, this paper establishes for the first time a circuit equivalent model of Search Coil-Cable-Preamplifier Circuit. Through simulation analysis and experimental verification, the influence of cable length on the frequency distribution of sensor noise is revealed. Theoretical analysis indicates that cable length has limited impact on sensor sensitivity, but significantly increases the noise level in the high-frequency band (>1 kHz). Based on a prototype search coil magnetometer with a target specification of 10~1000 Hz bandwidth and 30 fT·Hz1/2 (1 kHz) noise, the variation law of noise with cable length is validated. Experimental results show that as the cable length increases from 3 m to 39 m, the noise corner frequency shifts forward from 7.5 kHz to 2 kHz, while the high-frequency noise at 10 kHz increases by a factor of six. The study finds that an increase in cable length has a significant impact on the noise of inductive magnetometers, specifically manifested as a slight improvement in low-frequency noise and a sharp deterioration in high-frequency noise. Although cable length has a notable effect on inductive magnetometers, its influence can be predicted and mitigated through theoretical modeling incorporating cable parameters. This research provides critical parameter basis for the engineering implementation of search coil magnetometers in space exploration scenarios requiring long-cable applications.
Study on the Calibration Method of the Grid-based Energetic Neutral Atom Imager (GENA) for the Queqiao-2 Relay Satellite Mission
SHAO Jinfa, CHANG Yuan, YU Qinglong, ZHANG Xianguo, LU Li, XIE Zhong, LAN Jian, YU Xiancai, JIA Shuai, HUANG Chenxi, LIU Lijun, SUN Yueqiang, ZHAO Xunfeng, GENG Hao, XUE Changbin
2026, 46(2): 413-422. doi: 10.11728/cjss2026.02.2025-0112
Abstract:
The Grid-based Energetic Neutral Atom imager (GENA) onboard the Queqiao-2 Satellite is the first lunar-based magnetospheric Energetic Neutral Atom (ENA) panoramic remote sensing imaging payload. It aims to provide scientific data support for the study of the injection triggering mechanism of the Earth’s magnetospheric substorm, the magnetotail energy conversion mechanism, and the generation process of the Earth’s magnetic storm through high temporal and spatial resolution observation data. The GENA innovatively combines the time-of-flight method with the two-dimensional coded modulation imaging technology to achieve accurate detection of single-particle events and large-scale, high-resolution magnetospheric neutral atom remote sensing imaging. It can be used to measure 4~200 keV H atoms and 8~250 keV O atoms, and the energy resolution is better than 1 keV @10 keV. At the same time, its instrument field of view is greater than 20°×45°, and the resolution of ENA remote sensing images is better than 0.5°. To accurately calibrate the above performance indicators of the GENA, a study on the calibration method of the GENA was carried out. The accelerator beam calibration test verifies the GENA’s ability to identify the type of neutral atoms and measure their energy, and the optical calibration test verifies the GENA’s field of view coverage and image resolution. The calibration test results show that the GENA’s ability to measure H and O atoms can cover the design indicators.
Design and Implementation of a High-performance Image Compression Core for Spaceborne Applications
FU Zhiyu, ZHANG Xuequan
2026, 46(2): 423-435. doi: 10.11728/cjss2026.01.2025-0021
Abstract:
To address the critical need for efficient image storage and transmission in aerospace applications, this study presents a CCSDS 122.0-B-1-compliant compression core implemented on FPGA. The design incorporates innovative encoding control logic and optimized data organization through co-optimization of algorithmic features and hardware constraints. A segment-based architecture with 256-pixel blocks achieves superior compression efficiency among existing solutions, while effectively containing error propagation through segmented compression. The architecture further enables continuous quality adaptation and progressive image transmission. To resolve performance bottlenecks in scanning and encoding processes, fully parallelized scanning with adaptive parallel encoding was developed, and a 50% efficiency improvement was demonstrated in validation tests. Supporting images up to 4096×4096 pixel with 16-bit depth, the core delivers 90.64×106 sample·s–1 throughput, meeting operational requirements for diverse space missions.
Calibration for the Payload of Chang’E-7 Mission
Physical Verification Test of Plasma Environment for Chang’E-7 Electric Field Probe
WENG Chenghan, ZHOU Bin, LI Lei, XIE Lianghai, HE Xinxin, ZHU Linshan, XUE Yongliang, RUAN Ronghui
2026, 46(2): 436-443. doi: 10.11728/cjss2026.02.2025-0137
Abstract:
The lunar surface becomes charged under the influence of solar wind and sunlight, and the potential differences on the surface form an electric field environment of various scales, which is the main mechanism for material transfer on the lunar surface. The electric field probe of Chang’E-7 will, for the first time, conduct in-situ electric field detection on the lunar surface. This paper introduces the design and results of the physical verification test of the probe in plasma environment based on the qualification model of the electric field probe. The basic principle of the electric field probe is the plasma electric probe principle. By clamping the probe current at a specific value, the potential of the probe can be determined according to the plasma V-I characteristic curve. The potential difference between different probes is the potential difference formed by the electric field environment on the plasma environment. Whether the probe can measure the plasma V-I characteristic curve is the key to the success of the probe design. With the help of a ground low-energy plasma simulation device, this test was carried out, and fixed current drive and scanning current measurement were conducted. The test results show that the electric field probe of Chang’E-7 can correctly reflect the plasma environment inside the simulation device and obtain a stable V-I characteristic curve. This proves that the electric field probe can achieve the function of obtaining the plasma potential by driving the probe current when working on the lunar surface, and the physical characteristics of the probe have been fully verified through the test.
Calibration and Simulation Analysis of the Medium-energy Proton Detector on Chang’E-7
HOU Donghui, ZHANG Shenyi, SHEN Guohong, ZHANG Xianguo, QUAN Zida, WANG Liping, YUAN Bin, ZHANG Huanxin, WANG Chunqin, ZHU Guiping, FANG Meihua
2026, 46(2): 444-453. doi: 10.11728/cjss2026.02.2025-0109
Abstract:
The bidirectional Medium-Energy Proton Detector (MEPD) onboard the lunar surface exploration subsystem of the Chang’E-7 lander represents the first-ever implementation of dual-direction medium-energy proton measurements on the Moon. It is capable of providing spectral data of upward- and downward-directed medium-energy protons in the range of 0.03~30 MeV, offering crucial support for modeling the lunar particle radiation environment and for radiation protection in future crewed lunar missions. The unique challenges of ground calibration for the MEPD were addressed in this study. An electron accelerator was employed to achieve proton-equivalent energy calibration, while the full energy range was validated by analyzing the deposited energy of penetrating high-energy protons. In addition, the suppression capability against electron contamination was quantitatively evaluated through a combined approach of accelerator experiments and numerical simulations. The results show that the detector’s energy calibration deviation is better than 3%, its electron-rejection efficiency exceeds 94% for energies at or below 1.4 MeV, and the average geometric factors of the upward-and downward-facing detectors are 0.053 cm–2·sr–1 and 0.3041 cm–2·sr–1, respectively. These calibration results provide a reliable foundation for in-orbit data inversion. Furthermore, the established calibration and simulation framework offers valuable reference for the future calibration of lunar and deep-space charged-particle detectors.
Design and Ground Calibration of the Low-energy Ion Analyzer and Low-energy Electron Analyzer onboard the Chang’E-7 Mission
SU Bin, KONG Linggao, GAO Jun, LIU Chao, ZHANG Aibing, LÜ Yulong, WANG Wenjing, MA Liyuan
2026, 46(2): 454-464. doi: 10.11728/cjss2026.02.2025-0095
Abstract:
The Low-Energy Ion Analyzer (LEIA) and Low-Energy Electron Analyzer (LEEA), integral components of the Chang’E-7 lander’s lunar surface environment detection system, conduct in-situ measurements of low-energy charged particles (0.001~30 keV) to elucidate solar wind-regolith interaction mechanisms, investigate microstructure evolution in the lunar near-surface plasma environment, and support space-environment assessment for future lunar research stations. Employing identical hemispherical electrostatic analyzers with asymmetric electrostatic deflectors, both analyzers achieve wide-field detection (90°×360° FOV), broad energy coverage, and voltage-controlled variable geometric factors. Ground calibration using standard plasma beam sources confirmed compliance with mission requirements: energy resolution <15% (ΔE/E), dynamic flux range spanning seven orders of magnitude, and angular resolution <15°×22.5°, collectively enabling comprehensive characterization of lunar surface plasma phenomena.
Ground Calibration Test Method for Chang’E-7 Lunar Soil Water Molecule Analyzer
LI Xiang, LU Wenzhen, QIU Zhenwei, CUI Shanshan, GUO Meiru, REN Zhengyi, SUN Jian, LUO Pengwei, ZHANG Xiaoping, CHEN Rui, XU Zhenyu, YAO Lu, RUAN Jun, ZHANG Chi, CHEN Kan, LI Yan, CAO Nailiang
2026, 46(2): 465-474. doi: 10.11728/cjss2026.02.2025-0151
Abstract:
The lunar pole’s water ice is essential for understanding the Moon’s evolution and building future lunar research station. Nevertheless, existing orbital remote-sensing missions and returned samples remain insufficient to resolve the key unknowns of polar water, including its occurrence modes (e.g., adsorbed water/hydroxyl, pore-filling ice, or ice-cemented regolith), its abundance and vertical variability, and its potential origin and evolutionary pathways. To address this gap, the Chang’E-7 mini-flying probe will carry the Lunar soil Water molecule Analyser (LUWA) to conduct in-situ detection of water ice at the permanently shadowed region for the first time. This paper describes the compositional structure of LUWA and the detection approach, comprising drilling, sampling, sealing, heating and analysis. We detail the calibration parameters, apparatus, and procedures for its three core analytical modules: the Tunable Diode Laser Absorption Spectrometer (TDLAS), the Time-of-Flight Mass Spectrometer (TOF-MS), and the Differential optical Absorption Spectrometer (DAS). The operational chain is designed to release water through thermal extraction, quantify water content with high sensitivity across a wide dynamic range, and enable the determination of D/H isotopic signatures. A systematic ground calibration methodology and a unified calibration framework are established for three functional modules dedicated to water measurement. The framework defines calibration objectives, procedures, and traceability pathways to characterize module response functions, assess background and temperature-dependent effects, verify detection limits and linearity, and evaluate accuracy and repeatability, thereby supporting robust conversion from raw observables to calibrated water-content and isotope products in flight. In parallel, a dedicated lunar in-situ exploration test platform is developed to replicate LUWA’s full operational workflow using lunar regolith simulants, including drilling, sampling, sealing, heating, and analysis. Integrated tests validate key performance metrics and the measurement workflow, providing crucial technical support for interpreting Chang’E-7 LUWA data and for assessing the abundance and occurrence of water ice in lunar soil within PSRs.
Research on Micro Quantitative Sampling Calibration Method for In-situ Exploration of Icy Lunar Regolith in the South Pole of the Moon
CHEN Xiren, TANG Junyue, JIN Guanghao, YUAN Runqi, LUO Shilin, ZHANG Zhiheng, LIU Ziheng, TIAN Ye, JIANG Shengyuan, HE Huaiyu, LI Jiannan, GONG Xuejian
2026, 46(2): 475-487. doi: 10.11728/cjss2026.02.2025-0108
Abstract:
Due to the inherent limitations of current remote sensing techniques, the actual occurrence and accurate abundance of water ice in lunar regolith cannot be directly identified, making in-situ verification urgently necessary. The Chang’E-7 mission of China’s Lunar Exploration Program plans to conduct water ice detection at the lunar south pole, where an in-situ micro-sampling device mounted on the rover will perform quantitative collection of lunar regolith for the volatiles in-situ measurement instrument. However, the uncertainty of lunar surface conditions leads to considerable dispersion in sampling mass. Moreover, water ice sublimation loss caused by tool-soil temperature difference and mechanical interactions during sampling will further reduce the detection accuracy. To ensure the reliability of detection data from the volatiles measurement instrument, this paper proposes calibration methods for sampling mass and water ice loss. Icy lunar regolith simulant is prepared via vapor deposition during sampling, and sampling mass calibration experiments are carried out using a self-developed calibration device. Preliminary results show that sampling mass varies significantly with regolith particle size distribution. Further research will be conducted on the physical mechanism of icy lunar regolith sampling under multi-factor coupling conditions. This study aims to provide a high-confidence physical response parameter spectrum for accurate interpretation and scientific analysis of Chang’E-7 in-orbit data.
Ground Calibration Method and Experiments of Lunar Surface Dust Sensor in Chang’E-7 Mission
LI Cunhui, ZHUANG Jianhong, WANG Yi, CUI Zecheng, WANG Jiajie, ZONG Chao, WEI Yongqiang, ZHANG Haiyan
2026, 46(2): 488-496. doi: 10.11728/cjss2026.02.2025-0116
Abstract:
The Chang’E-7 spacecraft is scheduled to be landed in the Aitken Basin region of the lunar south pole to conduct comprehensive exploration and research on the lunar surface environment. As one of the main detectors onboard the Chang’E-7 spacecraft, a lunar dust detector is developed for in-situ measurements of naturally suspended dust in the polar region, key parameters such as the particle size, velocity, and cumulative mass flux will be obtained. To achieve high-precision scientific detection, systematic ground calibration experiments were conducted. For particle size calibration, a single-particle free-fall method combined with an equivalent test scheme using neutral density filters was employed, achieving coverage of the particle size range from 1 µm to 5000 µm. Experimental results demonstrate that the particle size retrieval error does not exceed 17%. Velocity calibration was performed by measuring the time-of-flight of free-falling particles from different heights, yielding a velocity measurement error within 13%. For mass flux calibration, the solution titration method was used to obtain the sensitivity of the Quartz Crystal Microbalances, with sensitivities in three orthogonal directions all on the order of 10–9 g·Hz–1·cm–2 and exhibiting good linearity. Furthermore, temperature-frequency correction curves were established to support the normalization of in-orbit data. The calibration results indicate that the performance indicators of the dust detector meet the requirements for detection in the extreme environment of the lunar south pole. The established calibration methods and retrieval models provide a reliable foundation for the interpretation of subsequent in-orbit scientific data.
Calibration Method of Chang’E-7 Lunar Seismograph Payload
WEN Zhe, OUYANG Hao, LI Weiliang, ZHANG Shengquan, LIU Yue, ZHANG Yanan, XU Qing, LI Ruikun, WANG Xiaoqing, WANG Juan, QIU Libo, ZHENG Fu, LI Shaoqing, MEI Yunfei, CAO Yinguo, QU Shaobo, JIN Pengfei, WANG Qiu, SONG Aohui, YOU Qingyu, LIU Huafeng, YANG Shuang, ZHANG Jinhai
2026, 46(2): 497-506. doi: 10.11728/cjss2026.02.2025-0121
Abstract:
The Chang’E-7 mission will deploy China’s first independently developed lunar seismograph at the Moon’s south pole to record ground motions generated by moonquakes and meteoroid impacts. The instrument is designed for an eight-year operation lifetime aimed at characterizing the seismic activity and shallow interior structure of the Moon. To ensure measurement accuracy and long-term operational stability under the extreme conditions of the lunar environment, it is essential to establish a systematic calibration methodology. This will guarantee that the instrument’s key technical parameters and calibration indicators meet the requirements for scientific exploration and data inversion. Based on the technical criteria for ground-based seismograph network integration, and considering performance specifications such as bandwidth, dynamic range, and magnitude range, this paper proposes a comprehensive ground calibration test plan covering critical indicators, including amplitude-frequency response, sensitivity and sensitivity error, self-noise levels and measurement range. Furthermore, in accordance with the operational requirements during the lunar surface phase, an autonomous in-situ calibration scheme has been designed, along with a proposed manual source calibration method on the lunar surface. This study establishes a comprehensive calibration framework for the functionality and performance of the lunar seismograph, providing systematic procedures for performance testing and evaluation throughout all mission phases—from ground validation to in-situ operation on the lunar surface. The proposed framework lays an essential foundation for acquiring high-precision lunar seismic data and conducting subsequent scientific analyses.
Calibration Method and Implementation for the Lunar Penetrating Radar on Chang’E-7 Mission
LI Yuxi, SHEN Shaoxiang, LU Wei, TANG Chuanjun, LI Shidong, LI Zhongpeng, HE Wangdong, FANG Guangyou
2026, 46(2): 507-519. doi: 10.11728/cjss2026.02.2025-0102
Abstract:
The Chang’E-7 mission carries a Lunar Penetrating Radar (LPR) for investigating lunar shallow subsurface structures. To ensure the validity of the acquired data and improve the accuracy and consistency of its interpretation, this study presents a comprehensive calibration framework suitable for space-grade penetrating radar systems, incorporating full-system gain calibration and system transfer function calibration, among others. Applying this methodology, the lunar radar system was rigorously calibrated, clarifying the optimal parameter configuration for its in-orbit operation. Under this parameter setting, all performance metrics of the radar system meet the design requirements: the system gains of the Low-Frequency (LF) and High-Frequency (HF) channels are 171.02 dB and 169.70 dB, respectively, fulfilling the detection depth requirements of 400 m and 40 m. The acquired Time-Varying Gain (TVG) curve and system transfer function, validated through simulated lunar regolith experiments, can provide effective calibration baselines for scientific data obtained during lunar surface exploration. This calibration scheme can serve as a technical reference for the calibration of radar systems in future deep-space exploration missions.
Calibration Methods and Error Analysis of the Mid- to Long-wave Bands of the Chang’E-7 Wide-band InfraRed Imaging Spectrometer
WANG Meizhu, LIU Chengyu, GUI Yuhua, XU Rui, JIN Jian, WANG Rong, YANG Yang, XIE Jianan, LIU Xinze, GUO Bingmei, HE Zhiping
2026, 46(2): 520-530. doi: 10.11728/cjss2026.02.2025-0143
Abstract:
The Chang’E-7 orbiter is expected to carry the Wide-band InfraRed Imaging Spectrometer (WIRIS), which will acquire high spectral resolution images and thermal emission data of the lunar surface across a broad spectral range from the visible to longwave infrared (0.45~10 µm). These data will support scientific investigations into lunar surface mineral composition, thermal environment, and water/hydroxyl detection. Compared to previous lunar orbital hyperspectral instruments, WIRIS enhances quantitative retrieval capabilities for key spectral features such as the Christiansen Feature (CF) of silicate minerals and molecular water. Building upon the design of the Tianwen-1 Mars Mineralogical Spectrometer, WIRIS extends its spectral coverage into the mid- to long-wave infrared range (3.3~10 μm), and incorporates simultaneous temperature measurements to reduce thermal correction uncertainties in the 3 μm water/hydroxyl absorption region. This study addresses the quantitative calibration requirements of the newly extended spectral range by proposing spectral, radiometric, and geometric calibration methods tailored for the mid- to long-wave infrared bands. Based on calibration experiments, the sources of error and associated uncertainties are analyzed. The results provide essential methodological and technical support for accurate physical parameter retrieval and scientific application of WIRIS mid- to long-wave infrared data.
Ground Calibration Method for the Chang’E-7 Lunar Microwave Imaging Radar
YUE Haixia, WANG Yu, WANG Pei, JIAO Yuanbo, HUANG Yi, LÜ Zhipeng
2026, 46(2): 531-539. doi: 10.11728/cjss2026.02.2025-0119
Abstract:
After the Chang’E-7 lunar microwave imaging radar in the fourth phase of the Lunar Exploration Project is put into on-orbit operation in the future, calibration devices will not be deployed on the lunar surface, making on-orbit External calibration impossible. To ensure the acquisition of high-precision lunar surface image data, a ground calibration method is proposed. This method combines the internal calibration of the radar system with the performance calibration in the inner field. During ground testing, the internal calibration accuracy and the consistency of internal calibration channels are obtained by measuring the temperature characteristics of the internal calibration network under a full-temperature environment. The internal calibration constants are acquired in an anechoic chamber. By constructing a wireless transceiver environment in the inner field with the help of the anechoic chamber, the absolute transceiver gains and the stability of the transceiver channels of the system are accurately calibrated. The basic data obtained through ground calibration can be used for the calibration of indicators such as on-orbit internal calibration constants, absolute and relative radiation accuracy, and polarization channel consistency, providing guarantee for high-resolution lunar surface exploration.
Observation Mission and Scientific Calibration of the International Lunar Observatory Camera (ILO-C) on Chang’E-7
XUE Suijian, ZHAO Dan, SINGH Gaurav, PARKER Quentin, JIN Xiao, WANG Feiyang, CHEN Xiao, SU Meng, FENG Lu, DURST Steve
2026, 46(2): 540-547. doi: 10.11728/cjss2026.02.2025-0158
Abstract:
The Moon provides a unique and advantageous platform for astronomical observations, particularly in the visible and ultraviolet wavelength ranges, owing to its extremely tenuous exosphere, the absence of atmospheric turbulence, and a stable surface environment. These characteristics enable long-duration, continuous observations free from atmospheric interference. As one of the international payloads aboard the Chang’E-7 mission, the International Lunar Observatory Camera (ILO-C) project aims to exploit these advantages to observe the Milky Way and the broader universe from a distinctive lunar perspective. In addition to its scientific objectives, the project offers unique value for astronomy education and serves as a technology demonstration for future lunar-based astronomical observatories. The ILO-C camera will be mounted on the +y panel of the Chang’E-7 lander and will experience multiple mission phases, including cruise, lunar orbit, and surface operations. This paper systematically investigates the scientific calibration workflow for the ILO-C across these mission phases, with particular emphasis on fundamental calibration, color calibration, and flux calibration, and further presents observational and calibration pathways for cross-validation. The quality of the project’s scientific output will largely depend on the optimized implementation of these calibration schemes. Ideally, in-flight activation and observations are expected to be achieved, allowing coverage of a broader sky area and enabling cross-comparison with observations from other space-based and ground-based astronomical facilities.
Science Data Papers
A Dataset of Geomagnetic Kpest Index from Individual Stations (2022-2024)
WANG Jing, ZHONG Qiuzhen, LUO Bingxian, WANG Xiao, ZHAO Mingliang, CHENG Yonghong, SHEN Hua
2026, 46(2): 548-555. doi: 10.11728/cjss2026.02.2025-0131
Abstract:
The Kp index is a parameter designed to indicate the level of global geomagnetic disturbances originating from the interaction of the solar wind with the magnetosphere. The index is defined at 3-hour intervals and has 28 levels. Kp is a global version of the local K index, which was conceived by Bartels and is commonly used in scientific research of the solar-terrestrial relationship. The continuity of the index over 50 year makes it particularly valuable in studies of solar-cycle variations and other long-term effects on interplanetary and magnetospheric phenomena. For example, Kp has been used in studies of solar wind shock waves, the interplanetary magnetic field, plasma density variations in the magnetosphere, and magnetospheric ULF waves. In addition, the index is widely used as an input to magnetospheric/ionospheric models. For example, the plasmapause is modeled to move closer to the Earth with increasing Kp. The location of substorm injection is modeled to have a similar Kp dependence. The magnetic field model of Tsyganenko has an explicit Kp dependence, and the magnetotail becomes more stretched for higher Kp. These models are used both in scientific research and in monitoring and predicting space weather. In 2011, the National Space Science Center of the Chinese Academy of Sciences established the Chinese Academy of Sciences Space Environment Monitoring Network, which included Mohe, Beijing, Langfang, Sanya, and Fuke stations. A geomagnetic Kpest index, which can effectively identify the day-to-day variation characteristics of the geomagnetic regular daily variation, reflect the seasonal and local time effects of geomagnetic disturbances, and is suitable for the distribution characteristics of China’s geomagnetic observatory network, has been developed through the integration and processing of the H-component monitoring data from fluxgate magnetometers at these five geomagnetic observatory stations. This dataset contains the geomagnetic Kpest indices for the five geomagnetic observatory stations from 2022 to 2024. It addresses the current situation where the official Kp index is released with a two-week delay, failing to meet operational requirements, and can provide data support for space weather forecasting services.
Cosmic Ray Muon Count Dataset from Siziwang Station in Inner Mongolia (2023-2025)
CHENG Yonghong, ZHONG Qiuzhen, ZHUANG Chunbo, SHI Liqin, SONG Xiaochao, WANG Jing, SHEN Hua, WEI Lihang
2026, 46(2): 556-566. doi: 10.11728/cjss2026.02.2025-0133
Abstract:
The Muon Telescope at Siziwang Station in Inner Mongolia is used to detect the secondary cosmic ray muons reaching the ground. The Muon Telescope began construction in November 2019, was completed in April 2023, and produced scientific data. The muon telescope consists of a scintillator observation stack, an electronics recorder, a monitoring platform, and a power supply. The scintillator observation stack is composed of 48 detector units, divided into upper and lower layers with 24 units in each layer, arranged in a 6×4 array. In each detector unit, the plastic scintillator has dimensions of 50 cm × 50 cm × 5 cm. The distance between the upper and lower layers is 89 cm. A 5cm-thick layer of lead bricks is laid between the upper and lower layers to filter out low-energy cosmic rays and low-energy particles in the surrounding environment. The detectors have a total area of 6 m2. Muon signals generated by the 48 detector units of the Muon Telescope are processed through front-end circuits for amplification, discrimination, and shaping, then sent to the FPGA logic circuit for directional coincidence calculation. This produces raw muon counts in 15 directions. After undergoing barometric correction calculation, a dataset of corrected muon counts in 15 directions is formed, with a temporal resolution of 1 hour. The count rate in the vertical direction is the highest, with the 1-hour count rate being around 600000 counts and the relative statistical error approximately 0.13%. The muon data can sensitively reflect diurnal variations, long-term variations of cosmic rays, and short-term Forbush decrease perturbations induced by coronal mass ejections. Spanning from May 2023 to April 2025, this dataset covers the high-activity phase of the 25th solar activity cycle. It provides valuable data resources for research on solar eruptions, their interplanetary disturbance propagation, and geomagnetic response processes, while also supporting space weather early warning efforts.