Volume 45 Issue 5
Oct.  2025
Turn off MathJax
Article Contents
YANG Yuxin, LI Qin, ZHANG Yao, LIU Kai, LEI Xiaohua. Simulated Microgravity Effects-induced Disruption of Mitochondria-spindle-chromosome Coordination Causes Meiosis Defects in Mouse Oocytes (in Chinese). Chinese Journal of Space Science, 2025, 45(5): 1320-1329 doi: 10.11728/cjss2025.05.2025-yg03
Citation: YANG Yuxin, LI Qin, ZHANG Yao, LIU Kai, LEI Xiaohua. Simulated Microgravity Effects-induced Disruption of Mitochondria-spindle-chromosome Coordination Causes Meiosis Defects in Mouse Oocytes (in Chinese). Chinese Journal of Space Science, 2025, 45(5): 1320-1329 doi: 10.11728/cjss2025.05.2025-yg03

Simulated Microgravity Effects-induced Disruption of Mitochondria-spindle-chromosome Coordination Causes Meiosis Defects in Mouse Oocytes

doi: 10.11728/cjss2025.05.2025-yg03 cstr: 32142.14.cjss.2025-yg03
  • Received Date: 2025-04-14
  • Rev Recd Date: 2025-06-16
  • Available Online: 2025-06-16
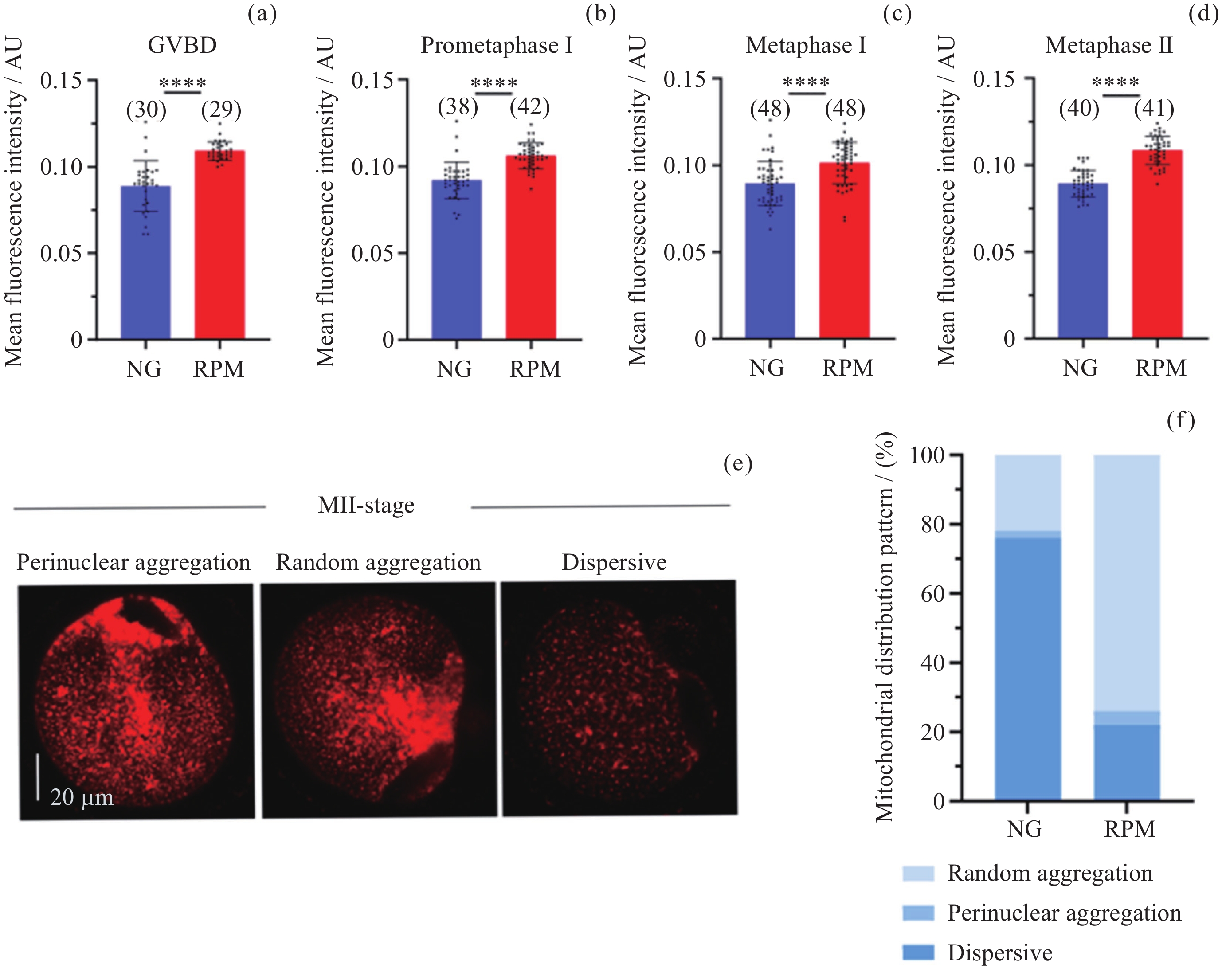
  • Meiosis is essential for oocyte maturation and embryonic development, representing a critical factor in mammalian reproduction. Consequently, assessing the impact of space microgravity on this process is paramount for evaluating reproductive health during long-term space missions. This article used a Random Positioning Machine (RPM) to simulate microgravity effects, examining how random changes in orientation relative to the gravity vector affect mouse oocyte meiosis. This study aims to provide critical biological references for further investigation into the damage mechanisms of space microgravity environments on oocyte meiotic division. Germinal Vesicle (GV)-stage mouse oocytes were encapsulated in Polydimethylsiloxane (PDMS) chip chambers to ensure stable culture conditions and precise positional control during RPM operation. Oocytes were cultured under RPM (RPM group) and static Normal Gravity (NG group) conditions. Meiotic progression was tracked and quantitatively analyzed at five key developmental stages: GV (0 h), GV Breakdown (GVBD, 2 h), Pro-Metaphase I (Pro-MI, 5 h), Metaphase I (MI, 8 h), and Metaphase II (MII, 16 h). Mitochondrial distribution, spindle morphology, and chromosome alignment were quantified through confocal laser microscopy coupled with fluorescent probes. The results showed that RPM condition reduced oocyte maturation rates by 32.75% compared to Normal Gravity (NG) controls (p<0.01). Mitochondrial dynamics exhibited stage-specific perturbations: perinuclear clustering at MI-stage (70.00% vs. 41.18% in NG) and disorganized aggregation patterns in 71.88% of MII-stage oocytes. In addition, spindle assembly and chromosome alignment were also disrupted: multipolar spindles during MI-stage caused disordered chromosome arrangement. At MII, RPM group oocytes displayed exacerbated spindle defects (57.58% abnormality rate vs. 22.32% in NG, p<0.05) and widened equatorial plates (15.63 μm vs. 7.55 μm, p<0.0001). These findings suggest that the simulated microgravity effect leads to abnormal meiosis and the decline of oocyte quality through tripartite disruption of mitochondrial-spindle-chromosomal coordination. This study significantly contributes to understanding how gravity changes affect oocyte meiosis.

     

  • loading
  • [1]
    LÖBRICH M, JEGGO P A. Hazards of human spaceflight[J]. Science, 2019, 364(6436): 127-128 doi: 10.1126/science.aaw7086
    [2]
    RONCA A E, BAKER E S, BAVENDAM T G, et al. Effects of sex and gender on adaptations to space: reproductive health[J]. Journal of Women’s Health, 2014, 23(11): 967-974 doi: 10.1089/jwh.2014.4915
    [3]
    STELLER J G, ALBERTS J R, RONCA A E. Oxidative stress as cause, consequence, or biomarker of altered female reproduction and development in the space environment[J]. International Journal of Molecular Sciences, 2018, 19(12): 3729 doi: 10.3390/ijms19123729
    [4]
    MISHRA B, LUDERER U. Reproductive hazards of space travel in women and men[J]. Nature Reviews Endocrinology, 2019, 15(12): 713-730 doi: 10.1038/s41574-019-0267-6
    [5]
    LEI X H, CAO Y J, MA B H, et al. Development of mouse preimplantation embryos in space[J]. National Science Review, 2020, 7(9): 1437-1446 doi: 10.1093/nsr/nwaa062
    [6]
    LI Yinghui, SUN Yeqing, ZHENG Huiqiong, et al. Recent review and prospect of space life science in China for 40 years[J]. Chinese Journal of Space Science, 2021, 41(1): 46-67 (李莹辉, 孙野青, 郑慧琼, 等. 中国空间生命科学40年回顾与展望[J]. 空间科学学报, 2021, 41(1): 46-67 doi: 10.11728/cjss2021.01.046

    LI Yinghui, SUN Yeqing, ZHENG Huiqiong, et al. Recent review and prospect of space life science in China for 40 years[J]. Chinese Journal of Space Science, 2021, 41(1): 46-67 doi: 10.11728/cjss2021.01.046
    [7]
    MA Chiyuan, CAO Yujing, DUAN Enkui, et al. The research progress and prospect of mammalian reproduction and embryonic development under space conditions[J]. Scientia Sinica Vitae, 2021, 51(2): 116-125 (马驰原, 曹宇静, 段恩奎, 等. 太空环境下哺乳动物胚胎发育和生殖研究进展及展望[J]. 中国科学: 生命科学, 2021, 51(2): 116-125 doi: 10.1360/SSV-2020-0136

    MA Chiyuan, CAO Yujing, DUAN Enkui, et al. The research progress and prospect of mammalian reproduction and embryonic development under space conditions[J]. Scientia Sinica Vitae, 2021, 51(2): 116-125 doi: 10.1360/SSV-2020-0136
    [8]
    LI F, YE Y, LEI X H, et al. Effects of microgravity on early embryonic development and embryonic stem cell differentiation: phenotypic characterization and potential mechanisms[J]. Frontiers in Cell and Developmental Biology, 2021, 9: 797167 doi: 10.3389/fcell.2021.797167
    [9]
    BRADBURY P, WU H J, CHOI J U, et al. Modeling the impact of microgravity at the cellular level: implications for human disease[J]. Frontiers in Cell and Developmental Biology, 2020, 8: 96 doi: 10.3389/fcell.2020.00096
    [10]
    BUKEN C, SAHANA J, CORYDON T J, et al. Morphological and molecular changes in juvenile normal human fibroblasts exposed to simulated microgravity[J]. Scientific Reports, 2019, 9(1): 11882 doi: 10.1038/s41598-019-48378-9
    [11]
    THIEL C S, TAUBER S, LAUBER B, et al. Rapid morphological and cytoskeletal response to microgravity in human primary macrophages[J]. International Journal of Molecular Sciences, 2019, 20(10): 2402 doi: 10.3390/ijms20102402
    [12]
    DA SILVEIRA W A, FAZELINIA H, ROSENTHAL S B, et al. Comprehensive multi-omics analysis reveals mitochondrial stress as a central biological hub for spaceflight impact[J]. Cell, 2020, 183(5): 1185-1201. e20
    [13]
    TANAKA K, NISHIMURA N, KAWAI Y. Adaptation to microgravity, deconditioning, and countermeasures[J]. The Journal of Physiological Sciences, 2017, 67(2): 271-281 doi: 10.1007/s12576-016-0514-8
    [14]
    LIN X, ZHANG K W, WEI D X, et al. The impact of spaceflight and simulated microgravity on cell adhesion[J]. International Journal of Molecular Sciences, 2020, 21(9): 3031 doi: 10.3390/ijms21093031
    [15]
    KIM D S, VAQUER S, MAZZOLAI L, et al. The effect of microgravity on the human venous system and blood coagulation: a systematic review[J]. Experimental Physiology, 2021, 106(5): 1149-1158 doi: 10.1113/EP089409
    [16]
    MIGLIETTA S, CRISTIANO L, ESPINOLA M S B, et al. Effects of simulated microgravity in vitro on human metaphase ii oocytes: an electron microscopy-based study[J]. Cells, 2023, 12(10): 1346 doi: 10.3390/cells12101346
    [17]
    KEEFE D, KUMAR M, KALMBACH K. Oocyte competency is the key to embryo potential[J]. Fertility and Sterility, 2015, 103(2): 317-322 doi: 10.1016/j.fertnstert.2014.12.115
    [18]
    DRAGO-FERRANTE R, DI FIORE R, KAROUIA F, et al. Extraterrestrial gynecology: could spaceflight increase the risk of developing cancer in female astronauts? An updated review[J]. International Journal of Molecular Sciences, 2022, 23(13): 7465 doi: 10.3390/ijms23137465
    [19]
    ZHANG S, ZHENG D H, WU Y G, et al. Simulated microgravity using a rotary culture system compromises the in vitro development of mouse preantral follicles[J]. PLoS One, 2016, 11(3): e0151062 doi: 10.1371/journal.pone.0151062
    [20]
    WU C L, GUO X Z, WANG F, et al. Simulated microgravity compromises mouse oocyte maturation by disrupting meiotic spindle organization and inducing cytoplasmic blebbing[J]. PLoS One, 2011, 6(7): e22214 doi: 10.1371/journal.pone.0022214
    [21]
    CHENG K X, FENG X A, YANG C, et al. Simulated microgravity reduces quality of ovarian follicles and oocytes by disrupting communications of follicle cells[J]. NPJ Microgravity, 2023, 9(1): 7 doi: 10.1038/s41526-023-00248-5
    [22]
    YU Y S, DUMOLLARD R, ROSSBACH A, et al. Redistribution of mitochondria leads to bursts of ATP production during spontaneous mouse oocyte maturation[J]. Journal of Cellular Physiology, 2010, 224(3): 672-680 doi: 10.1002/jcp.22171
    [23]
    LEE I W, ADHIKARI D, CARROLL J. Miro1 depletion disrupts spatial distribution of mitochondria and leads to oocyte maturation defects[J]. Frontiers in Cell and Developmental Biology, 2022, 10: 986454 doi: 10.3389/fcell.2022.986454
    [24]
    MICHALETTI A, GIOIA M, TARANTINO U, et al. Effects of microgravity on osteoblast mitochondria: a proteomic and metabolomics profile[J]. Scientific Reports, 2017, 7(1): 15376 doi: 10.1038/s41598-017-15612-1
    [25]
    JIANG M, WANG H M, LIU Z F, et al. Endoplasmic reticulum stress-dependent activation of iNOS/NO-NF-κB signaling and NLRP3 inflammasome contributes to endothelial inflammation and apoptosis associated with microgravity[J]. The FASEB Journal, 2020, 34(8): 10835-10849 doi: 10.1096/fj.202000734R
    [26]
    HOPPELER H, FLÜCK M. Plasticity of skeletal muscle mitochondria: structure and function[J]. Medicine and Science in Sports and Exercise, 2003, 35(1): 95-104 doi: 10.1097/00005768-200301000-00016
    [27]
    ADAMS S H, HOPPEL C L, LOK K H, et al. Plasma acylcarnitine profiles suggest incomplete long-chain fatty acid β-oxidation and altered tricarboxylic acid cycle activity in type 2 diabetic African-American women[J]. The Journal of Nutrition, 2009, 139(6): 1073-1081 doi: 10.3945/jn.108.103754
    [28]
    HARASIMOV K, URAJI J, MÖNNICH E U, et al. Actin-driven chromosome clustering facilitates fast and complete chromosome capture in mammalian oocytes[J]. Nature Cell Biology, 2023, 25(3): 439-452 doi: 10.1038/s41556-022-01082-9
  • 加载中

Catalog

    通讯作者: 陈斌, bchen63@163.com
    • 1. 

      沈阳化工大学材料科学与工程学院 沈阳 110142

    1. 本站搜索
    2. 百度学术搜索
    3. 万方数据库搜索
    4. CNKI搜索

    Figures(5)

    Article Metrics

    Article Views(386) PDF Downloads(26) Cited by()
    Proportional views
    Related

    /

    DownLoad:  Full-Size Img  PowerPoint
    Return
    Return