Current Issue

2025 Vol. 45, No. 5

Review
Concept and Framework Development of the Digital-Intelligent Solar System
GUAN Feng, GE Ping, LIU Shuangliang, MA Ke, JIANG Yichen, LI Xiang, XU Yanli, SHAO Yanli, KANG Yan, LIU Jizhong
2025, 45(5): 1149-1162. doi: 10.11728/cjss2025.05.2025-yg06
Abstract:
Human exploration of the solar system is entering a new phase characterized by deeper interdisciplinary integration, increased mission complexity, and broader international engagement. Emerging technologies such as big data, artificial intelligence, and high-performance computing are reshaping the landscape of deep space exploration. The innovative concept and architecture of a Digital-Intelligent Solar System is proposed in this study. This vision integrates a cross-disciplinary knowledge as the core of this concept, leverages digital twin facilities as its infrastructure, and relies intelligent algorithms and tools to enable a collaborative digital ecosystem. A comprehensive development plan centered on four key pillars is outlined: cross-disciplinary knowledge system, full-scope data engineering, adaptive intelligence and computation, and innovation platform driven by collective intelligence. Potential application scenarios are designed in scientific research, engineering implementation, science communication, and international cooperation. This architecture offers a new pathway, model, and support system for advancing China’s deep space exploration capabilities and promoting transformative changes in both scientific inquiry and engineering practices.
Progress in Simulations of Solar Energetic Particles Propagation in Large-scale Structures of Interplanetary Background Solar Wind
SHEN Fang, LIAN Wanyi, TAO Xinyi
2025, 45(5): 1163-1187. doi: 10.11728/cjss2025.05.2025-yg05
Abstract:
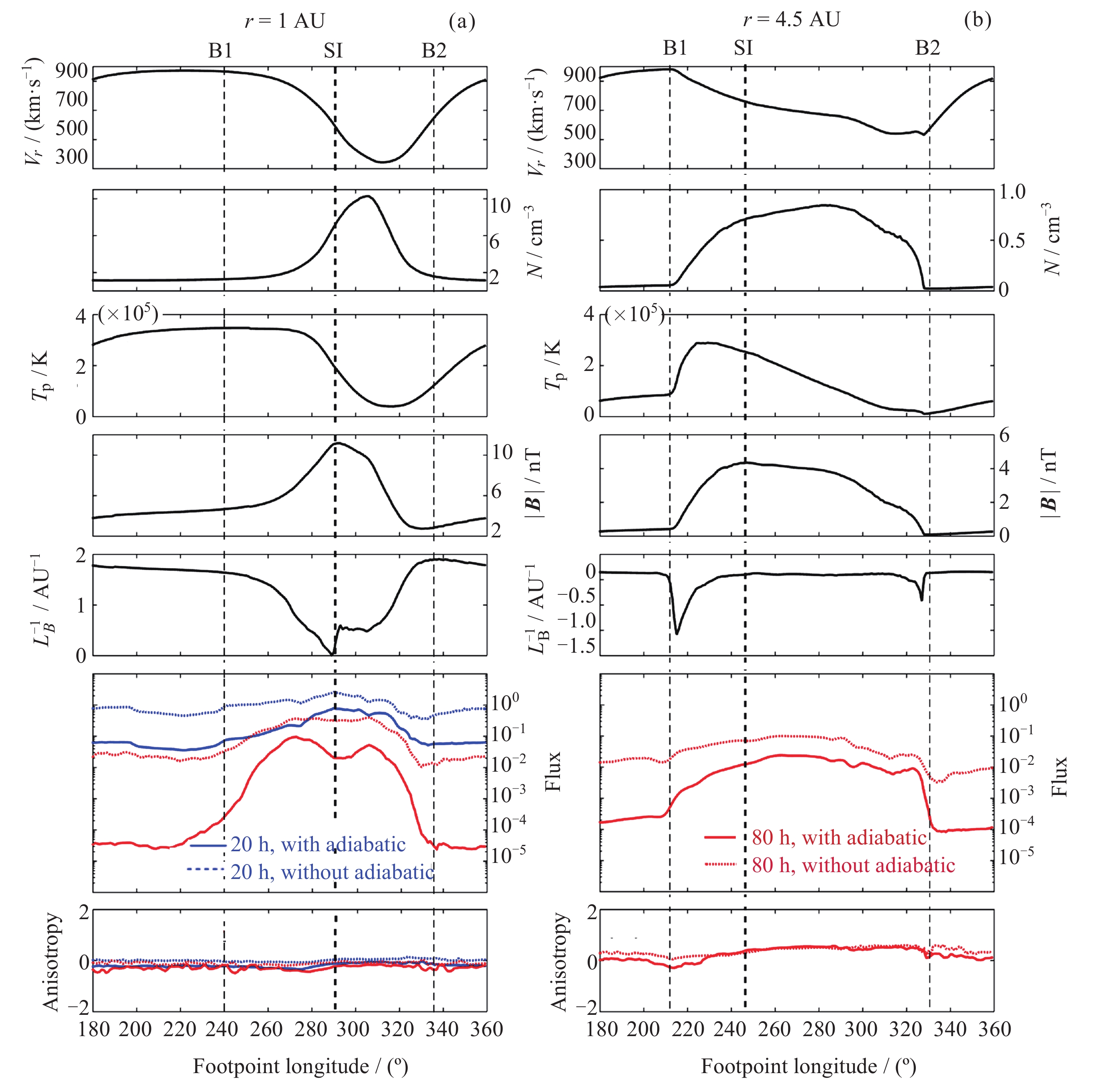
This comprehensive review synthesizes pivotal advances in simulating Solar Energetic Particle (SEP) propagation through large-scale solar wind structures, integrating three complementary methodologies: analytical Parker-like magnetic fields for steady-state backgrounds, data-driven frameworks assimilating multi-satellite observations (STEREO, WIND) to reconstruct 2D Stream Interaction Regions (SIRs), and 3D Magnetohydrodynamic (MHD) simulations resolving tilted-dipole Corotating Interaction Regions (CIRs) with about 35° inclinations. The work quantifies how solar wind topology governs SEP dynamics, revealing that magnetic focusing dominates flux enhancements in compression zones by trapping particles in mirror-like structures, enabling multi-reflection acceleration without shocks and amplifying peak fluxes by up to 200% in simulated CIRs, while adiabatic cooling primarily drives flux decay in fast solar wind streams, with pitch-angle diffusion modulating intensity levels without altering temporal profiles. Critically, vertical diffusion reconciles multi-satellite discrepancies through cross-field transport, smoothing flux evolution as validated in the 2016 STA event (simulations matched observations within 10% error when α = 0.018~0.025), and CIR geometry — controlled by solar wind speed contrasts (ΔV>500 km·s–1 widening compression regions), dipole tilt angles optimizing latitudinal spread, and fast-stream widths modulating longitudinal confinement — dictates acceleration efficiency, where reverse compressions accelerate 0.5~5 MeV protons twice as effectively as forward zones due to steeper magnetic gradients. Event validations confirm these mechanisms: STEREO-A’s August 2016 CIR showed magnetic trapping explained 95% of flux rise, and STEREO-B’s September 2007 anomalous proton enhancement arose from shorter magnetic pathlengths to compression sources. Computationally, the framework synergizes focused transport equations with Stochastic Differential Equations (SDEs), where backward SDEs efficiently map observational points to source distributions and forward SDEs visualize system-wide transport, achieving a 100-fold acceleration over finite-difference methods. Future work targets transient structures (e.g., embedding CME-driven shocks via EUHFORIA/iPATH coupling) and kinetic-scale turbulence, with next-phase efforts developing unified acceleration-transport models incorporating stochastic re-acceleration, leveraging Parker Solar Probe and Solar Orbiter data to resolve magnetic islands/current sheets, and deploying machine learning to optimize background parameterization for real-time space weather forecasting.
Space Physics
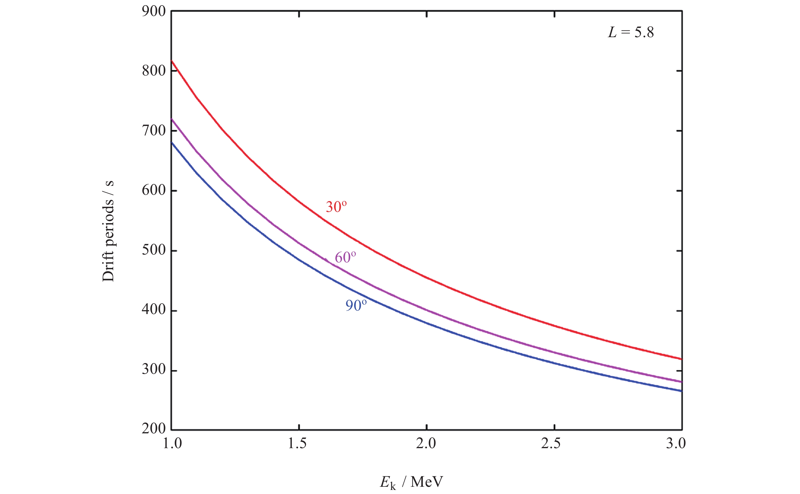
Rapid Evolution of the Relativistic Electron Pitch Angle Distributions Caused by Chorus in the Earth’s Outer Radiation Belt
YUE Jiaxu, ZHAO Hui, YANG Chang, ZHANG Sai
2025, 45(5): 1188-1196. doi: 10.11728/cjss2025.05.2024-0187
Abstract:
The pitch angle, defined as the angle between a charged particle’s velocity vector and the ambient magnetic field, is a key parameter that governs the particle’s motion within the magnetic field. In Earth’s outer radiation belt, energetic electrons display diverse Pitch Angle Distribution (PAD) patterns. These patterns are influenced by various factors and frequently undergo changes, typically occurring over timescales ranging from several hours to several days. Investigating electron PAD variations and uncovering the underlying physical mechanisms are of significant importance for understanding the dynamic evolution of the Earth’s outer radiation belt. This paper utilizes Van Allen Probe-B data to conduct a detailed analysis of the evolution of relativistic electron PADs in the outer radiation belt during an event that occurred from 15:19 UT to 15:49 UT on 7 September 2016. During this period, the satellite was operating near its apogee, with a slow orbital speed and minimal changes in spatial position, remaining approximately at the location L≈5.8, MLT≈2 and Mlat≈1.7°. As a result, the impact of positional changes on the observational results can be considered negligible. Satellite observations revealed that relativistic (Ek ≥ 1 MeV) electron PADs transitioned from butterfly patterns to flat-top patterns during this period, within a timescale of only 30 minutes, which is significantly shorter than previously reported cases. Concurrently, intense whistler-mode chorus waves were detected in this region. Based on observational data, we calculated the chorus-driven diffusion coefficients of relativistic electrons. We then simulated the evolution of electron PADs by solving a Fokker-Planck equation. The simulation results indicate that the diffusion driven by whistler-mode chorus waves is the primary physical mechanism responsible for the transformation of the electron PADs during this event. The research presented in this paper further demonstrates the significant role of chorus waves in the evolution of the radiation belts.
A Robust and High-speed Automated Detection Model for Lightning Whistler
YIN Hanke, YUAN Jing, ZHAO Shufan, SHEN Xuhui, JIN Xiaoyuan, WANG Qiao, LIAO Li, YANG Dehe
2025, 45(5): 1197-1210. doi: 10.11728/cjss2025.05.2024-0132
Abstract:
The Zhangheng Satellite has accumulated a vast amount of observational data over its six years in orbit. Detecting all Lightning Whistler (LW) events from this dataset is crucial for comprehensively analyzing the variation patterns of the space physical environment. However, using the current mainstream LW detection technology, which is based on time-frequency spectrograms, it would take approximately 40 years to complete this task. To address the slow inference speed and meet practical engineering demands, this study proposes, for the first time, a high-speed detection model for lightning whistler waves from the perspective of audio event detection — WhisNet. This model reduces the time cost from 40 years to just 54 days. First, waveform data is segmented using a 4-second sliding window; then, Mel-spectrogram audio features are extracted. Next, a lightweight Convolutional Recurrent Neural Network (CRNN) is constructed to further extract the audio event features of LW. Finally, two fully connected networks are created at the output layer to predict the start time and duration of each LW event. To evaluate the model’s performance and computational speed, experiments were conducted on data from the SCM (Search Coil Magnetometer) between April 1 and April 10, 2020. The results show that the performance of the WhisNet model is comparable to that of time-frequency image-based methods, but with a 99% reduction in computational and parameter costs and a 98% increase in computational speed. The model was further applied to SCM data from May 2020, and the detection results were statistically analyzed and visually compared to the average lightning density trend from the WWLLN Global Lightning Climatology and time series (WGLC) for May 2020. The high consistency between the two further confirms the applicability and accuracy of the WhisNet model in processing large-scale satellite data. This method offers significant reference value for thoroughly exploring other large-scale geospace events.
Error Prediction Method of Geomagnetic Model Based on Extreme Learning Machine
GUO Hongyang, ZHANG Tao, HAN Peng, CHEN Chen, ZHAO Zhihua
2025, 45(5): 1211-1219. doi: 10.11728/cjss2025.05.2024-0109
Abstract:
The high-precision geomagnetic field model is an important foundation for autonomous navigation of near earth satellites, but the improvement of navigation accuracy is constrained by observation errors, spherical harmonic truncation errors, and slow updates of the geomagnetic model. To solve this problem, this paper proposes a geomagnetic model error prediction method based on regularized extreme learning machine. The optimal estimation of the regularization coefficient C is achieved by using a subtraction mean algorithm, which reduces subjectivity and randomness in parameter tuning, improves learning efficiency and prediction accuracy. In addition, this method can effectively improve the error estimation accuracy when outliers exist in geomagnetic observation sequences. Then, a geomagnetic navigation method with model error compensation was proposed by integrating it with filtering algorithms, and simulation verification was conducted using real geomagnetic measurement data from in orbit satellites. The results show that the prediction accuracy of the method proposed in this paper is superior to several commonly used neural network prediction methods, and the navigation accuracy reaches 1.26 km, indicating that the proposed error prediction model can effectively improve the performance of geomagnetic navigation.
Global Ionospheric Response to the Geomagnetic Storms from March to April 2023
ZHAO Hongyu, ZHOU Shuhua, KUANG Yingcai, WANG Ning
2025, 45(5): 1220-1229. doi: 10.11728/cjss2025.05.2024-0198
Abstract:
By using the global ionospheric data provided by IGS, the sliding quartile range method is employed to study the ionospheric disturbances during the two geomagnetic storms occurred from March to April 2023, striving to provide theoretical basis for the distribution characteristics of ionospheric disturbances caused by geomagnetic storms under strong solar radiation background during the peak year of solar activity. Results show that both geomagnetic storms were caused by the CMEs generated on the surface of the Sun facing towards the Earth, which reached the Earth and triggered an increase in the velocity of the interstellar solar wind. The CMEs carried a southward magnetic field component and high-energy particles, causing magnetic reconnection with the Earth’s magnetic field and triggering geomagnetic disturbances. When other factors such as dark stripe bursts are superimposed on the coronal mass ejections, the intensity of geomagnetic storms are enhanced, causing significant differences in the occurrence and distribution characteristics of ionospheric TEC disturbances. The geomagnetic storm that occurred on 23-24 April 2023 was affected by the superposition of dark bars and CMEs, resulting in a stronger intensity and longer duration of the April geomagnetic storm. At the same time, there are significant differences in the occurrence process and distribution characteristics of ionospheric disturbances caused by two geomagnetic storms. The ionospheric disturbances during the March showed an asymmetric distribution in an east-west direction, while the entire process of ionospheric disturbance during the geomagnetic period in April exhibits a transition from positive phase disturbance to negative phase disturbance. Additionally, in the East Asia-Australia (120°E), the ionospheric TEC in the Northern Hemisphere line is significantly higher than that in the Southern Hemisphere. The amplitude changes of ionospheric disturbances are most significant during the recovery phase of geomagnetic storms, showing a distribution pattern of positive disturbances at low latitudes and negative disturbances at middle-high latitudes.
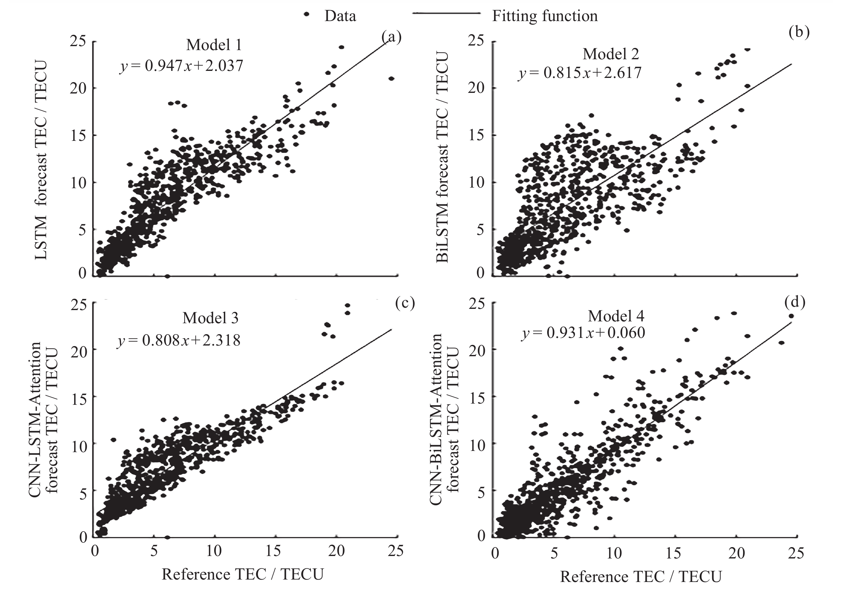
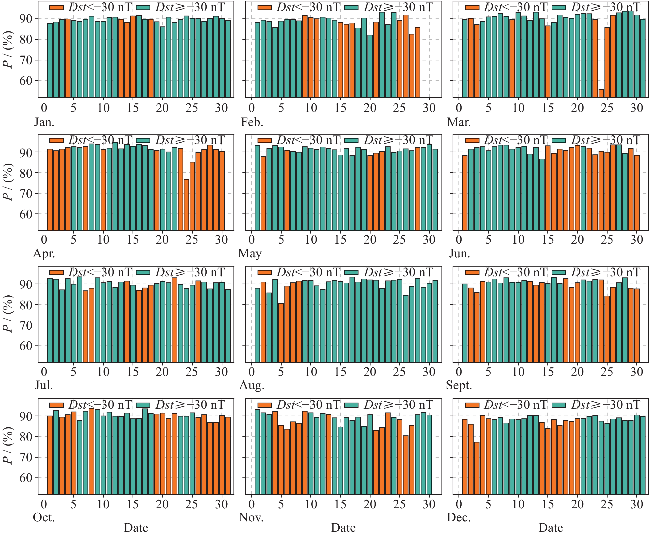
Comparative Analysis of Four Neural Network Methods for TEC Modeling during Ionospheric Magnetic Storms
ZHU Jiahao, YAN Wenlin, JIN Yufeng, YAN Taiming, WANG Jian
2025, 45(5): 1230-1242. doi: 10.11728/cjss2025.05.2024-0087
Abstract:
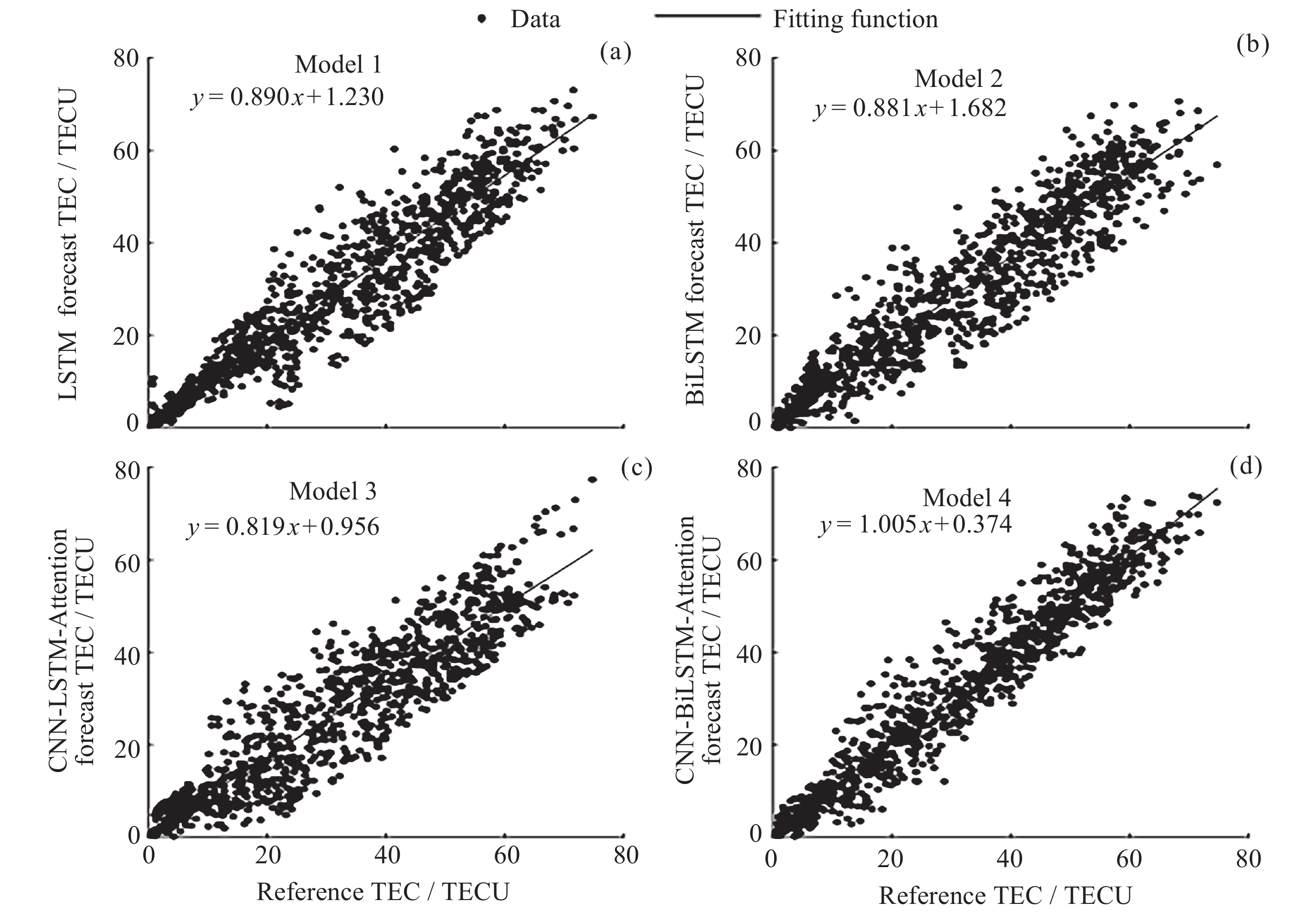
The Total Electron Content (TEC) of the ionosphere is an important parameter for describing the ionosphere activities, and much research has been done for the accurate methods for the ionospheric TEC prediction. However, the prediction accuracy of ionospheric empirical models for TEC during geomagnetic storms is still not ideal. To address this issue, this paper aims to assess the performance of ionospheric TEC predicting methods, which involve the LSTM, the BiLSTM, the Convolutional Neural Network-Long Short-Term Memory combined with Attention mechanism (CNN-LSTM-Attention), and the Convolutional Neural Network-Bidirectional Long Short-Term Memory combined with Attention mechanism (CNN-BiLSTM-Attention). At first, the geomagnetic storm periods are identified by comparing with the threshold of Dst index (≤–30 nT), during the years from 2004 to 2022. Then, four neural network models for the ionospheric TEC prediction are formed, through the combinations of multiple spatiotemporal parameters, such as UTS, UTC, SA, AA, CHS, and SHS. Finally, the accuracy and reliability of the four neural network models are assessed using the reference TEC dataset collected during geomagnetic storms in 2023, and three statistical index, Mean Absolute Error (MAE), The Root Mean Square Error (RMSE), and coefficient of determination R2, are utilized. The results show that, the performance of the CNN-BiLSTM-Attention model is superior to the other three models, with MAE ranging from 0.882 to 5.270 TECU, RMSE between 1.175 and 6.983 TECU, and R2 values exceeding 0.7. In order to better describe the difference between the predicted values and the reference values, the scatter plots of two datasets are plotted for the fitting of linear regression equations. The slope of fitted function from CNN-BiLSTM-Attention model is very close to the ideal value 1, also indicating a better performance compared to the other models.
Ionospheric TEC Prediction Model Based on LSTM Spatio-temporal Transformer
YIN Ping, WANG Chaoyu
2025, 45(5): 1243-1255. doi: 10.11728/cjss2025.05.2024-0117
Abstract:
The ionosphere is a major source of error for satellite navigation, communication, and other applications, and the Total Electron Content (TEC) of the ionosphere is an important parameter for studying the temporal and spatial variations of the ionosphere, and it is extremely important to accurately predict the ionospheric TEC under different space weather conditions. Existing prediction models, when using auxiliary parameters such as solar activity and geomagnetic activity to improve the performance of ionospheric TEC prediction models, treat the auxiliary parameters as global covariates, ignoring the fact that the auxiliary parameters, although having the same value at each location, have different effects on the ionospheric TEC. To solve this problem, a combined ionospheric TEC prediction model (LSTM-STT) is proposed in this paper, which combines the Space-Time Transformer (STT) with the Long-Short-Term Memory (LSTM) and introduces the space-time attention mechanism. The model adopts the TEC data of China and its surrounding areas from 2000 to 2023 provided by the Center for Orbit Determination in Europe (CODE) of the International GNSS Service organization (IGS), with a time range of 8766 days, and the data are processed by the sliding window method, and the model takes the TEC data of the first 48 hours and the auxiliary parameters as inputs, and the TEC data of the last 24 hours after the prediction are constructed with 8764 samples. A total of 8764 samples were constructed. To verify the performance of the model, experimental prediction analyses were conducted in 2018 (a low solar activity year) and 2023 (a high solar activity year). The results show that the model has an average root mean square error of 1.3981 TECU and an average relative accuracy of 90.2524% on the 2018 test set, and an average root mean square error of 4.6262 TECU and an average relative accuracy of 89.9208% on the 2023 test set, which indicates that the model has good prediction performance.
Application of Improved Model Based on LSTM in Ionospheric TEC Forecast
HUANG Can, LI Junyu, LIU Lilong, HUANG Liangke, WEI Lüquan
2025, 45(5): 1256-1264. doi: 10.11728/cjss2025.05.2024-0112
Abstract:
Ionospheric delay is one of the most important sources of error in global satellite navigation and positioning. Improving the prediction accuracy of ionospheric Total Electron Content (TEC) is very important to improve the positioning accuracy of satellite navigation. In this paper, we combine sliding window and Long-Short-Term Memory (LSTM) neural network, and use sliding window algorithm to continuously update the input time series data set. We tested the accuracy of the models corresponding to different input sequence lengths and recorded them, and found that the accuracy of the last 10% of the input data series was the best when the predicted value was updated. Finally, we used the sliding window method to update the last 10% of the input data series with the predicted value to build the TEC prediction model. The newly constructed model, traditional LSTM model and BP model are used to predict the same TEC time series data, and Root Mean Square Error (RMSE), absolute residual error and Mean Absolute Error (MAE) are used to evaluate the accuracy of the model prediction results, and verify the prediction performance of the new model. The experimental results show that the proportion of residual absolute value less than 5 TECU predicted by the newly constructed model SLSTM (Sliding Window on Long-Short-Term Memory) in both the calm period and the magnetic storm period exceeds 85%, and the proportion of predicted residual absolute value less than 5 TECU corresponding to the traditional LSTM model increases by 49% and 71%. On the other hand, compared with the traditional LSTM model, the root-mean-square error of the new model is reduced by 31% and 35%, respectively, and the average absolute error is reduced by 25% and 32%, respectively. In addition, we can also see that the RMSE mean values and MAE mean values of SLSTM model are smaller than those of traditional LSTM model and BP model.
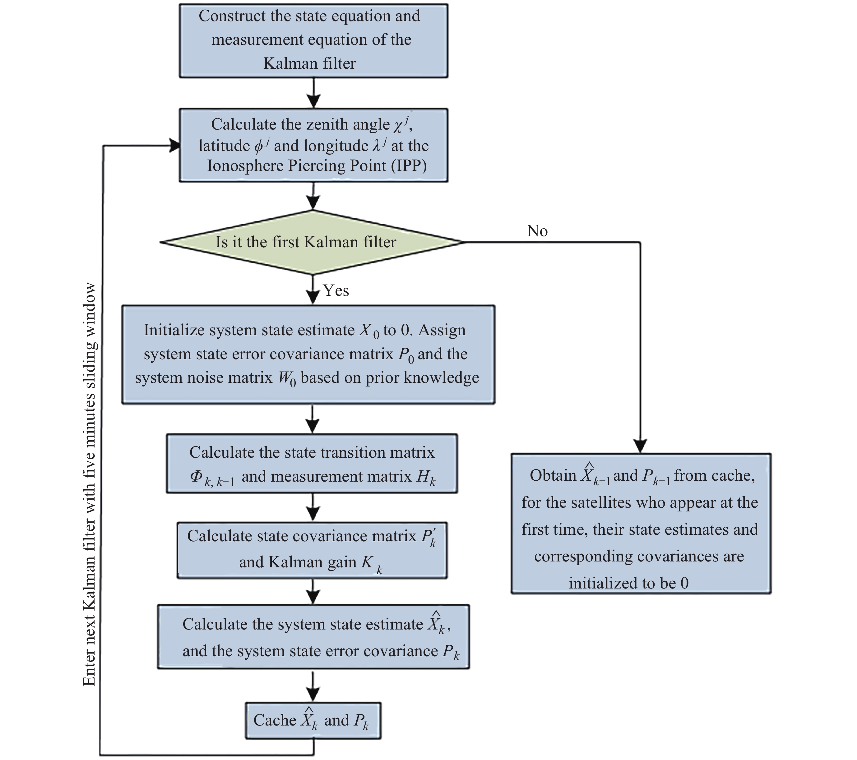
A Quasi-real-time On-chip Ionospheric TEC Kalman Filtering Algorithm
LI Jinghua, MA Guanyi, WAN Qingtao, FAN Jiangtao
2025, 45(5): 1265-1271. doi: 10.11728/cjss2025.05.2024-0108
Abstract:
An on-chip quasi-real-time algorithm is proposed for monitoring the ionospheric Total Electron Content (TEC). The algorithm can run on a standard commercial chip. In this way, the cost, power consumption, size and data to be transferred of TEC monitor are reduced. To minimize the cache capacity needs and computational load, the algorithm collects the GNSS dual-frequency pseudorange and phase measurements in 20 minutes. The TEC, based on phase measurements, is fitted to the TEC derived from pseudorange measurements to achieve high-precision TEC along the line-of-sight path (Slant TEC, STEC) within 20 minutes. A 5-minute step is employed to compute the subsequent set of STEC. A thin-shell ionospheric model and Vertical TEC (VTEC) polynomial model are used to construct the measurement equation of Kalman filter and acquire the quasi-real-time VTEC above the monitor. These VTEC values are compared with the results based on STEC from 1-day measurements. The results show that the quasi-real-time algorithm is effective. The algorithm is implemented on i.MX283 (Arm9™ Core).
Spatio-temporal Characteristics Analysis of Ozone Valley on the Qinghai-Xizang Plateau Based on Satellite Data
MA Xiangjun, XU Jian, LIN Changgui, SHI Jiancheng
2025, 45(5): 1272-1284. doi: 10.11728/cjss2025.05.2024-0105
Abstract:
The ozone valley over the Qinghai-Xizang Plateau has a significant impact on global climate. To explore the specific temporal and spatial characteristics of the ozone valley, this study primarily utilizes daily total ozone columns, monthly average tropospheric ozone columns, and ozone profiles derived from OMI and MLS over the Qinghai-Xizang Plateau from 2010 to 2023. The study analyzes the spatial and temporal distribution characteristics of the ozone low-value center over the Qinghai-Xizang Plateau and briefly discusses the possible causes of this phenomenon. Additionally, we employ spatial interpolation and precision-controlled data screening to minimize uncertainties in satellite retrievals, ensuring robust conclusions. The results are indicated below. Compared to other regions at the same latitude globally, the Qinghai-Xizang Plateau exhibits a distinct low-ozone phenomenon during the summer, with a maximum deficit of 36 DU (Dobson Unit), located in the northwestern part of the Qinghai-Xizang Plateau. Notably, this seasonal anomaly extends to tropospheric ozone, where the plateau shows a deficit of 15 DU relative to regions at the same latitude globally. Vertically, there are multiple peaks of the ozone deficit over the Qinghai-Xizang Plateau in summer. The low ozone values over the Qinghai-Xizang Plateau are mainly concentrated within the 15~20 km range, with the lowest value corresponding to an altitude of 16.8 km, roughly at the tropopause. There are significant regional differences in the low-ozone phenomenon within the Qinghai-Xizang Plateau, with opposite patterns observed between the southern and northern parts during the winter, where northern regions show ozone surpluses (+156.2 ppb) within the 15~20 km range, contrasting southern deficits. Based on the current study, future research will utilize high-resolution, multi-source data and relevant climate models to analyze further and validate the formation mechanisms of the ozone valley and its impacts on climate.
Planetary Science
Analysis of the Key Elements of Martian Habitable Environment and Its Implication for Tianwen-3 Site Selection
WAN Liming, TANG Hong, LI Xiongyao, LIU Jianzhong
2025, 45(5): 1285-1306. doi: 10.11728/cjss2025.05.2024-0131
Abstract:
The study of Martian habitable environment is an important aspect of Mars exploration and planetary science. This paper presents a comprehensive analysis of the key factors influencing Martian habitability, by reviewing the research achievements from past Mars exploration missions. The analysis focuses on four essential criteria necessary for life as we know it: the availability of key elements (carbon, nitrogen, sulfur, and phosphorus), the presence of liquid water, suitable climate conditions, and energy sources that could support life. These criteria form the foundation for understanding the potential for life on Mars, both in its past and in possible future scenarios. Based on these factors, comparing and the geological background and key elements of habitable environments of Utopia Planitia and four typical areas of northwest of Arabia Terra (Mawrth Vallis, Oyama Crater, McLaughlin Crater, Oxia Planum). These regions were selected based on their geological characteristics and the available evidence of water-related activity. The findings emphasize that Utopia Planitia, with its extensive traces of ancient liquid water activity, is a promising candidate for landing missions. The region is notable for its rich mineral composition, including the presence of minerals that strongly indicate the past or present potential for habitable conditions. These mineral traces provide invaluable clues regarding the availability of key life-supporting elements and the climatic conditions that could have prevailed in Mars’ ancient past. In contrast, while Mawrth Vallis and Oxia Planum also provide compelling geological evidence of past water activity, they present certain challenges. These regions are known for their complex and highly varied geological history, which makes interpreting the evidence of habitability more difficult. Moreover, the accessibility and preservation of key habitability features in these areas may be compromised due to erosional and environmental factors. On the other hand, Oyama Crater and McLaughlin Crater, although presenting some interesting findings, are less favorable candidates due to their environmental harshness, as well as limited evidence of sustained water activity or suitable conditions for life. The paper reinforces the significance of Utopia Planitia as an important target for future Mars missions, including the Tianwen-3 mission, which aims to explore the planet’s potential for past or present life. And this paper offers critical insights that could guide the selection of landing sites for future missions and advance the exploration of habitable environments on Mars.
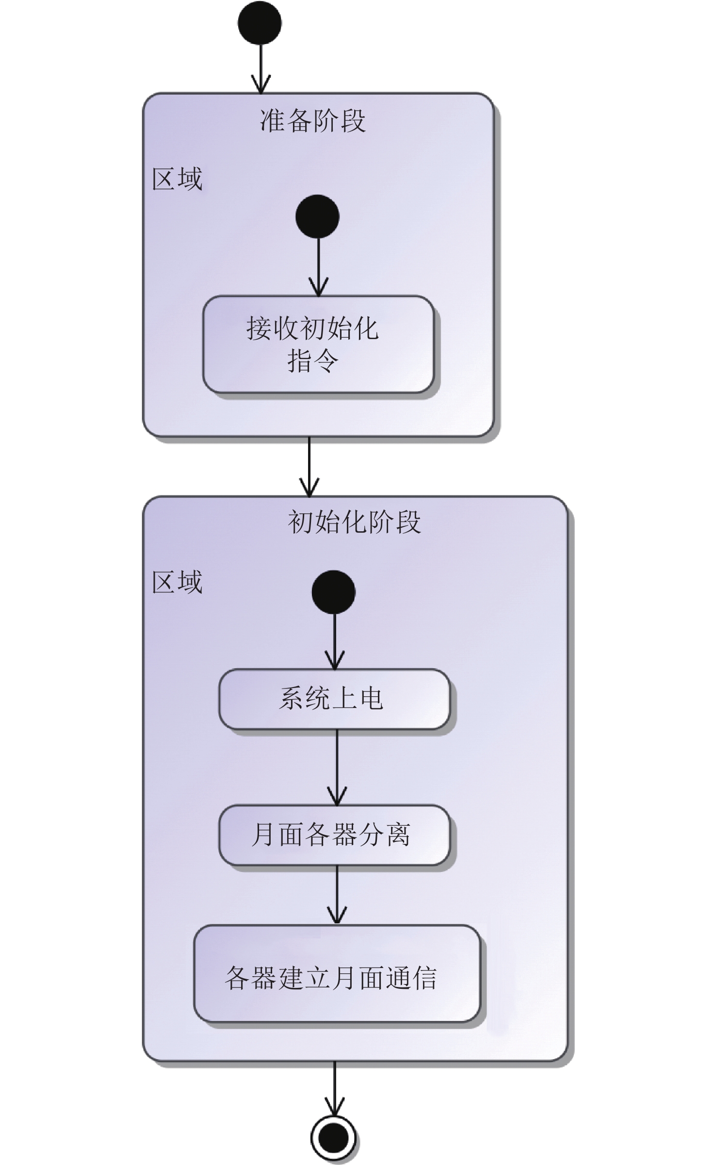
Method of Design and Modeling for Lunar Exploration Engineering Based on UAF
LI Te, HU Zhenyu, TIAN Shaojie
2025, 45(5): 1307-1319. doi: 10.11728/cjss2025.05.2024-0127
Abstract:
Aiming at the difficulties in System of System (SOS) design and interface verification in lunar exploration engineering, in order to effectively solve the pre-validation problems of requirements, functions and interfaces, under the conditions of adaptive tailoring and combination for Unified Architecture Framework (UAF), the method of design and modeling for lunar exploration engineering based on UAF is proposed, which is combined with the methodology of systems engineering on the forward design ideology. Focusing on the key links in full lifecycle of lunar exploration mission, the view model systems covered with strategic, operational and resource viewpoints of related fields are established, which are taken as the core framework to carry out modeling analysis. Through requirements traceability and logical simulation iterative validation, the models can be identified problems of behavioral logic and interface matching, and be guided to complete optimization and improvement, and also it improves the rationality and effectiveness of design and modeling. The results provide a feasible reference for the SOS design of lunar exploration engineering.
Microgravity and Space Life Science
Simulated Microgravity Effects-induced Disruption of Mitochondria-spindle-chromosome Coordination Causes Meiosis Defects in Mouse Oocytes
YANG Yuxin, LI Qin, ZHANG Yao, LIU Kai, LEI Xiaohua
2025, 45(5): 1320-1329. doi: 10.11728/cjss2025.05.2025-yg03
Abstract:
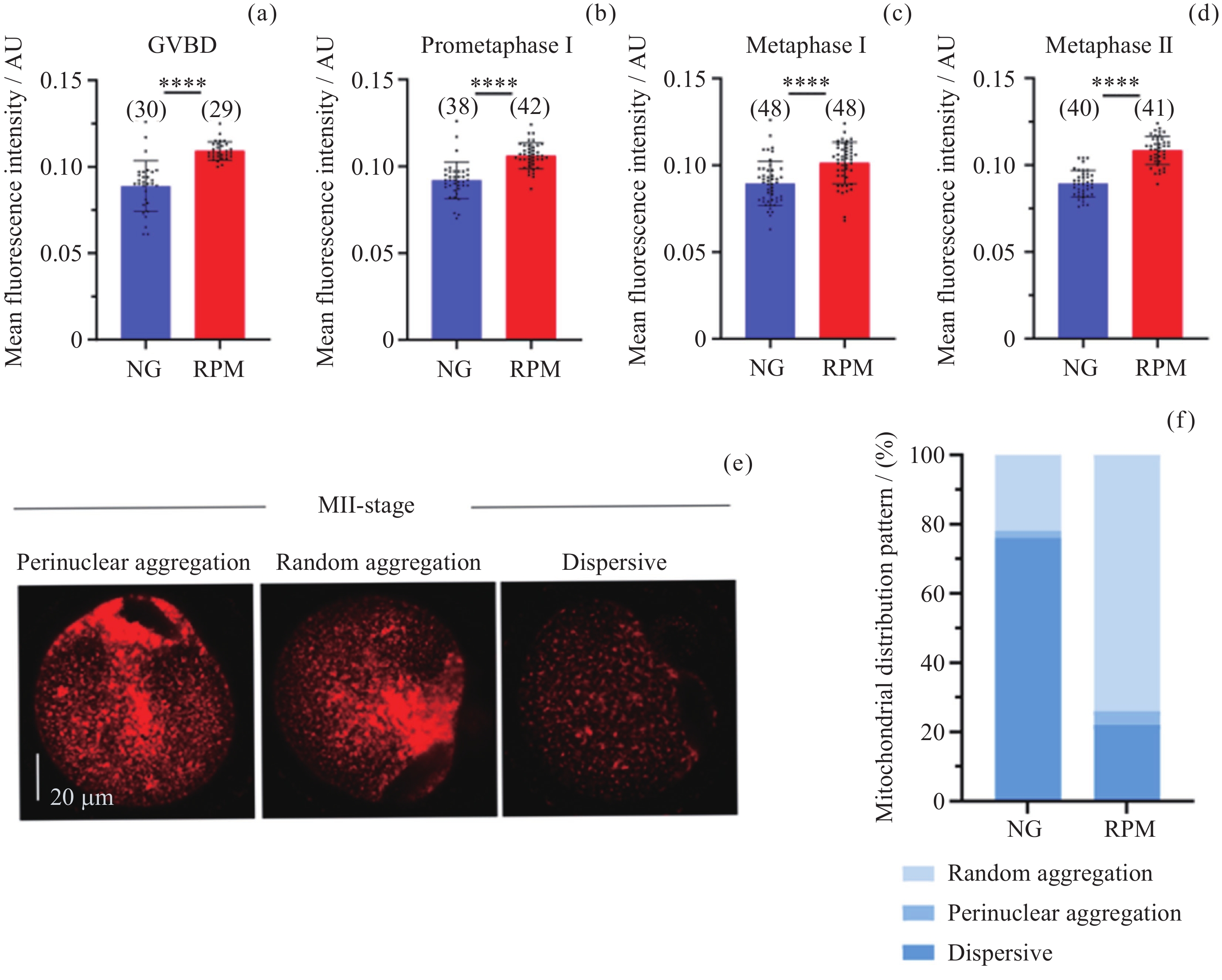
Meiosis is essential for oocyte maturation and embryonic development, representing a critical factor in mammalian reproduction. Consequently, assessing the impact of space microgravity on this process is paramount for evaluating reproductive health during long-term space missions. This article used a Random Positioning Machine (RPM) to simulate microgravity effects, examining how random changes in orientation relative to the gravity vector affect mouse oocyte meiosis. This study aims to provide critical biological references for further investigation into the damage mechanisms of space microgravity environments on oocyte meiotic division. Germinal Vesicle (GV)-stage mouse oocytes were encapsulated in Polydimethylsiloxane (PDMS) chip chambers to ensure stable culture conditions and precise positional control during RPM operation. Oocytes were cultured under RPM (RPM group) and static Normal Gravity (NG group) conditions. Meiotic progression was tracked and quantitatively analyzed at five key developmental stages: GV (0 h), GV Breakdown (GVBD, 2 h), Pro-Metaphase I (Pro-MI, 5 h), Metaphase I (MI, 8 h), and Metaphase II (MII, 16 h). Mitochondrial distribution, spindle morphology, and chromosome alignment were quantified through confocal laser microscopy coupled with fluorescent probes. The results showed that RPM condition reduced oocyte maturation rates by 32.75% compared to Normal Gravity (NG) controls (p<0.01). Mitochondrial dynamics exhibited stage-specific perturbations: perinuclear clustering at MI-stage (70.00% vs. 41.18% in NG) and disorganized aggregation patterns in 71.88% of MII-stage oocytes. In addition, spindle assembly and chromosome alignment were also disrupted: multipolar spindles during MI-stage caused disordered chromosome arrangement. At MII, RPM group oocytes displayed exacerbated spindle defects (57.58% abnormality rate vs. 22.32% in NG, p<0.05) and widened equatorial plates (15.63 μm vs. 7.55 μm, p<0.0001). These findings suggest that the simulated microgravity effect leads to abnormal meiosis and the decline of oocyte quality through tripartite disruption of mitochondrial-spindle-chromosomal coordination. This study significantly contributes to understanding how gravity changes affect oocyte meiosis.
Compared Analysis of Retinal Protein Expression Induced by Neutron Radiation and Microgravity
SUN Simin, FENG Jundong, FU Hao, HE Chengyu, TIAN Liuxin, BO Hongyu
2025, 45(5): 1330-1341. doi: 10.11728/cjss2025.05.2024-0133
Abstract:
This study employs bioinformatics methods to analyze and compare the effects of neutron radiation and microgravity environments on retinal protein expression in mice, providing a biological basis for understanding the mechanisms of retinal damage induced by space environments. Furthermore, it offers insights for risk assessment and protective measures related to space environments. We obtained differential expression data of retinal proteins in mice exposed to neutron radiation and microgravity environments. Various bioinformatics methods, including GO and KEGG enrichment analyses, PPI network construction and module analysis, and Hub protein screening and analysis, were employed to compare the effects of neutron radiation and microgravity on retinal protein differential expression. The results show that there were differences in the most significantly enriched functions. Neutron radiation inducement primarily enriched in functions such as “response to xenobiotic stimulus”, “actin filament”, and “identical protein binding”. Microgravity inducement enriched in functions such as “lens development in camera-type eye”, “mitochondrion”, and “structural constituent of eye lens”. The KEGG analysis showed that the changes in the “Motor proteins” pathway were consistent under both neutron radiation and microgravity inducement. In addition, neutron radiation inducement also enriched in the “Focal adhesion” and “Regulation of actin cytoskeleton” pathways, while microgravity inducement also enriched in the “Cardiac muscle contraction” pathway. The Hub proteins and Biological Process (BP) of the most significant modules were different. The most significant BP under neutron radiation inducement was “muscle contraction”, while under microgravity inducement, “camera-type eye development” was the most significant. Under different inducement, the expression trends of proteins PMEL, PTN, TPM1, and RAB27A were consistent. However, PDPN showed an opposite change. The results suggest that retinal proteins respond differently to neutron radiation and microgravity stimuli. These findings have the potential to elucidate the mechanisms of retinal damage caused by space radiation or microgravity and provide a reference for developing targeted protective measures.
Space Exploration Technology
Monitoring Results of FY-3E Satellite High-energy Particle Detector
WANG Chunqin, SHEN Guohong, CHANG Zheng, HUANG Cong, ZHANG Shenyi, HOU Donghui, SUN Ying
2025, 45(5): 1342-1357. doi: 10.11728/cjss2025.05.2024-0121
Abstract:
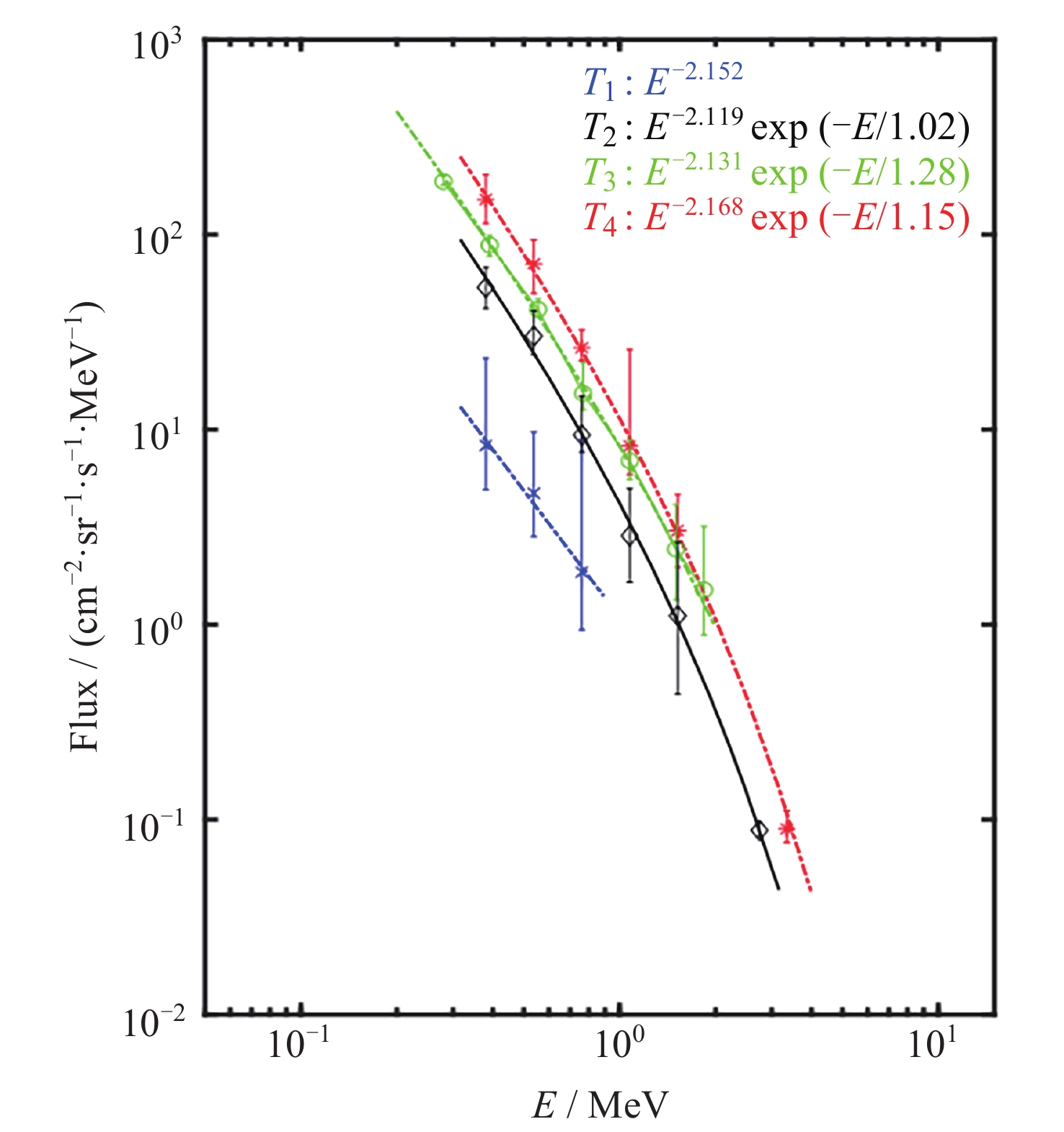
FY-3E satellite is one of the Fengyun-3 polar orbit meteorological satellite series and also the first morning dusk orbit meteorological satellite in China. The satellite orbits at an altitude of about 830 kilometers with an inclination angle of 98.75°. The high-energy particle detector mounted on the satellite is used to monitor the charged particle radiation environment, which can provide 0.15 MeV to 5.7 MeV high-energy electron and 3 MeV to 300 MeV proton flux data in three directions of the satellite body (–z skyward direction, –x flight reverse direction, and +y vertical orbital plane direction). The data of high-energy protons and electrons monitored by the detector from July 2021 to May 2024 are analyzed, and the spatial distribution and long-term evolution results are obtained in the three directions as follows. The lower the energy, the larger the distribution range, and the more complex the structure, especially for energy electrons, which exhibit multiple stripes at both high latitudes of north and south. Among the three directions, the flux intensity of electrons in the +y direction is the highest, and the –z direction is the smallest. The difference of protons in the three directions is relatively small. The +y direction electrons are most significantly affected by environmental disturbances. The extremely strong geomagnetic storm in May 2024 significantly affects the spatial distribution and flux intensity of both electrons and protons. The data results indicate that the high-energy particle detector can respond sensitively to the dynamics of high-energy particles in space. The measured data can not only support the assessment of orbital environment, serve for the design of spacecraft radiation protection and the secure layout of satellite equipment, but also can help to further understand the dynamic physics process of charged particles in radiation belts during disturbances, especially under the influence of extreme events.
Applications and Advances of Stellar Occultation Technique in Atmospheric Oxygen Density Measurement
LI Zheng, WU Xiaocheng, HU Xiong, YAN Zhaoai
2025, 45(5): 1358-1375. doi: 10.11728/cjss2025.05.2025-0083
Abstract:
Density of atmospheric oxygen in the near space is a key parameter for studying the Earth’s atmospheric structure, thermodynamic properties, and space weather processes, offering significant scientific and practical value for studying atmospheric modeling and space object orbit prediction. However, traditional observation methods have limitations in vertical resolution, global coverage, and long-term monitoring. Solar and stellar occultation, as a passive remote sensing technique, provides a unique solution for oxygen density measurement by analyzing the absorption features of sunlight or starlight passing through the atmosphere. This technique has developed a dual-band detection system operating in the ultraviolet Schumann-Runge absorption bands (140~160 nm) and the near-infrared A-band (760 nm). The ultraviolet band, with its strong absorption characteristics, is suitable for probing the upper atmosphere above 130 km, while the infrared A-band enables simultaneous retrieval of oxygen density, temperature, and pressure within the 10~85 km range through high-resolution spectral analysis. Nevertheless, challenges such as temperature sensitivity and effects of lower atmospheric turbulence still need to be addressed. This paper for the first systematically compares the complementary advantages of ultraviolet and infrared bands in oxygen detection, outlines the technical evolution across multiple generations of instruments from OAO-2 to GOLD, and discusses future development directions. Not only does this review provide a technical reference for atmospheric remote sensing research, but it also highlights the potential of dual-band synergistic detection, offering guidance for the design of next-generation atmospheric observation missions.
Scheduling Methods for Astronomical Satellite Target of Opportunity Tasks with High-frequency Dynamic Arrivals
WANG Xuhang, WU Haiyan
2025, 45(5): 1376-1386. doi: 10.11728/cjss2025.05.2024-0125
Abstract:
Based on the background where sky survey equipment detects tens of thousands of variable sources daily and the demand for observing these variable sources increases, a long-sequence task planning problem is formed. This problem comprises dynamically arriving high-frequency Targets of Opportunity (ToO) and their subsequent follow-up observation tasks. This type of problem is classified as an NP hard problem due to the randomness of observation events, strong timeliness of data acquisition, high selectivity of decision paths, and the coupling effect of complex constraints such as Earth occlusion and observation time windows. Traditional supervised learning methods are difficult to apply due to the difficulty in obtaining high-quality labeled data, while Deep Reinforcement Learning (DRL) combines the perceptual ability of deep learning with the sequential decision optimization mechanism of reinforcement learning to construct end-to-end autonomous decision-making agents, demonstrating the universal advantage of handling complex planning problems. This article is based on the DRL framework and constructs a Markov Decision Process (MDP) model for long sequence task planning problems. State space encoding, action space encoding, and reward functions are defined in the task planning problem to guide reinforcement learning algorithms to converge towards optimizing the target set. However, classical DRL methods have significant limitations in unsupervised learning mode - when faced with long sequence dynamic task flows, agents have difficulty quickly converging to the global optimal strategy due to the large exploration space, and lack sensitivity to local key tasks. Therefore, this paper improves the Pointer Network (PN) by drawing on the concept of the Local Attention (LA) mechanism, proposing the Local Attention Pointer Network (LA-PN) algorithm. This algorithm innovatively introduces a sliding time window constraint on the attention range, allowing the model to dynamically focus on task subsequences related to the current decision, and filter high-value targets through local context awareness to reduce redundant computation. By comparing and analyzing simulation results, verify the profitability, real-time performance, and generalization of the algorithm.
A Two-layer Hybrid Scheduling Approach for Electromagnetic Spectrum Monitoring Satellite Mission Planning
ZHOU Xiaoguang, YI Yujiang, SUN Zhengbo
2025, 45(5): 1387-1399. doi: 10.11728/cjss2025.05.2024-0097
Abstract:
In recent years, there has been a significant and rapid expansion in the satellite field, with a corresponding increase in the demand for Earth observation. This led to a growing need for sophisticated management of Electromagnetic Spectrum Monitoring Satellite (ESMS) missions. Neglecting to incorporate dynamic adjustments in satellite mission planning will lead to a considerable loss of time and resources. Dynamic adjustments to missions and allocation of appropriate satellite resources are crucial for the effective execution of monitoring tasks. This paper begins by developing a mission planning model that incorporates dynamic adjustments. Subsequently, we introduce a Two-layer Hybrid Scheduling Approach (TH-SA) designed for task flexibilty. The approach uses a genetic algorithm in the first layer to deal with non-dynamically adjustable task sequences. The second layer relies on heuristic rules to plan dynamically adjustable tasks. A rule-based initialization strategy and diverse crossover patterns enhance the exploration and exploitation efficiency of the genetic algorithm, while the heuristic algorithm optimizes the scheduling of dynamically adjustable tasks through task reconfiguration and resource allocation. By categorizing and processing tasks, the algorithm enhances the efficiency of planning for dynamically adjustable tasks and ensures the completion rate of those that are not dynamically adjustable. Finally, simulation experiments confirm that the algorithm maintains high performance in task planning of varying scales, demonstrating its effectiveness in improving the performance of Electromagnetic Spectrum Monitoring Satellite task planning.
TLE Orbit Determination Considering Time Variables
LIU Jinghong, SHI Jiamei, LONG Wanting, YUAN Bo, WU Chenyun
2025, 45(5): 1400-1406. doi: 10.11728/cjss2025.05.2024-0130
Abstract:
To obtain precise orbit information of space debris from Two-Line Element (TLE) has always been a research focus. Due to a lack of understanding of the thermosphere atmosphere, atmospheric drag is the largest source of error in orbit determination, with errors in atmospheric density models and trajectory coefficients being time-dependent. However, TLE-based orbit determination algorithms have not taken into account the impact of time-dependent errors, resulting in the inability to further improve orbit prediction accuracy. Therefore, this article introduces a time variable and uses the simplex optimization search algorithm to solve it together with other orbit parameters, weakening the impact of time-related errors on orbit accuracy. This article conducted experiments using TLE data and CPF (Consolidated Prediction Format) precise ephemeris data from 8 satellites, and the relative accuracy of orbit prediction considering time variables was improved by 0.11%~78.60%. Therefore, introducing time variables to weaken errors related to time variables can help improve orbit determination accuracy, and research results are expected to be applied in fields, such as atmospheric re-entry forecasting, risk assessment, collision warning, etc.
Experimental Study on Short-arc Initial Orbit Determination of Space Debris Based on Commercial Space-based and Ground-based Electro-optical Monitoring Data
LAO Zhendi, XIA Shengfu, LIU Lei, LEI Xiangxu, SANG Jizhang, ZHAO You
2025, 45(5): 1407-1415. doi: 10.11728/cjss2025.05.2024-0129
Abstract:
With the development of domestic commercial spaceflight and the increasing number of space debris monitoring equipment, how to make full use of the observed data from commercial spaceflight has become an important subject worthy of further study. Initial orbit determination of space targets is not only an important basis for space mission planning and space situational awareness, but also a prerequisite for key technologies such as satellite operations, collision warning, orbit maintenance, etc. This study uses data obtained from the Yangwang-1 space-based observatory system and the Zhulong ground-based observatory network developed by China’s commercial spaceflight companies to conduct Initial Orbit Determination (IOD) for Geosynchronous Earth Orbit (GEO) targets and Low Earth Orbit (LEO) targets, respectively. The Yangwang-1 satellite carries advanced electro-optical sensors that enable long duration, high precision continuous observations of GEO targets, while the Zhulong ground-based observation network consists of multiple electro-optical telescopes distributed at various locations across the country, capable of short arc, high frequency observations of LEO targets. In this study, we used the method of initial orbit determination based on optical goniometry observations, using the range searching method and iterative improvement strategy to estimate the initial orbits of GEO and LEO targets, and used Two-Line Element (TLE) data as a benchmark to evaluate the error of the calculated results. Experimental results show that for GEO targets, the observed arc length is about 249 s, the semi-major axis error determined by the initial orbit is 84.4 km, and the inclination error is 0.40°; For LEO targets, the observed arc is about 40 s, the semi-major axis error of the initial orbit is 26.0 km, and the inclination error is 0.13°. The results show that the method of initial orbit determination adopted in this study is feasible in the data processing of commercial spaceflight observations, and the great potential of space-based electro-optical monitoring equipment in the field of orbit determination is verified.
Optical Satellite Remote Sensing Image Orthographic Fusion Method Based on Coprocessing of CPU and GPU in Domestic Cloud Platform
YU Xiao, ZHANG Yi, LÜ Lihong, ZHANG Qiang, WANG Decheng
2025, 45(5): 1416-1424. doi: 10.11728/cjss2025.05.2023-0069
Abstract:
The processing efficiency of optical satellite remote sensing image orthographic fusion method based on coprocessing of CPU and GPU in domestic cloud platform is discussed systematically and is improved by data flow configuration and the intermediate data storage access optimization. The Phytium S2500 and NVIDIA A100 are used in the cloud platform to do the orthographic fusion experiment. The experiment results show that the method can greatly improve the fusion efficiency of optical satellite remote sensing image, and the acceleration ratio is more than 14.3 times of the traditional X86 architecture CPU and GPU collaborative orthographic fusion algorithm., and the corresponding processing time is reduced to less than 8.4 s, and the GPU operation time is only 1 s, which can meet the requirements of rapid orthographic correction of the large data of optical satellite remote sensing image.