Volume 45 Issue 5
Oct.  2025
Turn off MathJax
Article Contents
LI Jinghua, MA Guanyi, WAN Qingtao, FAN Jiangtao. A Quasi-real-time On-chip Ionospheric TEC Kalman Filtering Algorithm (in Chinese). Chinese Journal of Space Science, 2025, 45(5): 1265-1271 doi: 10.11728/cjss2025.05.2024-0108
Citation: LI Jinghua, MA Guanyi, WAN Qingtao, FAN Jiangtao. A Quasi-real-time On-chip Ionospheric TEC Kalman Filtering Algorithm (in Chinese). Chinese Journal of Space Science, 2025, 45(5): 1265-1271 doi: 10.11728/cjss2025.05.2024-0108

A Quasi-real-time On-chip Ionospheric TEC Kalman Filtering Algorithm

doi: 10.11728/cjss2025.05.2024-0108 cstr: 32142.14.cjss.2024-0108
  • Received Date: 2024-08-30
  • Rev Recd Date: 2024-09-26
  • Available Online: 2025-02-12
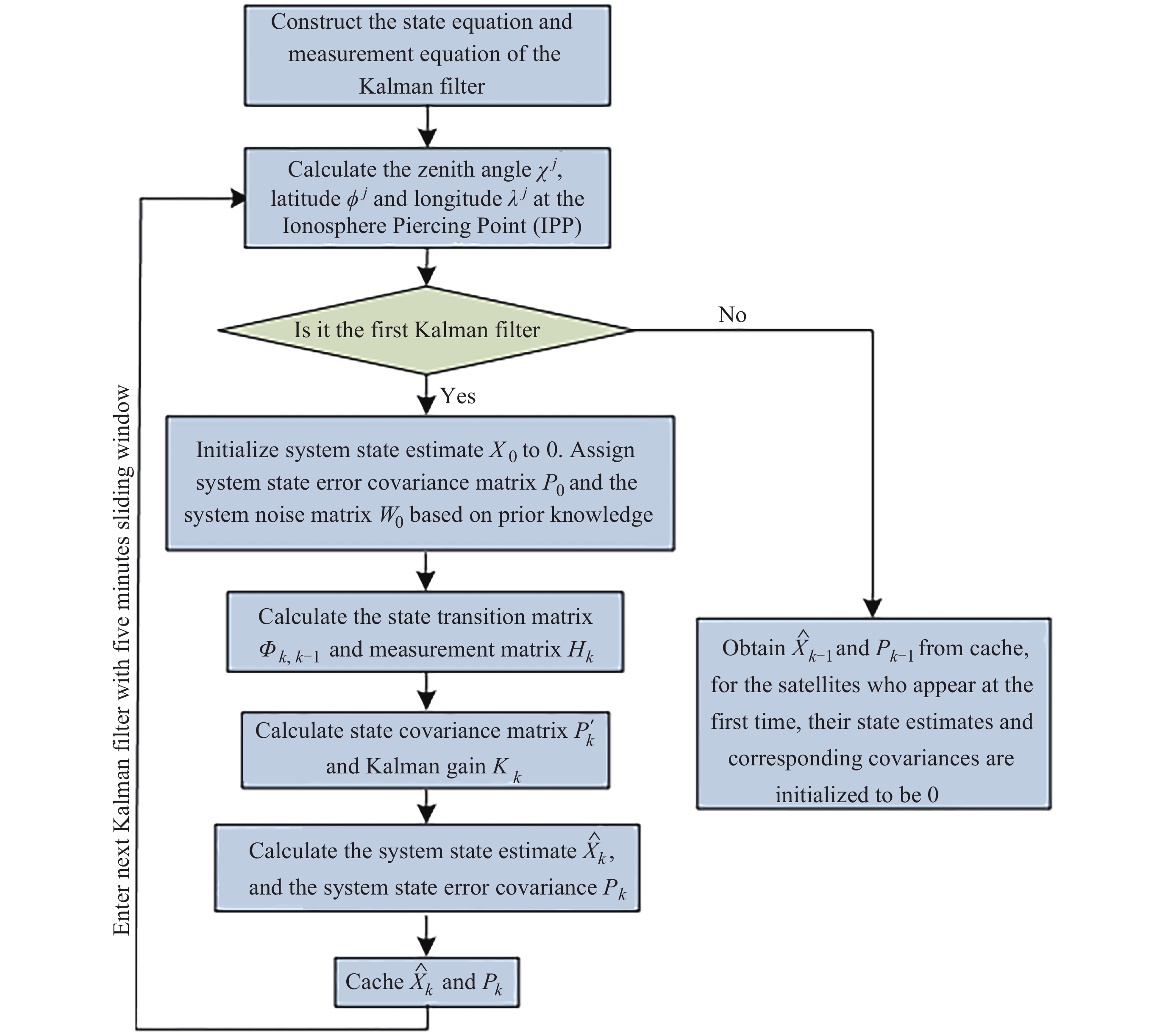
  • An on-chip quasi-real-time algorithm is proposed for monitoring the ionospheric Total Electron Content (TEC). The algorithm can run on a standard commercial chip. In this way, the cost, power consumption, size and data to be transferred of TEC monitor are reduced. To minimize the cache capacity needs and computational load, the algorithm collects the GNSS dual-frequency pseudorange and phase measurements in 20 minutes. The TEC, based on phase measurements, is fitted to the TEC derived from pseudorange measurements to achieve high-precision TEC along the line-of-sight path (Slant TEC, STEC) within 20 minutes. A 5-minute step is employed to compute the subsequent set of STEC. A thin-shell ionospheric model and Vertical TEC (VTEC) polynomial model are used to construct the measurement equation of Kalman filter and acquire the quasi-real-time VTEC above the monitor. These VTEC values are compared with the results based on STEC from 1-day measurements. The results show that the quasi-real-time algorithm is effective. The algorithm is implemented on i.MX283 (Arm9™ Core).

     

  • loading
  • [1]
    PARKINSON B W, SPILKER J J JR. Global Positioning System: Theory and Applications[M]// Washington: American Institute of Astronautics and Aeronautics, 1996
    [2]
    LANYI G E, ROTH T. A comparison of mapped and measured total ionospheric electron content using global positioning system and beacon satellite observations[J]. Radio Science, 1988, 23(4): 483-492 doi: 10.1029/RS023i004p00483
    [3]
    MA G, MARUYAMA T. Derivation of TEC and estimation of instrumental biases from GEONET in Japan[J]. Annales Geophysicae, 2003, 21(10): 2083-2093 doi: 10.5194/angeo-21-2083-2003
    [4]
    COCO D S, COKER C, DAHLKE S R, et al. Variability of GPS satellite differential group delay biases[J]. IEEE Transactions on Aerospace and Electronic Systems, 1991, 27(6): 931-938 doi: 10.1109/7.104264
    [5]
    XIONG B, WANG Y Q, LI X L, et al. Constructing a global ionospheric TEC map with a high spatial and temporal resolution by spherical harmonic functions[J]. Astrophysics and Space Science, 2022, 367(9): 85 doi: 10.1007/s10509-022-04120-y
    [6]
    ZOU Yucong. TEC Reconstruction of Low Latitude Ionosphere Based on GNSS[D]. Guangzhou: Guangzhou University, 2024
    [7]
    SARDÓN E, RIUS A, ZARRAOA N. Estimation of the transmitter and receiver differential biases and the ionospheric total electron content from Global Positioning System observations[J]. Radio Science, 1994, 29(3): 577-586 doi: 10.1029/94RS00449
    [8]
    LI Qiang, FENG Man, ZHANG Donghe, et al. Methods of estimation of GPS instrumental bias from single site’s GPS data and comparative study of results[J]. Acta Scientiarum Naturalium Universitatis Pekinensis, 2008, 44(1): 149-156
    [9]
    XUE Weifeng, NI Yude. Optimization of Kalman filtering in estimating ionospheric delay[J]. Chinese Journal of Space Science, 2021, 41(2): 273-278 (薛伟峰, 倪育德. Kalman滤波估算电离层延迟的一种优化方法[J]. 空间科学学报, 2021, 41(2): 273-278 doi: 10.11728/cjss2021.02.273

    XUE Weifeng, NI Yude. Optimization of Kalman filtering in estimating ionospheric delay[J]. Chinese Journal of Space Science, 2021, 41(2): 273-278 doi: 10.11728/cjss2021.02.273
    [10]
    WANG Jun. Monitoring and Application of GNSS Regional Ionospheric TEC[D]. Beijing: Institute of Geodesy and Geodynamics, Chinese Academy of Surveying and Mapping, 2008
    [11]
    LI Lei, LI Jing, YANG Chen. Short-term ionospheric TEC prediction based on KF-LSTM combination model[J]. Journal of Geodesy and Geodynamics, 2023, 43(10): 1020-1025
    [12]
    ANGHEL A, ASTILEAN A, LETIA T, et al. Near real-time monitoring of the ionosphere using dual frequency GPS data in a Kalman filter approach[C]//Proceedings of 2008 IEEE International Conference on Automation, Quality and Testing, Robotics. Cluj-Napoca: IEEE, 2008
    [13]
    CARRANO C S, ANGHEL A, QUINN R A, et al. Kalman filter estimation of plasmaspheric total electron content using GPS[J]. Radio Science, 2009, 44(1): RS0A10 doi: 10.1029/2008RS004070
    [14]
    QIAO J D, LIU Y, FAN Z Q, et al. Ionospheric TEC data assimilation based on Gauss–Markov Kalman filter[J]. Advances in Space Research, 2021, 68(10): 4189-4204 doi: 10.1016/j.asr.2021.08.004
    [15]
    TANG J, ZHANG S M, HUO X L, et al. Ionospheric assimilation of GNSS TEC into IRI model using a local ensemble Kalman filter[J]. Remote Sensing, 2022, 14(14): 3267 doi: 10.3390/rs14143267
  • 加载中

Catalog

    通讯作者: 陈斌, bchen63@163.com
    • 1. 

      沈阳化工大学材料科学与工程学院 沈阳 110142

    1. 本站搜索
    2. 百度学术搜索
    3. 万方数据库搜索
    4. CNKI搜索

    Figures(5)

    Article Metrics

    Article Views(532) PDF Downloads(20) Cited by()
    Proportional views
    Related

    /

    DownLoad:  Full-Size Img  PowerPoint
    Return
    Return