2024 Vol. 44, No. 6

Survey and Strategy
Lunar Based Earth Observation and Its Potential Applications
WU Ji
2024, 44(6): 965-969. doi: 10.11728/cjss2024.06.2024-0116
Abstract:
Along with the progress of the national lunar exploration program of China, in particular of the manned lunar landing mission development, to design and construction a lunar research base will eventually become next step of China’s national program. In order to fully explore the utilization of this lunar research base, the characteristics of the lunar based Earth observation from its unique orbit are analyzed. From those characteristics, potential applications in Earth system science and sustainable developments, space physics and space environment monitoring are identified. Those research and application demands would be useful for the design and plan of the future lunar base both for manned and robotic-only. At the same time, it would also be new inputs for Earth system studies.
Space Physics
Particle-in-cell Simulation of Electromagnetic Field Structure in the Electron-only Reconnection
HU Shihang, LU Quanming, GUAN Yundan, LU San
2024, 44(6): 970-978. doi: 10.11728/cjss2024.06.2024-yg31
Abstract:
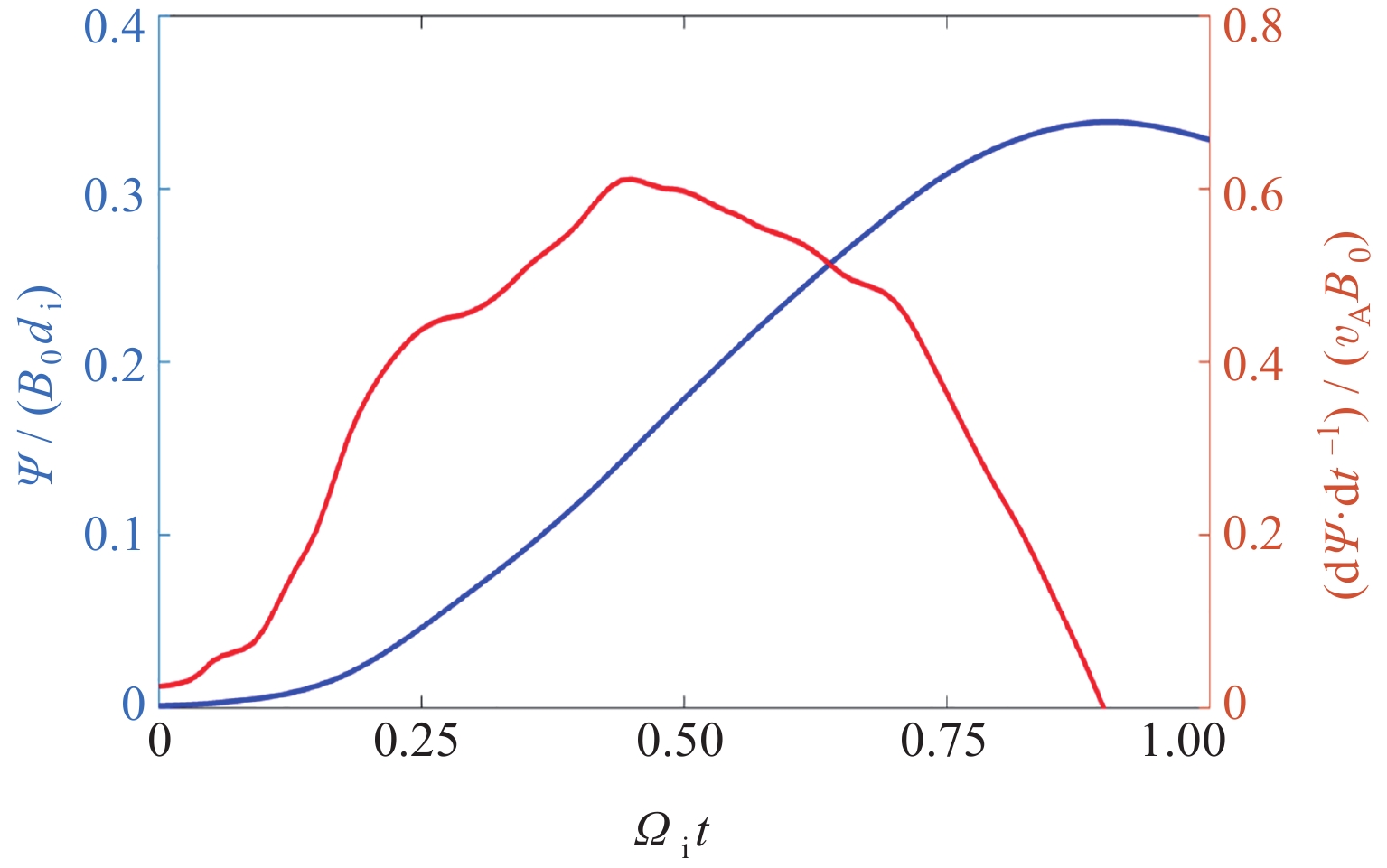
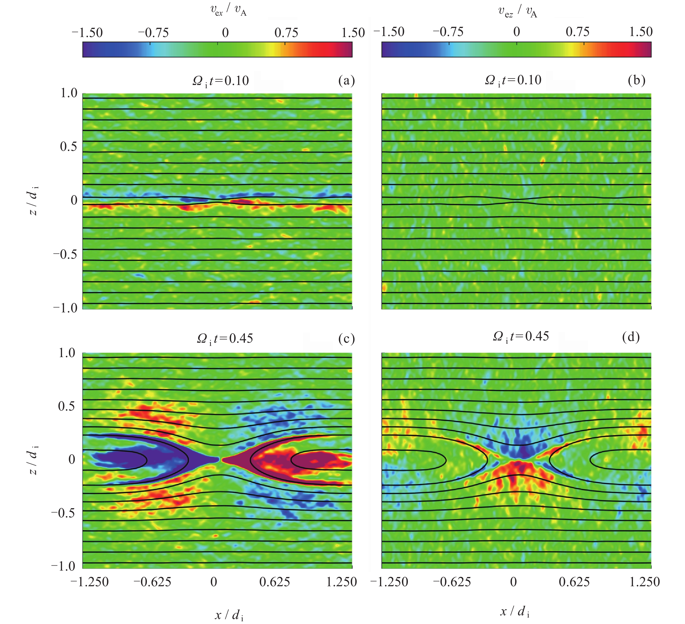
Standard collisionless magnetic reconnection couples with both electron and ion dynamics. Recently, a new type of magnetic reconnection, electron-only magnetic reconnection without ion outflow, has been observed. Using $ 2.5 $D particle-in-cell simulation, the electromagnetic field structure in the electron-only reconnection with a strong guide field was studied. At the moment of the maximum reconnection rate, the electron inflow and outflow are observed on either side of the separatrix. The spatial distribution of the electron bulk velocity is approximately symmetric, which generates the nearly symmetrically distributed Hall current, resulting in the quadrupole Hall magnetic field. The Hall magnetic field is not obviously distorted despite the presence of the strong guide field. Meanwhile, the charge separation is caused in the separatrix region, which generates the nearly symmetrically distributed Hall electric field. Besides, the evolution of the spatial distribution of the electron bulk velocity was studied. The equation of motion for the frozen electrons was analytically obtained: $ \boldsymbol{v}_{\rm{{e}}}=v_{\mathrm{e}y}\boldsymbol{B}/B_y+\boldsymbol{E}\times\left(B_y\boldsymbol{e}_{{{y}}}\right)/B_y^2 $. According to the equation of motion for the electrons, we divide the electron-only reconnection with a strong guide field into two stages. In the first stage, the $ \boldsymbol{E}\times \boldsymbol{B} $ drift is negligible because of the weaker Hall electric field, and then the electrons flow mainly along the magnetic field line following the equation $ \boldsymbol{v}_{\rm{{e}}}\approx v_{\mathrm{e}y}\boldsymbol{B}/B_y $. In the second stage, the Hall electric field is so strong that the motion of electrons is dominated by the $ \boldsymbol{E}\times \boldsymbol{B} $ drift following the equation $ \boldsymbol{v}_{\rm{{e}}}\approx\boldsymbol{E}\times\left(B_y\boldsymbol{e}_{{{{y}}}}\right)/B_y^2 $. The simulation shows that extremely strong charge separation can be caused in electron-only reconnection, which generates the nearly symmetrically distributed Hall electric field. With a guide field, this Hall electric field leads to the $ \boldsymbol{E}\times \boldsymbol{B} $ drift, which dominates the spatial distribution of the electron bulk velocity. Therefore nearly symmetrically distributed Hall current is formed, which generates the nearly symmetrically distributed quadrupole Hall magnetic field.
Magnetosheath Jet-driven Bow Waves and Their Soft X-ray Imaging: Hybrid and PIC Simulations
OUYANG Wanxin, YANG Zhongwei, GUO Xiaocheng, LI Hui, LU Quanming, WANG Chi
2024, 44(6): 979-987. doi: 10.11728/cjss2024.06.2024-yg28
Abstract:
Recent statistics by MMS indicate that magnetosheath High-Speed Jets (HSJs) are typically observed downstream from the quasi-parallel bow shock. A fraction of them can drive magneto sheath bow waves. This paper primarily utilizes two-dimensional hybrid simulations to explore the characteristics of these HSJs and Bow Waves (BWs) under various parameters, including different shock normal angles (θBn) (which is the angle between the shock normal direction and the background magnetic field B0), and whether B0 falls within or outside the simulation plane. By comparing the results of Particle-in-Cell (PIC) simulations with hybrid simulations under similar setups, it is evident that PIC simulations not only reproduce the results of hybrid simulations but also reveal a richer multiscale magnetic island structure in HSJ and bow wave regions. These magnetic islands range in size from less than 1 ion inertial length (di0) to more than 10 di0. Based on simulation data and hydrogen exosphere model, a quantitative assessment has been conducted of the soft X-ray emission intensity in the region from the bow shock to the magnetopause, specifically targeting the China-Europe SMILE space science satellite mission scheduled for launch in September 2025.
Influence of Solar Wind Dynamic Pressure on Hiss Distribution Based on Van Allen Probe Observations
YUAN An, LI Haimeng, TANG Rongxin, OUYANG Zhihai, XIONG Ying, ZHOU Meng, FENG Bopu, ZOU Wenqian, DENG Xiaohua
2024, 44(6): 988-997. doi: 10.11728/cjss2024.06.2024-yg26
Abstract:
As a common plasma waves, whistler mode waves play a crucial role in the acceleration and scattering of energetic electrons in the magnetosphere. Numerous previous statistical studies have demonstrated that geomagnetic activities have a significant impact on the distribution of whistler waves. However, reports on the influence of solar wind activities on them are predominantly event-based. Five years of data from the Van Allen Probes were used for statistical analysis. After excluding the influence of substorm injections, the distribution of plasmaspheric hiss under different solar wind dynamic pressures were investigated. The results indicate that as the solar wind dynamic pressure intensifies, the amplitudes of hiss waves at 30~200 and 200~500 Hz exhibit a weakening trend and show a negative correlation with the change in solar wind dynamic pressure. In contrast to low frequency hiss, for hiss at 500~1000 Hz and 1000~2500 Hz, their amplitudes show a positive correlation trend with the change of solar wind. Additionally, there is no distinct peak in the distribution of hiss at magnetic latitudes, suggesting that most of the observed hiss is not locally excited. The different responses of hiss in different frequency bands to the solar wind dynamic pressure may be attributed to the fact that the source region is affected to varying degrees when the solar wind dynamic pressure increases. Studying the response of hiss to changes in the solar wind plays an important role in understanding the origin and evolution of hiss.
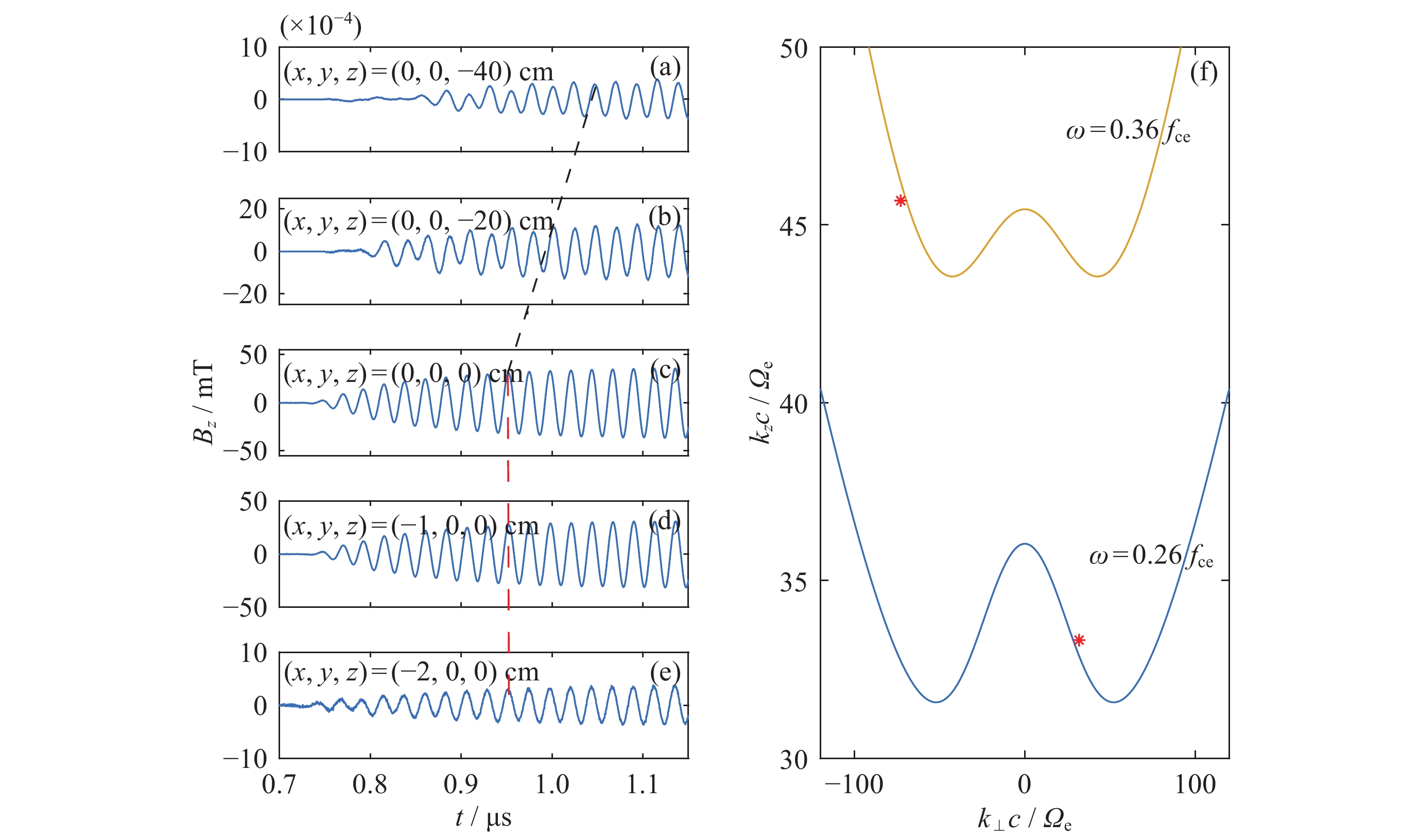
Statistical Study on Propagation Characteristics of Chorus in the Earth’s Magnetosphere
YANG Lixian, LIU Si, GAO Zhonglei, ZHOU Yaxiong, GAO Yang, WANG Bowen, JIN Yuyue
2024, 44(6): 998-1005. doi: 10.11728/cjss2024.06.2024-yg27
Abstract:
The frequency and normal angle of chorus waves are the key parameters affecting its interaction with electrons. Statistical analysis of Van Allen satellite data from 1 January 2013 to 31 December 2015, indicates that the strong chorus waves (>7×10–4 mV2·m–2·Hz–1) tend to appear in a narrower frequency range (0.3~0.4 fce) at normal angle θ around 35°. As L increases, the trend of narrowing chorus wave spectrum at θ≈35° becomes more pronounced. From the night to the dawn (21:00 MLT-09:00 MLT), chorus waves can be observed within a frequency range of 0.1~0.8 fce, but the spectral width of chorus waves at θ≈35° on the nightside is narrower than that on the dawn. From the morning to the dusk (09:00 MLT-21:00 MLT), the electric power spectral density of chorus waves decreases significantly, mainly manifesting as lower band chorus waves with oblique propagation (θ>60°). With increasing magnetic latitude (λMLAT), the upper band chorus waves diminish rapidly, and the electric power spectral density of the lower band chorus waves at θ≈35° also gradually decreases. This study reveals the distribution characteristics of chorus wave intensity in terms of frequency and the normal angle in different regions, providing crucial information for constructing a more accurate global model of chorus wave-electron interactions.
Experimental Study on the Properties of Helicon Mode Whistler Waves
TANG Lei, ZHANG Qiaofeng, LU Quanming, GAO Xinliang, KE Yangguang
2024, 44(6): 1006-1011. doi: 10.11728/cjss2024.06.2024-yg30
Abstract:
Whistler waves, as common plasma waves, play an important role in the Earth’s inner magnetosphere. Through the interaction of whistler waves and particles, some electrons can be accelerated to relativistic energy, and another part of the electrons are scattered into the loss cone and settled into the atmosphere to form diffuse auroras. The whistler wave is a right-handed polarized wave whose equiphase plane is usually considered to be a plane in space plasma. In recent years, ground plasma experiments are becoming an important means to study the excitation and propagation of whistler waves. In the Keda Linear Magnetized Plasma device (KLMP) at the University of Science and Technology of China, a magnetic loop antenna is used to excite plasma waves and a 3D magnetic probe is used to measure the evolution of wave magnetic field. The measurement results show that the antenna has excited a right-handed polarization wave with a helical equiphase plane. The helicon waves modules are m=0 and m=1 according to different antenna settings. By calculating the wavelength and frequency of the waves, it is confirmed that the helicon waves can satisfy the dispersion relation of whistler waves, laying the foundation for further research on whistler waves in plasma experimental devices.
Kp Index Forecast Model Based on GBR Method
JIAO Qirong, ZHANG Dianjun, LIU Wenlong
2024, 44(6): 1012-1020. doi: 10.11728/cjss2024.06.2024-0011
Abstract:
The solar wind transports solar activity energy to interplanetary space, causing changes in the spatial structure of the Earth’s magnetosphere and causing disastrous space weather. The Kp index is an important indicator for space weather alerts and a key parameter for the coupling between solar wind and the magnetosphere. With the development of machine learning methods, more and more space weather forecasting works adopt this method. In this paper, two machine learning methods, Gradient Boosting Regression (GBR) algorithm and Random Forest (RF), are used to construct a 3-hour Kp index prediction model with solar wind, interplanetary magnetic field parameters, historical Kp values and sunspot data as inputs. The forecast results show that our methods can predict the Kp index one hour in advance and the correlation coefficient is 0.90 between the Kp index of the optimal case recommended by the model and the actual value. The GBR model performs better, the root Mean Square Error (Erms) is 0.56, and the Prediction Efficiency (P) is 0.81. The Kp index prediction model shows varying performances in different solar cycle phases, with better result during the cycle descending phase. The high-speed solar wind drive dominates the magnetospheric dynamics, and the model with solar wind as the main input parameter in the cycle descending phase has a better prediction effect. The model prediction situations under different geomagnetic disturbances have been compared. Compared with moderate and super severe magnetic storms, the model has the highest prediction accuracy for severe magnetic storms (6≤Kp<7). In this study, the results of different prediction models are compared and analyzed. The prediction model can not only provide early warning of severe space weather, but also better understand the relationship between geomagnetic index and solar wind input energy, which provides more methods and theoretical basis for the research work of solar wind-magnetosphere coupling.
Ionospheric TEC Variation in Guangxi and Surrounding during High and Low Solar Activity Years
YANG Yunzhen, LIU Lilong, MO Shilei, HAN Qinghong, ZHANG Yan, ZHANG Yali, CAO Wenpeng
2024, 44(6): 1021-1030. doi: 10.11728/cjss2024.06.2024-0002
Abstract:
The ionospheric delay error is one of the important error sources that affect the high-precision positioning, navigation, and timing of Global Navigation Satellite System. Using the GIM (Global Ionospheric Map) data provided by CODE from 2000 to 2021 year, the temporal and spatial variation characteristics of ionospheric TEC is analyzed in Guangxi and its surrounding areas at different levels of solar activity in two solar activity cycles, including annual, seasonal, 2-hour, and 4-hour time scales. The result show that the numerical magnitude and variation characteristics of ionospheric TEC are influenced by the intensity of solar activity. The ionospheric TEC during the high solar activity years is significantly greater than that during the low solar activity years. The ionospheric TEC exhibits a “bimodal” pattern throughout the year. The seasonal average ionospheric TEC in spring and autumn is greater than that in summer and winter. The ionospheric TEC exhibits a “winter anomaly” during the high solar activity years, but only appears in parts of regions in certain time periods during the low solar activity years. On the spatial frequency domain, with 1° change in longitude from east to west, the variation of ionospheric TEC is mainly concentrated at –2~2 TECU and –1~1 TECU during the high solar activity years and low solar activity years, respectively. With 1° change in latitude from south to north, they are mainly concentrated at –3~1 TECU and –2~1 TECU during the high solar activity year and low solar activity year, respectively. Overall, the variation of ionospheric TEC in the latitude direction is larger than that in the longitude direction. On the time frequency domain, the ionospheric TEC variation increases with the increase of time interval. The 2-hour and 4-hour variations of the ionospheric TEC showed that a normal distribution, and they are mainly concentrated at –20~20 TECU and –40~40 TECU during the high solar activity years, respectively. But they are all concentrated at –20~20 TECU during the low solar activity years.
Global Accuracy Assessment and Analysis of the Ionospheric Model IRI-Plas 2020 and IRI-2020 Based on GNSS Observations
JIN Lijun, CHEN Biyan, WANG Xiaoman, WU Dingyi
2024, 44(6): 1031-1046. doi: 10.11728/cjss2024.06.2023-0075
Abstract:
The ionosphere plays a crucial role in aerospace, communication and navigation positioning, and empirical ionospheric models such as the IRI (International Reference Ionosphere) model and IRI-Plas (International Reference Ionosphere Extended to Plasmasphere) model are widely used in estimating ionospheric parameters. Due to the uneven distribution and missing stations in certain regions of GNSS (Global Navigation Satellite System) stations, empirical ionospheric models are often employed in ionospheric research to address data scarcity. Evaluating the latest versions of the IRI-Plas model and the IRI model will assist in understanding the ionospheric response and model performance under different environments, enabling better refinement of existing models. Based on the dual-frequency observations of 135 GNSS stations worldwide, the Vertical Total Electron Content (VTEC) and Slant Total Electron Content (STEC) are extracted in this study to evaluate the IRI-Plas 2020 model with GIM TEC input, the IRI-Plas 2020 model without external TEC input, and the IRI-2020 model. The differences between different ionospheric models and GNSS observations are presented and analyzed in detail, including patterns of ionospheric latitude variation, daily variation and seasonal variation and the accuracy of models under different geomagnetic conditions. The results show that all models can represent the ionospheric characteristics very well, among which the IRI-Plas model value with GIM TEC input has the highest accuracy, while the IRI-Plas model value without external TEC input is high due to the limitation of the model calculation altitude range. Also, the errors of all models exhibit latitudinal variations, usually decreasing with the increase of latitude, and these variations also show seasonal trends.
Traveling Ionospheric Disturbance Events with Special Propagation Direction Based on Double-layer Airglow Observation
ZHOU Chensha, LAI Chang, XU Jiyao, WU Kun, YUAN Wei
2024, 44(6): 1047-1055. doi: 10.11728/cjss2024.06.2024-0006
Abstract:
The all-sky airglow imager at Xinglong Station (40.4°N, 117.6°E, and 30.5°MLAT), has captured 611 Medium-scale Traveling Ionospheric Disturbance (MSTID) events from 2011 to 2021 in the 630nm wavelength band. Among all events, a notable majority of 589 demonstrate typical southwestward propagation characteristics, while the remaining 22 events propagate in other directions. To delve deeper into the understanding of these atypical MSTID events, a meticulous examination was undertaken utilizing ground-based coordinated observations of OI 630 nm and OH near-infrared airglow images. From each non southwest direction—northeast, northwest, and southeast—one representative event was selected for detailed discussion. The analysis includes comparison of various parameters associated with MSTID and Atmospheric Gravity Waves (AGW), ray tracing algorithm, and wind field data. Based on the analysis and previous references, the possible sources of the MSTIDs were concluded as follow. MSTID events exhibiting congruent propagation with AGW may be attributed to the Perkins instability induced by upstream AGW propagation. This explanation is plausible for events propagating towards the northeast and some northwestward events, since AGWs propagating to the directions similar with the simultaneous above MSTIDs were spotted in these events. The fluctuation from broken AGWs is filtered by the eastward neutral winds during twilight hours. Normally, only the westward components pass through and continue propagating upwards, which leads to the westward MSTID event discussed in this paper. Comprised with the northwestward event, the relative intensity of the westward event is small, also indicating the westward event may be triggered by the broken AGWs. Solitary wave MSTID events, characterized by their absence of periodic structural features, are posited to originate from the coupling between the E and F layers of the ionosphere, rather than being directly influenced by AGW phenomena. This comprehensive analysis not only advances our understanding of the generation of MSTIDs but also underscores the intricate interplay between various atmospheric processes in shaping ionospheric disturbances.
Quasi-stationary Planetary Waves during the 2018–2019 Elevated Stratopause Event
SU Wei, HUANG Chunming
2024, 44(6): 1056-1067. doi: 10.11728/cjss2024.06.2024-0001
Abstract:
The winter of 2018-2019 at high latitudes in the Northern Hemisphere was characterized by an Elevated Stratospheric (ES) event, and the role played by various atmospheric fluctuations in this event is not fully understood. Using satellite and reanalysis data, the changes in the stratopause and background atmosphere before and after this ES event were demonstrated, providing insights into the activity of quasi-stationary planetary waves in the stratosphere and lower mesosphere. The results show that the quasi-stationary planetary waves with a zonal wave number of 1 began to intensify in early December and reached a maximum in mid-December. A strong westerly wave forcing on the background atmosphere is shown throughout December, the descending and warming phase of the original stratopause. After the ES, the wave activity weakened and the tug on the background atmosphere was weak, and may not have been involved in the subsequent phases of the ES event. The quasi-stationary planet with a zonal wave number of 2 has a weak activity before the ES, and starts to strengthen in mid-January, and shows westward wave forcing on the background atmosphere from the middle of January to the end of February, during the stage of the formation of the upper stratopause and the subsequent stages of the descent and warming, and the decrease of the center of the forcing with the altitude coincides with the decrease of the upper stratopause, which suggests that the wave mainly plays a role in this stage.
Space Astronomy
Development Status and Prospects of Near Space Observatories
LI Yijian, HUANG Wanning, ZHOU Jianghua, ZHANG Xiaojun, ZHANG Hangyue
2024, 44(6): 1068-1085. doi: 10.11728/cjss2024.06.2023-0145
Abstract:
Unlike ground-based observatories and space-based observatories, the Near Space Balloon Observatory is a unique type of observatory located in near space, mainly relying on high-altitude scientific balloon platforms. Throughout the last century, countries such as China and the United States have invested significant effort in promoting the development of high-altitude scientific balloon technology, resulting in the establishment of a comprehensive and advanced scientific balloon system, facilitating a wide range of balloon-borne scientific activities, which have facilitated the maturity of near-space observatories. It has the advantages and potential of low distribution and usage costs, short preparation cycles, large payload capacity, recyclability for multiple uses, and more flight opportunities. The development of near space observatories, utilizing high-altitude scientific balloons, has now entered the practical stage. In terms of specific technical research, the focus has shifted from basic application technology to the development of multi-purpose, multifunctional platform structures with high reliability, stability, and precision control. With the ongoing advancements in two key technologies, namely long endurance flight and high-precision pointing, the potential of near-space balloon observatories is being increasingly explored. As early validation platforms for advanced instruments and innovative ideas in space science and astronomy observations, it can effectively enhance the success rate of space-based observatory observation tasks and accelerate the development lifecycle of space-based observatories. As a platform for nurturing space science talents, it can also cultivate more leading experts and strengthen the research team. This article takes the opening of China’s fifth Antarctic Station, the Qinling Station, as an opportunity to suggest timely conducting high-altitude scientific balloon flight tests at the Qinling Station in Antarctica, further promoting the astronomical observation of Antarctica by China’s near space observatory, and contributing greater strength.
Planetary Science
Occurrence and Infrared Absorption Spectra of Martian Water
YIN Haoan, TANG Hong, LI Xiongyao, YU Wen
2024, 44(6): 1086-1105. doi: 10.11728/cjss2024.06.2023-0118
Abstract:
After nearly half a century of exploration, the researches of Martian water have made important achievements, which provides essential information for understanding the historical information of Martian water and the evolution of the Martian environment, especially arousing the enthusiasm of human beings to search for life on Mars. The study of the occurrence and host minerals of Martian water is of great significance for understanding the composition of Martian surface materials, the evolution of Martian environment and climate, and the livability of life. Infrared spectroscopy is an important method to identify the occurrence of water on the Martian surface and the host minerals. At present, water vapor, water ice and various aqueous substances such as sulfates, clay minerals, hydroxides and hydrated silica have been identified on the Martian surface, indicating that there were several periods of aqueous activities in different water environments in Martian history. In this paper, the occurrence of Martian water and the information of Martian historical environment are summarized, and the infrared spectral characteristics of different water-bearing minerals and the main influencing factors including the type of host minerals, temperature, grain size and mixture are synthetic analyzed. Finally, the changes of infrared spectral absorption characteristics of groups such as H2O and OH are generalized. With the help of China's ongoing exploration of Tianwen-1 and future Tianwen-3 missions, breakthroughs can be made in understanding the origin and evolution of Martian water and the habitability of Mars.
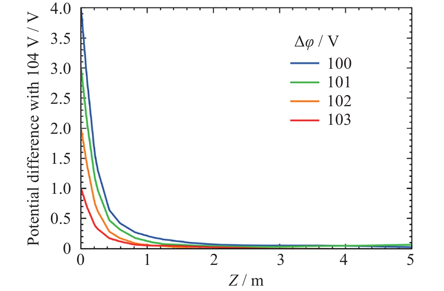
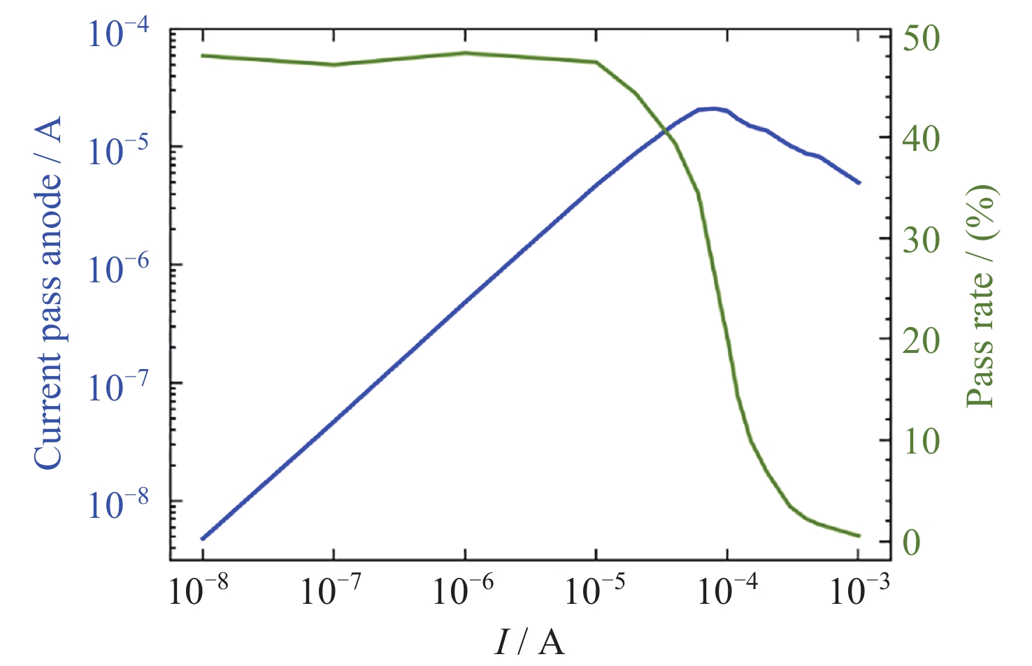
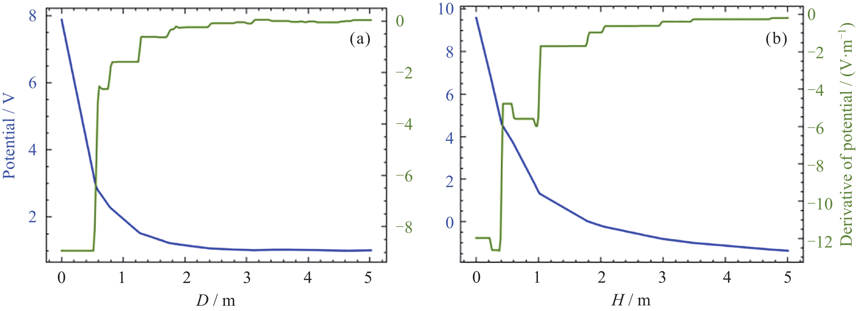
Return-type Electron-based Lunar Surface Electric Field Detection Technology
JIN Feifan, LIU Chao, ZHANG Xianguo, ZHANG Aibing, WANG Wenjing
2024, 44(6): 1106-1119. doi: 10.11728/cjss2024.06.2024-0010
Abstract:
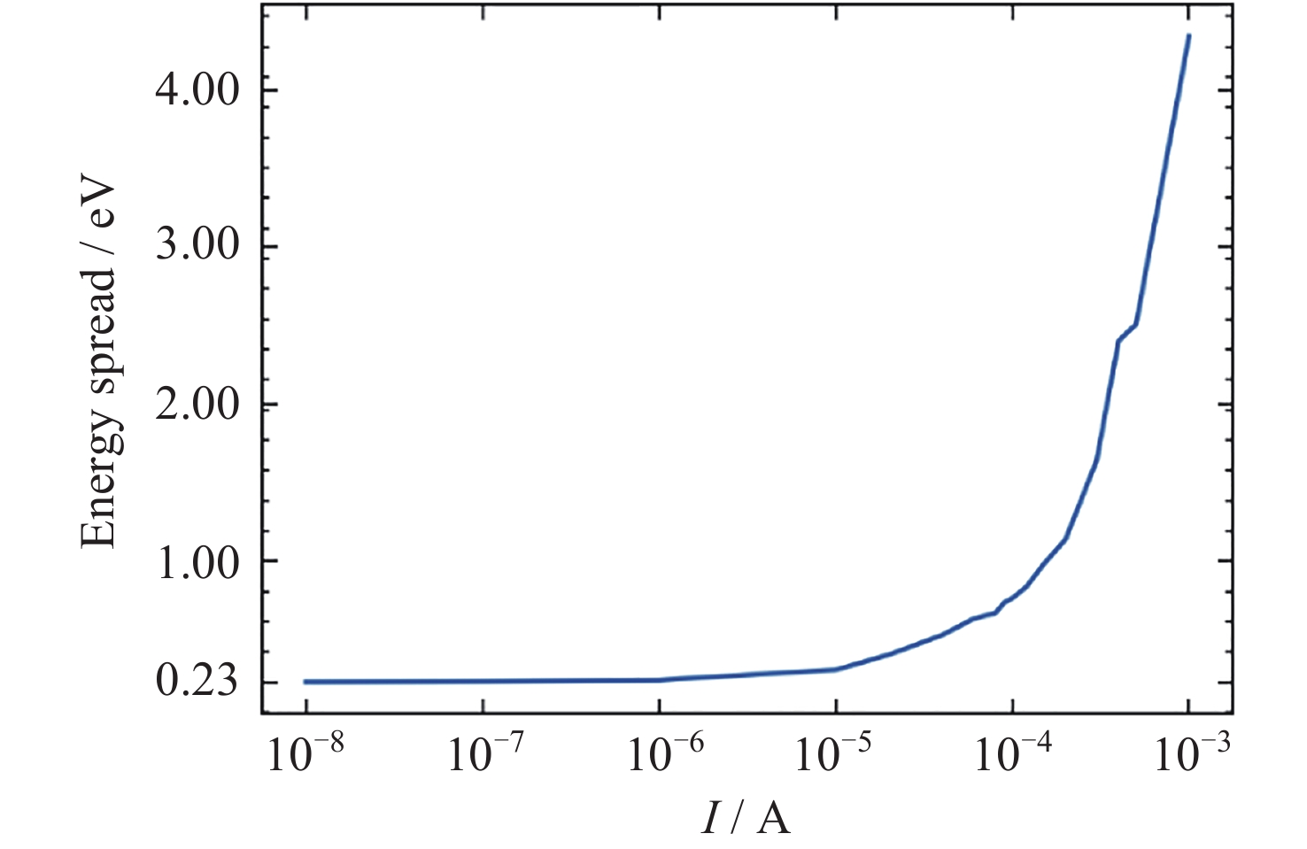
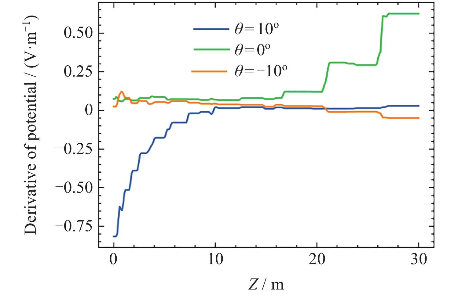
This study aims to propose an active, on-site, high-resolution lunar surface electric field detection technology along with corresponding computational methods, to meet the requirements of exploring the comprehensive characteristics of the lunar surface environment, and helps understanding the interaction between the Moon and solar wind. According to the simulation results, precise measurement of lunar surface electric fields demands electron emission capabilities with low energy spread, relatively high current, and parallel electron beams. Preliminary system parameters with the capability of receiving return current signals have been designed, including system parameters for voltage stabilization, pulse power supply modules, and signal acquisition modules. Referring to the simulation results, the low-energy laminar flow electron gun designed in this study exhibits an energy spread of <0.4 eV at emission currents ranging from 10–8 to 10–5 A, with the energy spread decreasing as the emission current weakens. Control of emission current is achieved by regulating the initial current of the thermionic cathode, employing a cathode-anode structure like Pierce electron gun and adjusting the anode aperture. Additional control over beam parallelism is achieved using an electrostatic lens. Simulation verifies that the 10–7 A electron beam exhibits minimal diffusion within a 4 m working distance, meeting the requirements for accurate detection of lunar surface electric fields. The paper proposes and simulates the measurement of lunar electric fields by emitting electron beams upwards in the lunar illuminated region. The simulation and calculation results of lunar vertical electric fields show a linear relationship, verifying the feasibility of the detection plan, with the influence of background magnetic fields being negligible. The feasibility of actively adjusting the electron gun reference potential to expand the electron beam range to (–100, +100) V has also been proposed and verified. According to simulation analysis, our return-type electron-based lunar surface electric field detection technology, along with the designed and manufactured low-energy electron gun, can meet the requirements for mobile, non-contact detection of vertical electric fields on the surface of the lunar South Pole.
Space Exploration Technology
SysML-based Fault Diagnosis Method for Space Payload Systems
JIN Xin, HE Yufeng
2024, 44(6): 1120-1133. doi: 10.11728/cjss2024.06.2023-0109
Abstract:
Aiming at the characteristics of high complexity and high reliability requirements of space payload systems, a fault diagnosis method based on SysML (System Modeling Language) is designed. The method incorporates the idea of MBSE (Model Based System Engineering), and proposes a failure analysis process of space payload system based on SysML. First, a failure analysis related model is established for the space payload system based on SysML, in which the SysML meta-model is extended and defined to meet the needs of failure analysis modeling, thus realizing the description of inter-component relationships and the relationship between the fault characterization and the directly related components. Then, an overall framework for fault diagnosis is constructed based on the constructed model, and the conversion logic from the SysML models to FTA (Fault Tree Analysis) is provided, thus finally obtaining all fault possibilities. Finally, this paper demonstrates the specific process of the method in practical application through case studies and verifies the effectiveness and practicality of the method.
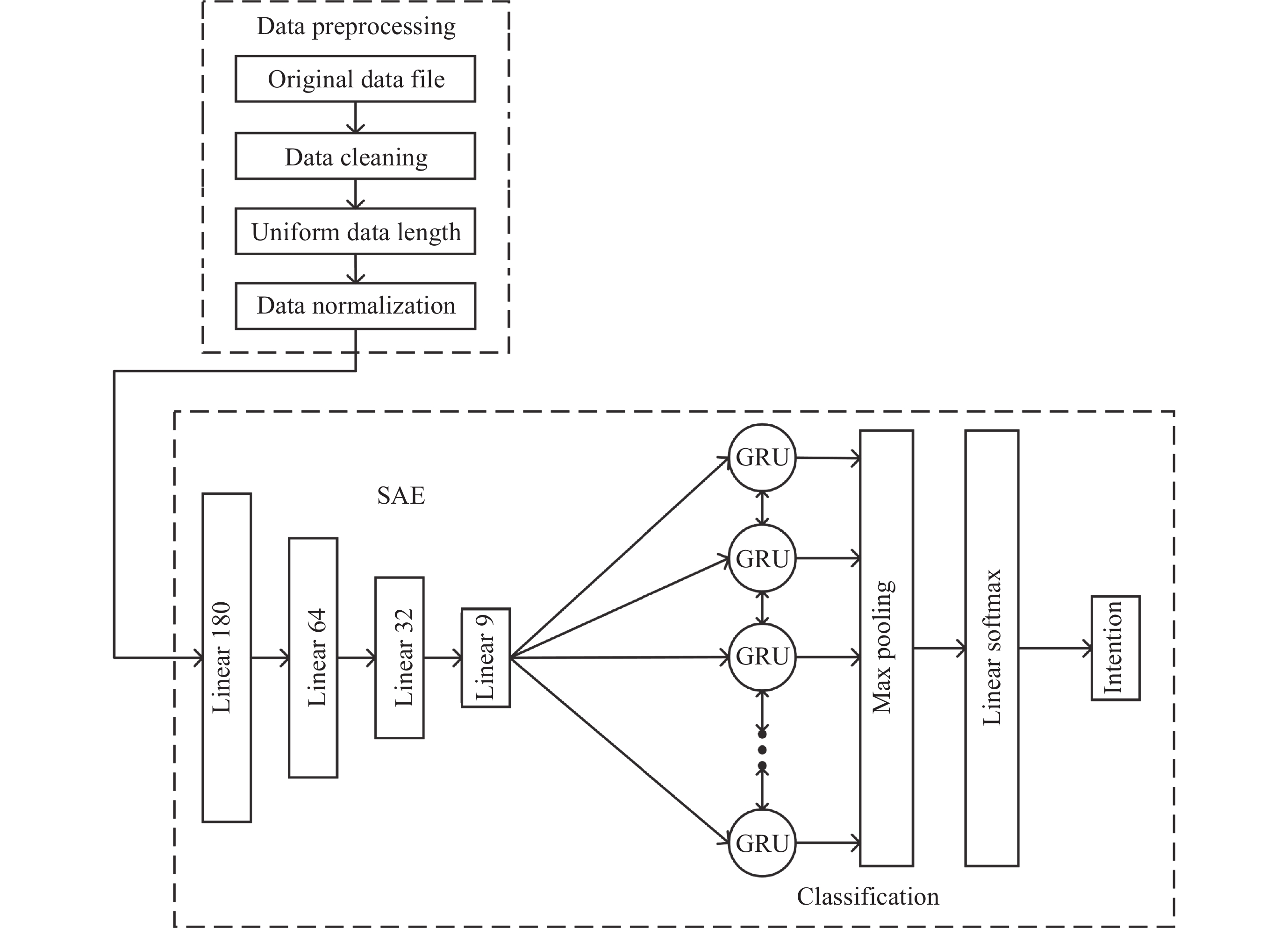
Spatial Non-cooperative Target Behavior Intent Recognition Based on Data Generation and Deep Neural Networks
YU Jing, PENG Xiaodong, XIE Wenming, QIN Runnan, WANG Youliang
2024, 44(6): 1134-1146. doi: 10.11728/cjss2024.06.2023-0151
Abstract:
Under the conditions of informatization, the space environment has become increasingly complex, and the number of non cooperative targets in space is growing. Ground operators find it difficult to quickly and accurately identify the intentions of non cooperative targets based on their motion patterns. Therefore, a spatial non cooperative target behavior intention recognition model based on Stacked Autoencoder (SAE) and Gated Recurrent network Unit (GRU) was proposed to assist ground operators in identifying the intention of non cooperative targets. This model utilizes an autoencoder to compress time series data, extract key features, and uses a GRU network to classify trajectories. At present, there is no publicly available orbit data for non cooperative target behavior, and it is difficult to fully train the model with only a small amount of known data. To solve the problem of poor recognition performance caused by insufficient samples, a simulation sample generation method is proposed, which obtains a large amount of target behavior trajectory data through simulation for the recognition of spatial non cooperative target behavior intentions. After the simulation data is obtained, the simulation data set is used as the input. The experimental results show that compared with the single model only using the Long and Short Term Memory network (LSTM), GRU-FCN, SAE, and Back-Propagation (BP), this method has significantly improved the accuracy and loss value performance indicators, reaching 97.8% accuracy.
SEE Upset Characteristics of BRAM in 28 nm Bulk FPGA by Pulsed Laser Test
XUE Guofeng, ZHOU Changyi, AN Junshe, WU Hao, WANG Tianwen
2024, 44(6): 1147-1154. doi: 10.11728/cjss2024.06.2024-0007
Abstract:
In order to get a well-targeted Single Event Upset (SEU) mitigation for block RAM in SRAM based FPGA, a method is proposed for researching the Single Event Effect (SEE) characteristics of FPGA and get the Multiple-Cell Upset (MCU) pattern which reveal the upset mode of adjacent cells in BRAM. Pulsed laser tests were performed on 28 nm bulk Kintex-7 XC7K410T-FFG900 FPGA after analyzing the structure of configurable frame in Kintex-7 serial FPGA. The Single-Cell Upset and Multiple-Cell Upset induced by pulsed laser were observed during the test, and the cross section under different laser energy was tested. Besides, the Multiple-Cell Upset patterns of BRAM in FPGA were analyzed. The result shows that the proportion of Multi-Cell Upset climbs up with the increasing laser energy, while the proportion of Single-Cell Upset goes in the opposite way. Two to eleven bits Multiple-Cell Upset may be induced by one pulsed laser without Multiple-Bit Upset in any logical word or byte according to the error injecting test result. Some SEE mitigation methods were suggested according to the results of SEE tests to improve the reliability of SRAM based FPGA in space application.
Anomaly Detection of Satellite Telemetry Data Based on Latent Space Interpolation Autoencoder
ZHOU Taichun, GUO Guohang, XIAO Zhigang, LI Hu
2024, 44(6): 1155-1165. doi: 10.11728/cjss2024.06.2023-0147
Abstract:
Satellite telemetry parameters are the critical indicators for the ground operation and management system to assess the normal state of satellite operation in orbit, and anomaly detection of telemetry parameters is essential to guarantee the safe and reliable operation of satellites and the smooth execution of tasks. In response to the existing satellite telemetry anomaly detection algorithms for parameter feature extraction there is a lack of differentiation, effective anomaly decision-making information is not sufficiently extracted and other problems, this paper proposes an anomaly detection method based on the optimization of latent space interpolation, the latent space optimization constraints after the self-coder’s representation learning ability and the density estimation ability of the Kernel Density Estimation (KDE) method are combined to effectively carry out the anomaly detection. Real telemetry parameter data from quantum science satellites and public datasets are used for validation, and the results show that the proposed method improves the Auc and F1 values over the optimal comparison method by 5.6% and 5.8%, respectively, on real telemetry parameters. Compared with other anomaly detection algorithms, the proposed method has strong ability to discriminate normal and abnormal samples, effectively solves the problems of lack of differentiation of features and insufficient extraction of decision information, and has good noise immunity and effectiveness.
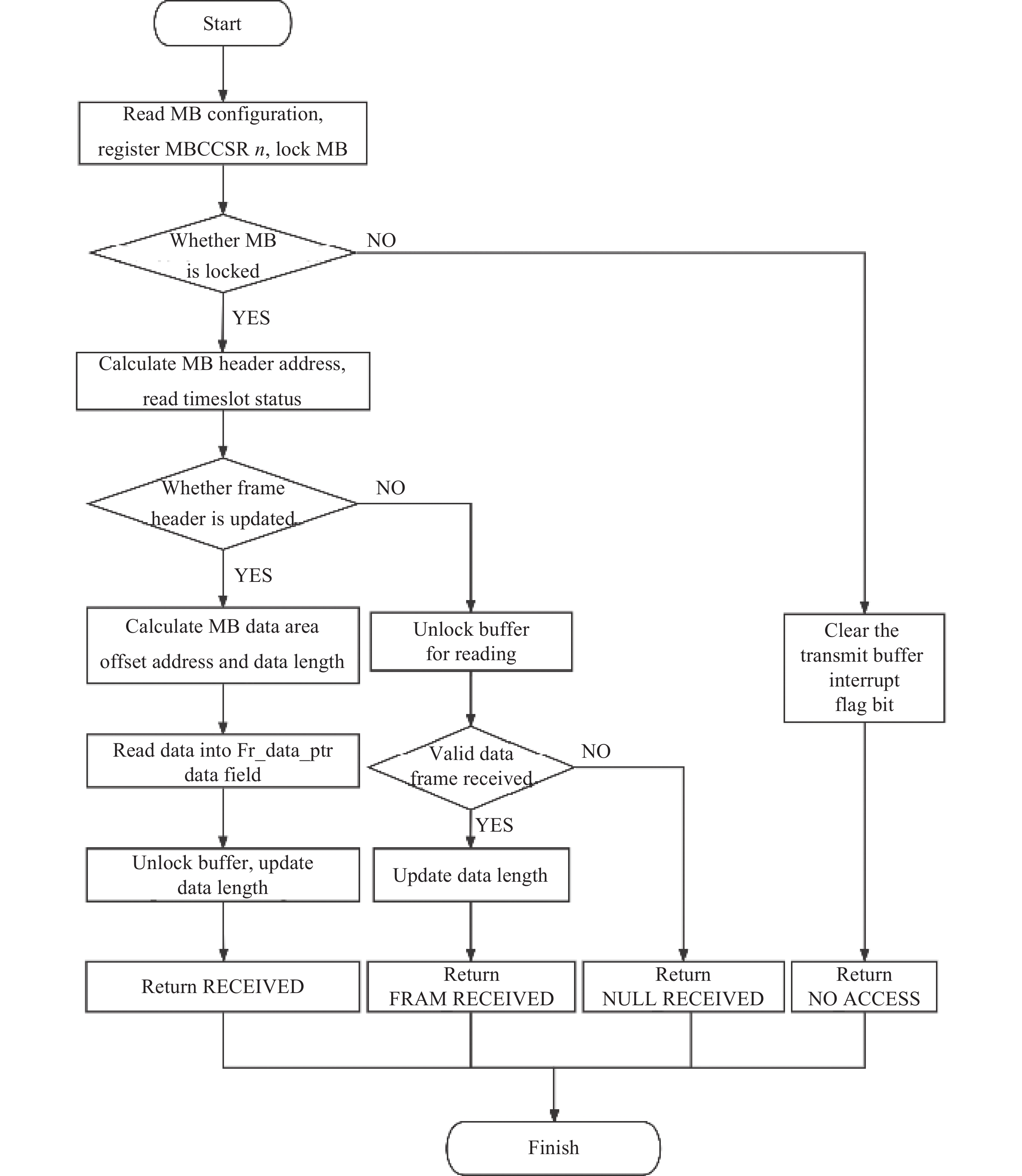
On-board Application of FlexRay Bus
HU Jiyingshuo, ZHU Yan, ZHOU Li
2024, 44(6): 1166-1176. doi: 10.11728/cjss2024.06.2023-0124
Abstract:
With the increasing systematization and complexity of space exploration tasks, the transmission rate and real-time demand of scientific payloads for satellite integrated electronic data transmission are increasing. In response to the fact that the existing on-board buses represented by 1553B and CAN bus cannot meet the growing demand for on-board bus data transmission, this paper carries out the research on the satellite application of the ground-mature high-reliability and high-speed FlexRay bus. First of all, the technical advantages of FlexRay bus applied to satellite integrated electronics are analysed, and the hardware and software design of FlexRay on-board communication node is carried out. The static time is designed and applied to trigger the sending of the corresponding load data, and the dynamic segment of the highest priority event is applied to trigger the sending of regulatory commands, ensuring the system's real-time nature. Taking into account that FlexRay bus is used as an extension or supplement of traditional CAN bus in rail applications, the design realizes the gateway function of CAN bus and FlexRay bus, and adopts the turn-by-turn mapping algorithm to realize the sequential exchange of telegram messages between CAN bus and FlexRay bus. The system is verified by Code Warrior integrated environment, and the feasibility assessment is completed by building the hardware platform with MC9S12XF512. After the BER test, the data are sent and received continuously, and the data of different bus messages in the network are exchanged normally without frame loss or frame error, and the BER is lower than 10–8. The test results verify the validity and reliability of the design of the on-board FlexRay bus system, which will provide technological support for the subsequent deep-space exploration and space scientific exploration satellites represented by the Chang'E and the Fire Exploration Project.