留言板

尊敬的读者、作者、审稿人, 关于本刊的投稿、审稿、编辑和出版的任何问题, 您可以本页添加留言。我们将尽快给您答复。谢谢您的支持!

姓名
邮箱
手机号码
标题
留言内容
验证码

当期目录

2026年  第46卷  第1期

综述
基于文献计量学的中国探月工程国际科研影响力评估
张腾飞, 徐琳, 杨蔚, 王燕海, 韩娟娟, 林杨挺, 李献华
2026, 46(1): 1-21. doi: 10.11728/cjss2026.01.2025-0029
摘要:
基于Web of Science核心合集数据库, 采用文献计量学方法对中国探月工程(2003-2024)的科研产出进行系统分析. 通过量化评估1023篇SCI论文的时空分布特征、国际合作态势及学术影响力, 揭示了中国探月工程对全球月球科学研究的贡献. 研究表明, 中国探月工程的实施使中国月球科学领域发文量占比提升至32.6% (2024年), 工程产出论文的CNCI值(1.03)超越全球均值; 科研突破集中于嫦娥四号(月球背面着陆巡视探测)与嫦娥五号(月球样品分析)任务, 产出181篇高影响力论文; 国际引用情况中, 非中国机构占比显著增长, 显示工程成果获得广泛国际认可. 研究成果为评估中国深空探测计划的科学效益提供了定量依据.
空间物理
2024年5月空间天气事件的太阳行星际传播分析
刘晓迪, 钟鼎坤, 向长青
2026, 46(1): 22-35. doi: 10.11728/cjss2026.01.2025-0024
摘要:
综合运用多种观测手段, 对2024年5月8日至11日源于AR 13664太阳活动区7个前向全晕日冕物质抛射(CME)事件的日地空间传播过程进行了分析. 这7个CME可分为两组, 第一组为发生于5月8日05:36 UT至5月9日09:24 UT的4个CME, 第二组为发生于5月9日18:52 UT至11日01:36 UT的3个CME. 利用日地关系观测台A星的日球层成像仪(STEREO A/HI)观测追踪这两组CME对应的高密度区域的时间–距角关系, 并采用固定Φ角拟合法及调和均值法推算这两组CME的最优传播方向及平均径向速度. 结果显示, 这两组CME的高密度区域在STEREO A/HI分别发生了混叠, 采用拟合得到的径向速度推算这两组CME到达地球轨道附近的时间与实际被WIND飞船就位观测到的开始时间的最小差值分别约为0.5 h和3 h. 结果表明,这两组CME在日地传播过程中, 后面快速的CME追上了前面稍慢的CME, 从而形成两个复杂喷出物, 产生了异常强烈的地磁暴.
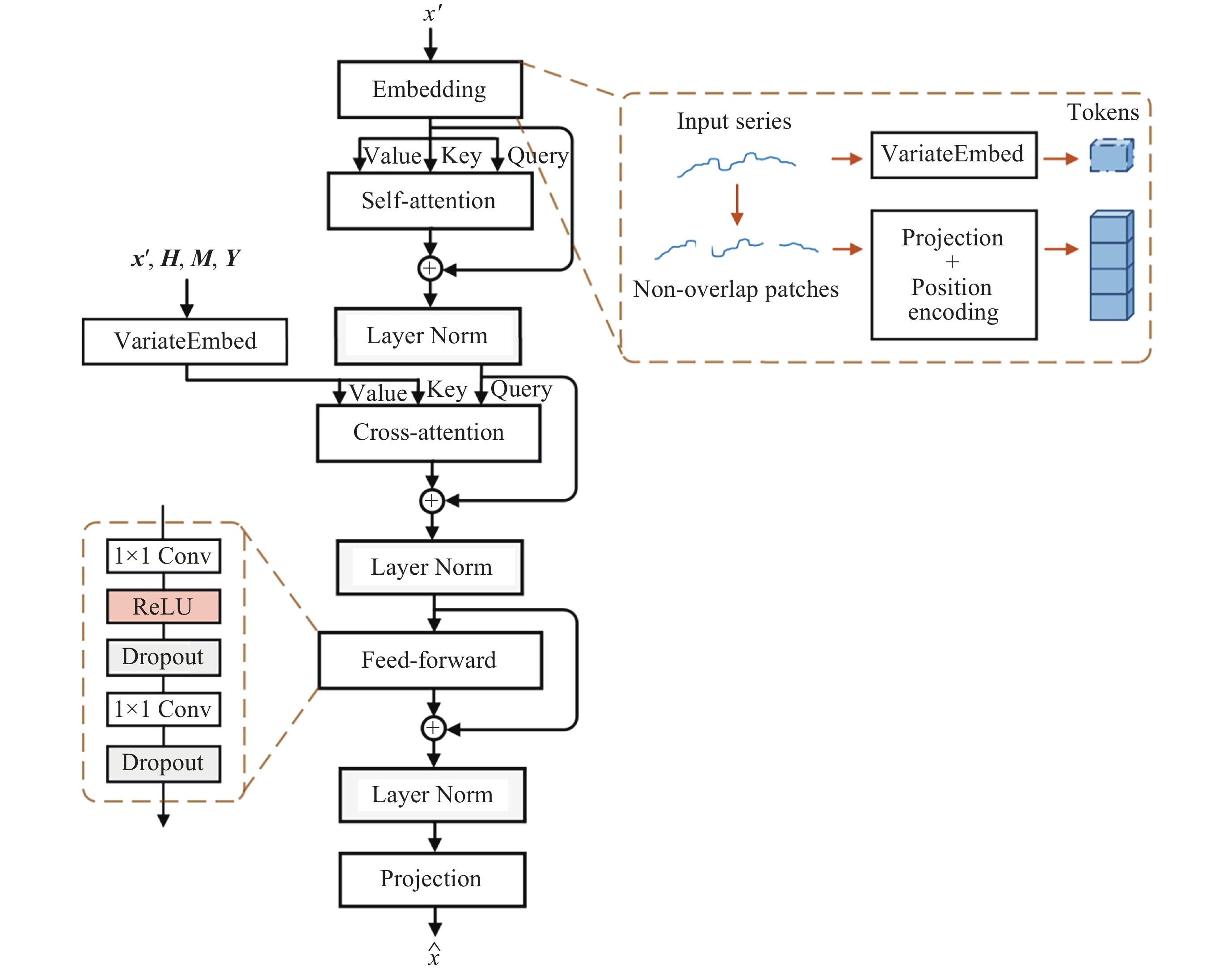
基于深度学习的太阳风多参数预测
高志旭, 陈艳红, 敖先志, 王晶晶, 王昕, 岳甫璐
2026, 46(1): 36-48. doi: 10.11728/cjss2026.01.2025-0022
摘要:
太阳风中高速等离子体流与地球磁层相互作用会引发地磁暴等空间天气事件, 进而影响现代技术系统的稳定运行. 本文利用具有片段嵌入和交叉注意力机制的深度学习模型TimeXer来挖掘太阳风参数间的复杂依赖关系, 预测未来72 h的4个太阳风参数. 实验结果表明, TimeXer仅利用历史太阳风数据及时间信息, 即可对太阳风速度、动压、质子密度、质子温度分别实现47.65 km·s–1, 1.00 nPa, 3.13 cm–3, 4.49×104 K的预测绝对误差, 与现有的传统及深度学习方法相比, 该模型性能更优, 即使在磁暴期间, 也能较准确地捕获各太阳风参数的整体变化趋势; 基于太阳风参数依赖关系的联合建模预测优于单参数预测; 对模型交叉注意力权重的分析可反映各输入参数对不同太阳风参数预测的相对重要性.
2015年3月磁暴期间海南地区等离子体泡观测分析
林郁莎, 李琛, 史梦夕, 纪新林
2026, 46(1): 49-60. doi: 10.11728/cjss2026.01.2025-0004
摘要:
利用子午工程富克站(19.5°N, 109.1°E) 630 nm气辉成像仪、电离层测高仪、VHF雷达回波强度数据和Dalat地磁台站(11.9°N, 108.5°E; GL:2.5°)、PHU Thuy地磁台站(21.0°N, 105.9°E; GL:11.5°)地磁水平分量数据及ACE卫星的行星际磁场、太阳风速度观测数据, 针对2015年3月特大磁暴期间海南上空电离层等离子体泡进行了研究. 结果显示, 磁暴前后均观测到午夜前等离子体泡和日落后电离层底部虚高的抬升现象; 磁暴期间电离层底部虚高抬升受到明显抑制, 富克站未观测到等离子体泡. 对行星际电/磁场及地磁水平分量的变化情况的分析表明, 磁暴期间电离层翻转前增强(Pre-Reversal Enhancement, PRE)电场可能先后被西极性过屏蔽穿透电场和扰动发电机电场抑制, 导致瑞利–泰勒不稳定性降低, 不利于等离子体泡/电离层不规则体结构的发育.
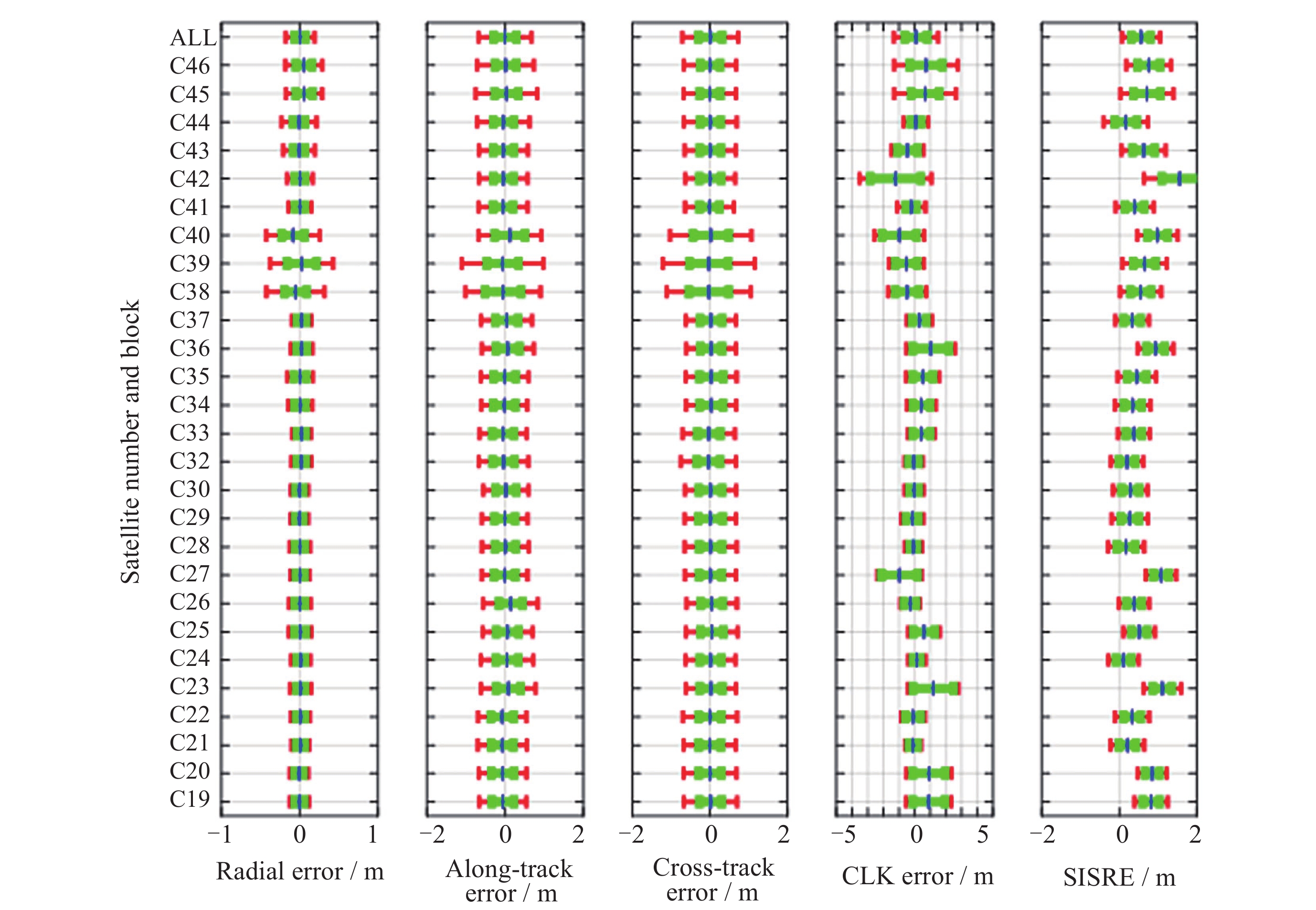
2020-2025年北斗三号广播星历及电离层模型性能研究
郝鑫宇, 何倩倩, 颜博, 刘蕾
2026, 46(1): 61-75. doi: 10.11728/cjss2026.01.2025-0101
摘要:
北斗三号全球卫星导航系统(BDS-3)于2020年7月31日正式开通, 其空间段服务能力是决定系统整体性能表现的重要因素. 本文对广播轨道、广播钟差、空间信号测距误差、广播电离层精度的评估计算方法进行了分析, 分别以GFZ (German Research Centre for Geosciences)和iGMAS (International GNSS Monitoring and Assessment System)的最终产品为参考基准, 对系统从2020年正式开通至2025年的变化情况进行了评估分析. 研究表明, BDS-3广播轨道精度呈现明显的卫星类型相关性, MEO卫星高于IGSO卫星, 与GFZ产品和iGMAS产品相比, 径向、切向、法向 95% 的 RMS值均得到不同程度地改善; 广播钟差误差与SISRE (Signal-In-Space Range Error) 95%的 RMS值则提升了分米级的精度; 电离层模型误差方面, 在评估周期内, Klobuchar模型的VTEC值分布范围相对较广, 低VTEC区间BDGIM模型的频次分布更为集中; 与CODE和iGMAS电离层产品相比, 在太阳活动极小期的2020年BDGIM (Beidou Global Lonospheric Delay Correction Model) 模型VTEC平均RMS值优于Klobuchar模型, 而在太阳活动极大期的2025年两模型的VTEC平均RMS值均呈上升的趋势, 且BDGIM模型的稳定性更强.
基于SWARM-C卫星数据对HASDM模型的热层大气密度误差分析
吴尧, 陈俊宇
2026, 46(1): 76-85. doi: 10.11728/cjss2026.01.2025-0012
摘要:
准确计算大气密度对卫星及空间碎片的精密轨道预报至关重要. 基于2014-2019年SWARM-C卫星加速度计反演的大气密度数据, 分析高精度大气模型(High Accuracy Satellite Drag Model, HASDM)的误差特性, 及其在不同空间环境下的性能差异. 结果显示, 太阳活动对HASDM影响显著, 中高太阳活动年模型平均偏差约为12.5%, 标准差约为0.2; 低太阳活动年偏差增大至约18.7%, 标准差增大至约0.4; 地磁活动期间, 模型整体偏差稳定在17%左右, 标准差约达0.4; 纬度分布上, 极区偏差最低, 为5%~10%, 但南极高纬标准差高于北极; 赤道区域偏差最大, 为20%~30%; 地方时分布上, 03:00-06:00 LST与18:00-24:00 LST的误差峰值达20%; 磁暴期间, HASDM在初相易高估密度, 主相误差波动剧烈, 恢复相逐渐趋稳. 本研究为改进大气密度模型的太阳活动参数化和区域性校准提供了关键依据.
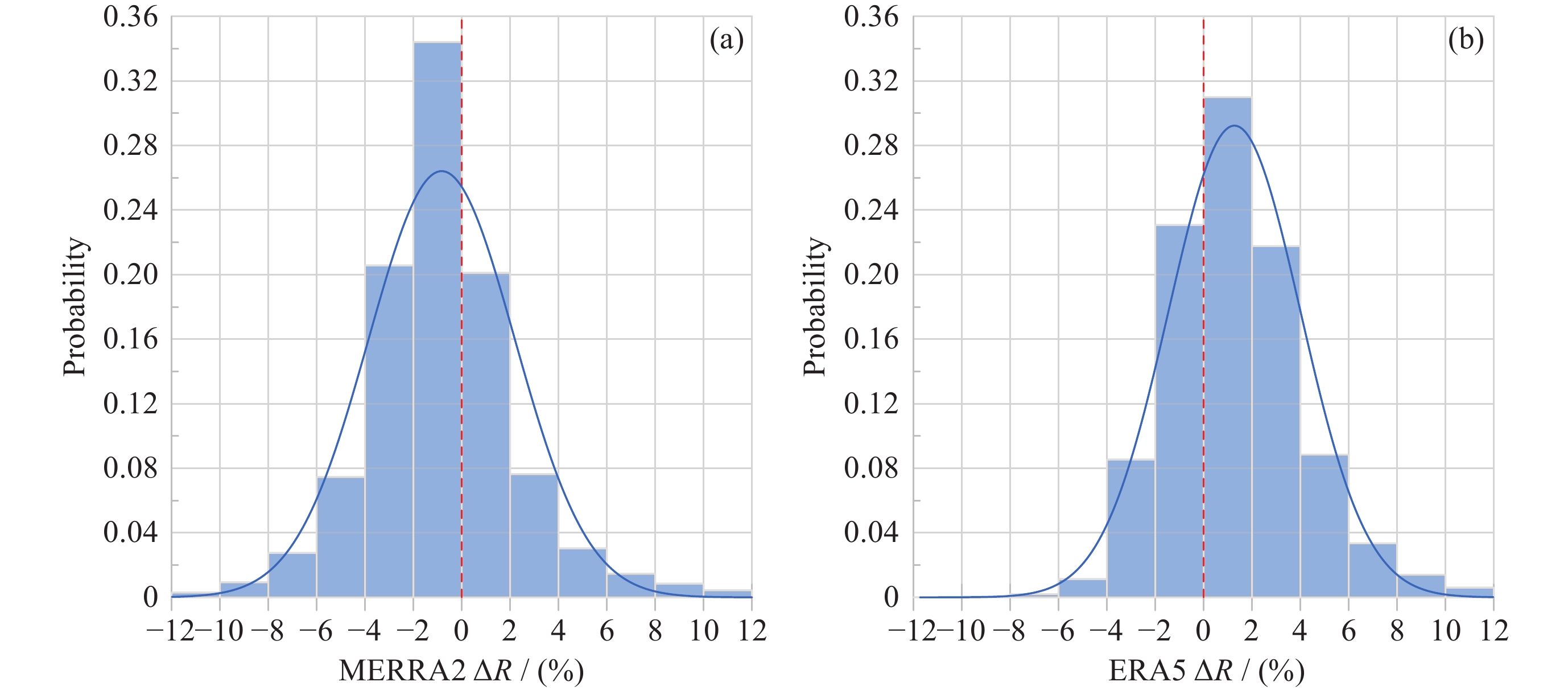
南极中山站长期(1993-2023年)再分析臭氧总量地基观测验证及趋势
郑广惠, 巨天珍, 丁明虎, 卞林根, 郑向东
2026, 46(1): 86-96. doi: 10.11728/cjss2026.01.2025-0009
摘要:
基于南极中山站1993-2023年Brewer光谱仪地基观测大气臭氧总量(Ω), 对再分析数据MERRA2和ERA5的臭氧总量进行验证、评估和趋势分析. 研究发现, 再分析数据与地基测值在反映南极臭氧洞及臭氧总量季节变化方面是一致的. 日均 MERRA2和ERA5的臭氧总量差异浓度值(ΔΩ)分别为–2.0±9.6 DU和3.2±7.8 DU, 相对差异分布均呈随机特征. 1993-2004年和2005-2023年两个时段的臭氧洞(地基Ω ≤220 DU)期间, MERRA2的相对差异百分比 ΔR 均值分别为6.9%±4.6%和–0.4%±2.3%, 而ERA5则分别为4.6%±2.0%和6.4%±3.1%; 随着太阳天顶角θ 的上升, MERRA2 与ERA5的 ΔR 在1993-2004年分别呈现总体幅度为3%和2%的上升, 而在2005-2023年则分别呈–2%下降和2%上升; 2005-2023年的再分析臭氧总量数据质量优于1993-2004年. 经Brewer光谱仪测值订正后的再分析数据均表现出Ω 的恢复态势, 其中ERA5的恢复速率每10年为 1.3 DU. 再分析数据在被地基验证和订正之前应慎用于评估南极大气臭氧总量长期趋势变化. 地基臭氧总量观测时数虽然受太阳天顶角或天气影响而远低于再分析数据, 但对再分析数据的验证是评估臭氧总量长期变化的关键依据.
空间地球科学
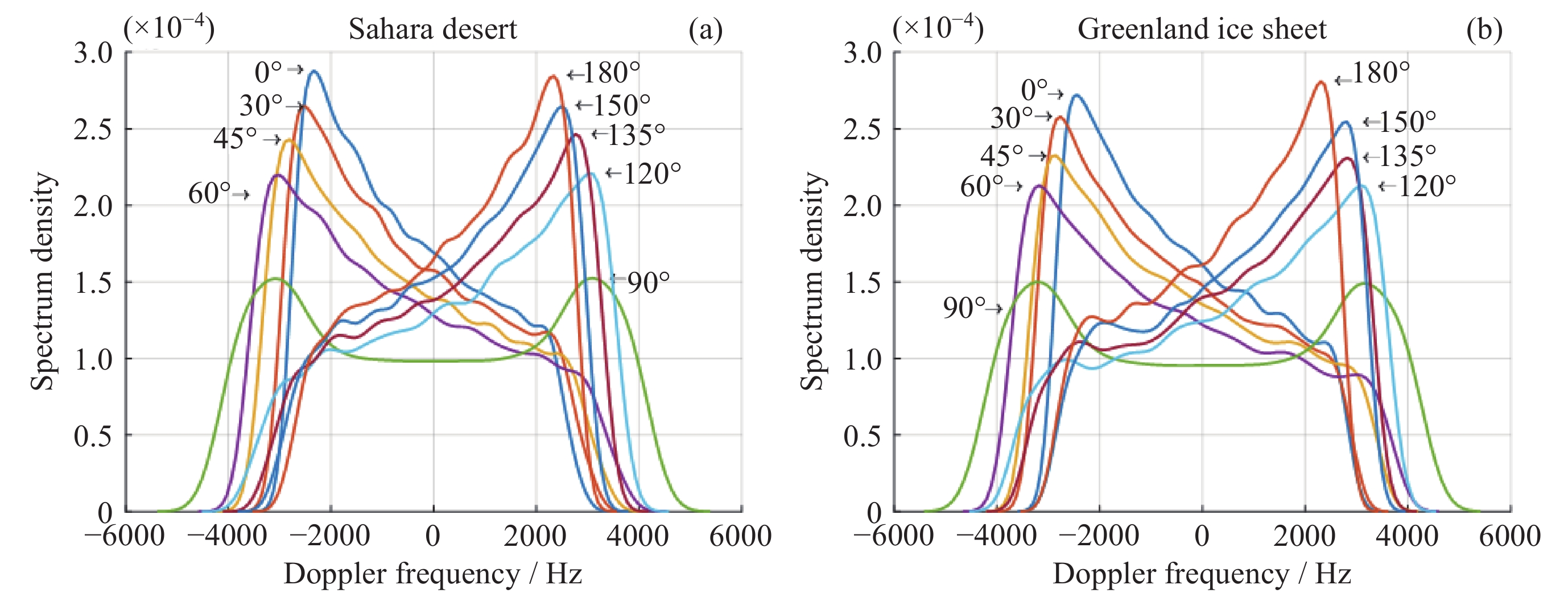
星载多普勒散射计地面回波的多普勒谱分析
陈少涵, 董晓龙, 朱迪, 张敬钰
2026, 46(1): 97-109. doi: 10.11728/cjss2026.01.2024-0182
摘要:
流场多普勒的定标和定量化测量是实现流场观测的基础和前提, 是需要解决的关键核心问题. 建立地面散射回波仿真模型, 对潜在可用于多普勒散射计外定标的自然地面扩展目标的多普勒谱特性进行仿真分析, 比较其在不同平台的运动速度、入射角、方位角下的变化特征. 结果表明, 平台运动速度是影响多普勒谱特性的主要因素, 入射角和方位角的变化也对多普勒谱特性有明显影响. 对不同高度起伏的地面扩展目标的多普勒谱特性仿真结果表明, 高度起伏越大的目标其多普勒谱偏移越大, 同时中心高度的变化对于多普勒谱特性的影响则不明显. 因此在定标目标的选择中, 应选择较为平坦的扩展目标. 最后对地面回波多普勒频偏进行了分析, 并使用DEM模型进行验证. 研究结论将为多普勒散射计定标的后续研究提供支持.
海洋盐度卫星L波段一维综合孔径辐射计数字子系统关键性能测试方法
石玥伦, 唐月英, 韩东浩
2026, 46(1): 110-120. doi: 10.11728/cjss2026.01.2025-0014
摘要:
针对中国首颗海洋盐度卫星主被动探测仪(MICAP) L波段一维综合孔径辐射计分布式数字子系统的高精度测试需求, 聚焦分布式架构下多节点同步、软硬件耦合误差分离等难题. 测试过程中, 利用多机同步触发和FPGA的ILA (Integrated Logic Analyzer)工具, 实现24路AD原始数据对齐, 解决了分布式架构下原始数据无汇聚点的难题; 同时提出硬件性能与整体性能双向印证的测试方法, 完成了软硬件解耦效果的评估. 实测结果显示, 幅度一致性≤0.4 dB, 相位一致性≤1°, 相关偏置≤–38 dB, 各项指标均符合任务要求. 研究成果已应用于MICAP工程研制, 为星载分布式数字子系统的性能验证与优化提供了关键技术支撑.
微重力与空间生命科学
微重力甲烷层流射流扩散火焰的形态和碳烟特征
朱凤, 李丹, 王双峰, 易宏
2026, 46(1): 121-130. doi: 10.11728/cjss2026.01.2025-0166
摘要:
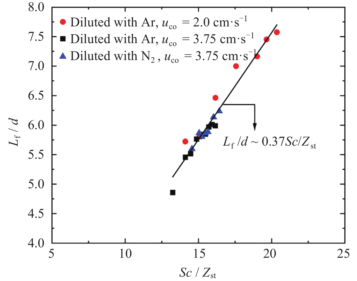
几何形态与碳烟特征是碳氢燃料扩散火焰的基本特性. 微重力下层流扩散火焰特性研究可为揭示扩散燃烧的物理和化学机理以及建立湍流扩散燃烧模型提供重要途径. 本研究利用中国空间站中的燃烧科学实验柜对同轴伴流甲烷层流射流扩散火焰进行了在轨微重力实验, 着重分析伴流条件对微重力火焰形态特征和碳烟特性的影响规律. 实验在常温常压环境下进行, 伴流包含不同氧气浓度的氮氧混合气体以及不同N2和Ar稀释比例的空气, 伴流速度/射流速度比值小于0.5, 产生远场和近场射流火焰的甲烷流量. 研究结果表明, 基于射流流场相似理论的简化模型能够对射流远场中微重力火焰的形状进行有效预测, 伴流组分通过改变燃烧化学计量关系影响火焰形状; 近场火焰长度与伴流速度无关, 与化学当量混合分数Zst成反比, 火焰最大直径与Zst倒数的平方根成正比. 用惰性气体稀释伴流空气时, 射流扩散火焰中以碳烟生成反应为主要过程的区域减小、以碳烟氧化反应为主要过程的区域增大, 随着稀释程度的增加, 火焰内的碳烟含量随之减少, 稀释效应和热效应对碳烟生成的影响分别由惰性气体体积分数和火焰温度表征.
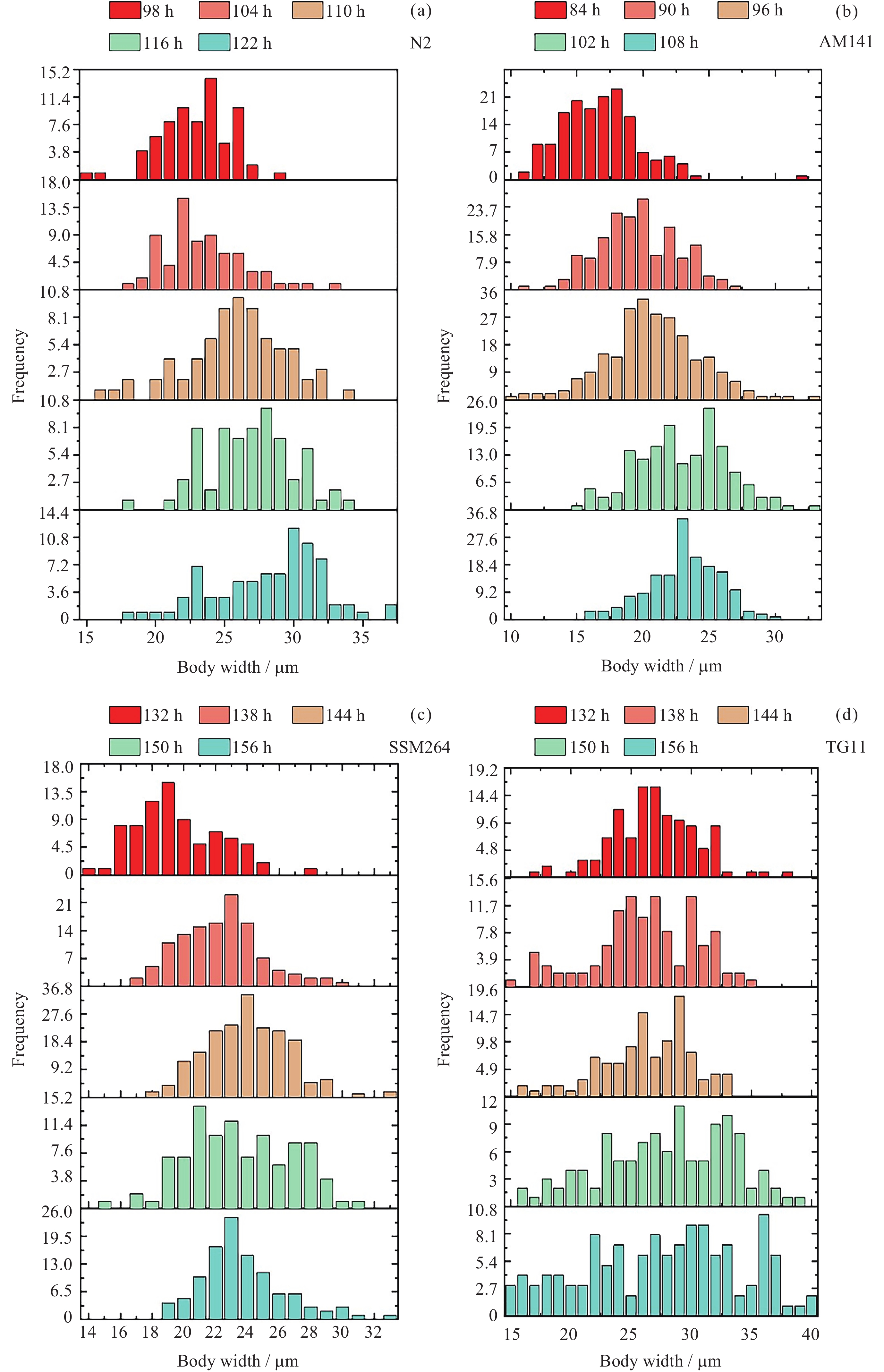
微流控芯片加载的秀丽隐杆线虫样品制备流程
元姝棋, 梁正, 陈宇晴, 刘缘缘, 杨倩倩, 常文博, 钟润涛, 王巍, 孙野青
2026, 46(1): 131-141. doi: 10.11728/cjss2026.01.2025-0008
摘要:
随着中国空间站舱外辐射暴露平台的逐步应用, 空间辐射造成的长期生物损伤是空间生命科学亟待研究的方向. 秀丽隐杆线虫作为空间飞行实验的模式生物, 其辐射效应研究能够为人类深空辐射风险评估和防护提供重要依据. 为实现长期空间飞行下线虫的发育分析, 需依托微流控芯片液体培养系统进行搭载与观测. 为明确微流控芯片线虫样品的发育制备要求和加载方案, 研究采用灼烧法对野生型、DNA损伤修复蛋白(RAD-51, CEP-1)和肌肉运动蛋白(UNC-54)荧光品系在不同扩繁周期和发育时间进行群体体宽测量, 确定不同品系最适的扩繁和发育时长, 弥补芯片加载时样品同步性不足的问题. 利用上述流程制备的四种线虫加载于神舟十六飞船任务的线虫芯片, 样品体宽范围为27.71~28.02 μm, 符合芯片加载要求(24~29 μm), 保证了芯片内个体状态的一致性. 本研究建立了线虫扩繁-同步化-体宽控制-芯片加载的实验流程, 为空间站液体培养线虫搭载和观测提出“质控”要求.
空间探测技术
二维调节式太阳观测系统变形误差在轨辨识与补偿
王皓, 许海玉, 王田野, 边志强, 闫奎, 张立昌
2026, 46(1): 142-149. doi: 10.11728/cjss2026.01.2025-0016
摘要:
针对卫星二维调节式太阳观测系统内部变形误差导致的光轴指向偏差问题, 提出了一种变形误差在轨辨识与补偿方法. 对太阳观测系统内部光路传递过程进行了数学建模, 对数学模型中的变形误差参数给出在轨辨识与补偿方法, 通过引入高精度数字太敏分步辨识的方式, 解决了利用太阳观测成像结果无法直接解算全部变形误差参数的问题, 通过数学仿真对辨识与补偿方法进行模拟, 并以光轴指向精度作为评价标准对补偿效果进行了评估. 仿真结果表明, 变形误差在轨补偿前后, 太阳观测载荷光轴指向精度提升了两个数量级. 验证了本文提出方法的有效性. 研究结果可为其他含有二维调节机构的有效载荷提供参考.
航天器对小行星抵近探测过程中的视频超分辨方法
陈宇涵, 陈宇, 邓丽, 陈实
2026, 46(1): 150-162. doi: 10.11728/cjss2026.01.2025-0002
摘要:
针对抵近探测中平台运动、抖动导致的动态图像序列模糊及分辨率低的问题, 提出了一种基于BasicVSR++的视频超分辨方法. 通过引入空间和通道注意力机制强化细节特征提取, 结合共享投射权重、多组机制和采样点调制优化对齐模块, 弥补正则卷积在长距离依赖与自适应空间聚集的不足. 采用下采样与低通滤波器结合的方式, 减少高频成分, 提升抗图像抖动鲁棒性, 同时引入新上采样模块, 通过融合局部与全局特征生成自适应上采样核, 进一步扩展感受野, 以更好地恢复全局结构并重建细节. 仿真实验结果显示, 本文提出的方法在峰值信噪比(PSNR)和结构相似性(SSIM)指标上, 分别比原始方法提高了2.2%和2.1%, 验证了本文方法在抵近探测图像序列超分辨率重建质量提升方面的有效性.
地月空间频率资源利用现状及发展态势
李震, 姚秀娟, 王静, 高翔, 李雪, 马元浩, 孙云龙
2026, 46(1): 163-174. doi: 10.11728/cjss2026.01.2025-0018
摘要:
频率资源是支撑航天行业发展的核心战略资源之一, 随着作为国际热点的月球开发利用逐渐朝着规模化方向发展, 频率资源的需求愈发迫切. 然而, 在现有国际规则框架下, 可提供给月球规模化开发利用的频率资源非常有限, 供需矛盾日益加剧. 本文围绕国际地月空间频率资源申请现状、工程任务规划与实施情况开展系统性数据分析, 研究当前地月空间频率资源与SFCG (Space Frequency Coordination Group)月球区域频率划分建议的符合度, 分析地月空间频率资源的利用态势, 同时, 利用自主开发的频率兼容性仿真平台, 对国际上的典型任务进行了定量化干扰计算分析, 提出了后续地月空间探测、开发利用等领域的用频建议, 为相关工程任务的规范有序实施提供参考.
地月空间NRHO两脉冲调相轨道优化与分析
李少峰, 王有亮, 于锡峥, 李明涛
2026, 46(1): 175-188. doi: 10.11728/cjss2026.01.2025-0013
摘要:
Artemis任务建造与运行月球轨道门户空间站期间, 将在近直线晕轨道(Near-Rectilinear Halo Orbit, NRHO)实施大量货运、载人飞行交会对接任务. 针对NRHO调相轨道优化问题, 基于圆型限制性三体问题模型, 通过信赖域算法对转移时间进行遍历, 采用非线性优化算法局部优化来修正位置误差, 进而迭代求解非线性方程组降低速度增量, 实现了低燃料消耗的NRHO调相优化; 针对调相代价问题, 对NRHO上不同转移时间和不同相位关系的调相进行了分析. 结果表明, 该算法计算效率较高, 相比遗传算法减少了53.2%的计算时间; 转移时间越长(转移轨道圈数越多), 消耗的速度增量越小; 目标航天器相位滞后时, 选择绕NRHO外圈的调相方式更省燃料, 反之, 相位超前则选择绕内圈更省燃料; 追踪航天器从近月点出发时燃料消耗更低.
基于序列凸优化的多目标规避方法
周敬博, 李克行
2026, 46(1): 189-197. doi: 10.11728/cjss2026.01.2025-0048
摘要:
随着近地轨道航天器与空间碎片数量激增, 航天器同空间碎片发生的交会事件不断增多, 航天器可能同时面对多个碎片的碰撞威胁, 因此航天器需具备对多个空间碎片的规避能力. 针对多个空间碎片短期交会的情况, 以航天器推力约束与碰撞概率约束为依据, 提出了基于序列凸优化的多目标规避方法. 将连续推力控制问题转化为脉冲推力的规划问题, 进而将凸优化问题的目标函数与非线性约束进行凸化处理, 采用序列凸优化方法求解该规划问题. 在对多目标的规避问题上, 该方法既能有效降低航天器与空间碎片的碰撞风险, 又能保证较低的燃料消耗, 能够适用于低推力航天器长时间规避机动规划. 同时, 序列凸优化问题的求解速度较快, 可以满足自主计算的需求.
北斗卫星轨道中长期预报新方法及精度分析
黄进, 陈艳玲, 李亮, 周善石, 黄勇, 胡小工
2026, 46(1): 198-210. doi: 10.11728/cjss2026.01.2025-0020
摘要:
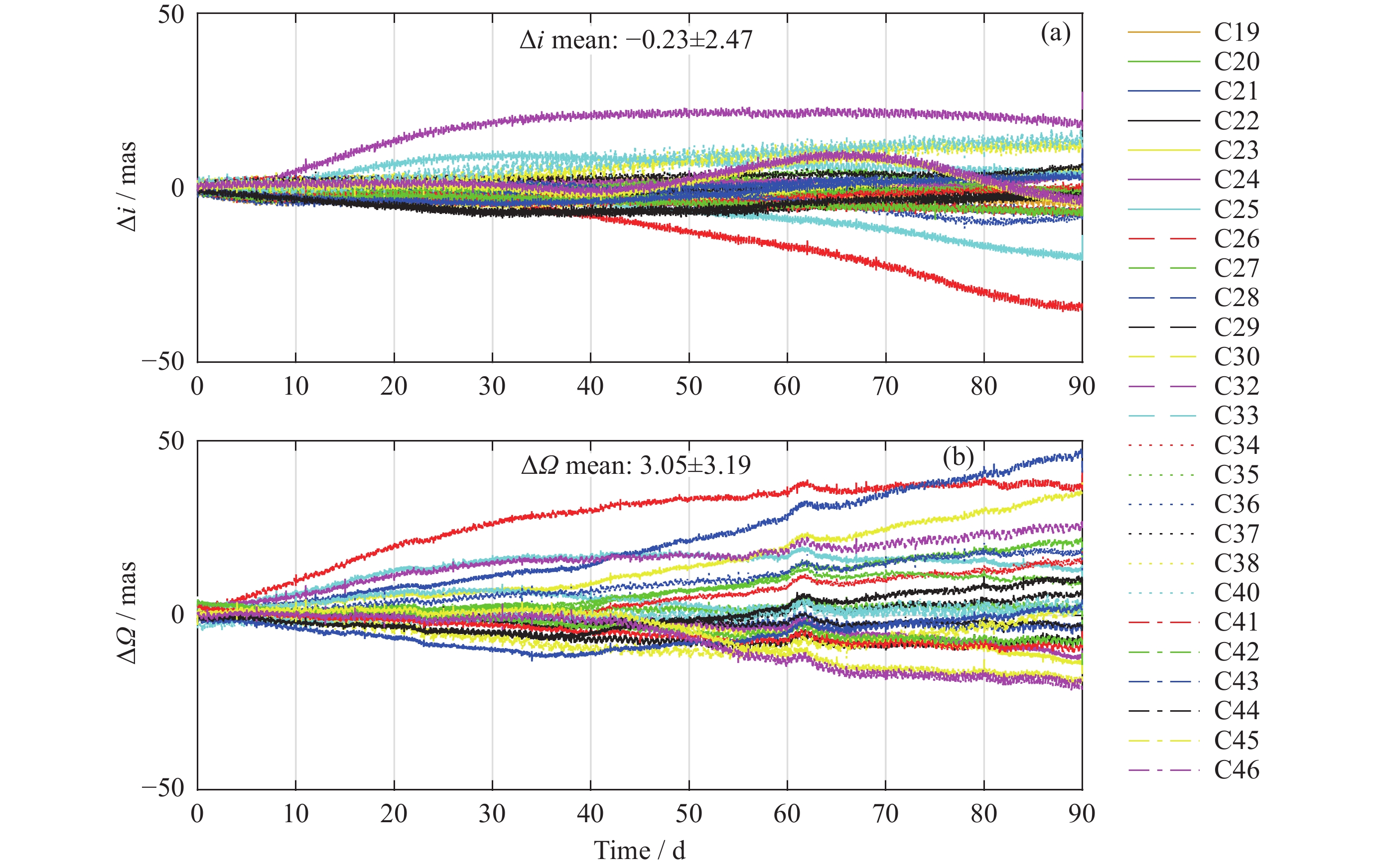
利用光压系数与太阳高度角密切相关的特性, 提出对ECOM-5光压模型参数进行建模及预报更新的方法进行轨道长期预报, 并对该方法的轨道预报性能进行评估. 以北斗MEO/IGSO卫星为例, 对2022年1月1日至2023年6月1日内预报18组90天轨道, 以CODE北斗卫星精密星历作为参考轨道, 评估北斗卫星轨道长期预报的性能. 试验结果表明, 采用本文提出的轨道预报方法对导航卫星进行90天轨道预报: MEO卫星第30天、60天、90天预报轨道三维位置误差RMS均值分别约为180, 650, 1400 m, 轨道URE RMS的均值分别为18.79, 61.43, 124.00 m; 与精密星历轨道的倾角误差$\Delta i $的RMS均值分别为6.07, 9.76, 12.38 mas, 与精密星历轨道的升交点赤经误差$\Delta \varOmega $ RMS均值分别为6.47, 11.24, 14.88 mas; IGSO卫星预报轨道三维位置误差第30天、60天、90天RMS均值分别约为260, 1000, 2200 m, iΩ预报误差与MEO卫星相当. 因此, 可以得出结论, 该方法获得的中长期预报轨道三维位置以及轨道定向参数iΩ具有较高的精度.
基于IHHO-LSSVM的区域GNSS高程异常拟合方法
何广焕, 李江, 任超, 唐诗华, 慎昀, 刘银涛, 张炎
2026, 46(1): 211-220. doi: 10.11728/cjss2026.01.2024-0180
摘要:
针对当前复杂区域难以获取较高精度的高程异常值问题, 提出一种基于IHHO-LSSVM的高程异常拟合方法. 采用具有非线性的收敛因子、跳跃距离和自适应权重对哈里斯鹰优化算法(Harris Hawk Optimization, HHO)进行改进; 利用改进后的HHO算法为最小二乘向量机(Least Squares Support Vector Machine, LSSVM)高程异常拟合模型提供更为精确的正则化参数和核函数; 为验证高程异常组合模型在复杂地形中的适应性, 以高程异常值的均方根误差作为评判依据, 并结合两组不同地形的工程实例数据进行试验. 结果表明, 在桥梁带状区域和喀斯特面状区域, 相比于HHO-LSSVM法和LSSVM法, IHHO-LSSVM拟合模型的外符合精度更高、稳定性更强、适应性更广, 其中桥梁带状区域精度达到0.0101 m, 喀斯特面状区域达到0.0125 m, 可为GNSS高程异常拟合模型的建立提供一定的参考价值.
单星模拟器多星点自动更换装置设计
葛世蕊, 苏拾, 侯兴安, 王东来, 郭玉玺, 刘近生, 范一宏, 方纯帅
2026, 46(1): 221-231. doi: 10.11728/cjss2026.01.2025-0003
摘要:
为解决单星模拟器模拟不同恒星目标时需要手动更换星点板、检定效率低、光轴一致性差等问题, 设计一种单星模拟器多星点自动更换装置. 基于离轴反射式单星模拟器工作原理提出一种转轮式多星点自动更换装置, 根据恒星模拟理论和设计要求确定星点板微孔尺寸, 设计星点板安装及调整结构, 以轻量化为目标对星点盘进行有限元分析与优化; 分析杂光传输来源, 设计消杂光结构, 降低对星等模拟的影响; 设计电控系统实现星点板自动切换, 通过自校正控制减少星点板的轴向偏移误差, 并对影响星点板切换精度的误差源进行分析. 结果表明, 星点单星张角误差优于1.2'', 星点位置光轴一致性优于10 μm, 满足了单星模拟器模拟不同恒星目标时的高效性和星点张角与位置的精确性要求.
空中拖曳锥杆式对接电磁锁紧装置设计
赵俊杰, 蒋永, 吴福章
2026, 46(1): 232-238. doi: 10.11728/cjss2026.01.2024-0196
摘要:
空中拖曳系统是由拖曳飞行器平台、绳缆和拖曳体组成, 可以执行物资运输、载荷回收等任务, 显著拓展了空中作业空间范围. 拖曳体和拖曳飞行器平台连接过程中, 受拖曳飞行器平台尾流场以及柔性绳缆受气流因素干扰, 致使拖曳体连接过程存在困难, 需要对对接方式进行详细研究. 以空中拖曳锥杆式对接方式为研究对象, 设计了一种锥杆式对接电磁锁紧装置, 给出了快速锁紧与紧急释放的电磁锁紧原理. 通过建立对接过程有限元模型, 以电磁力作为变元进行参数化研究, 获得了电磁对接装置的响应数据. 采用电容供电情形下, 在电容0.5 F以上时, 2 mm×15 mm线规条件下电磁力最大可以达到1000 N以上. 所设计的拖曳锥杆式对接电磁锁紧装置, 为空中对接装置设计提供了新思路.
3D打印高温钛水热管的传热性能实验和仿真
王慧志, 卢帅婷, 郭元东, 黄金印, 苗建印, 林贵平
2026, 46(1): 239-246. doi: 10.11728/cjss2026.01.2025-0145
摘要:
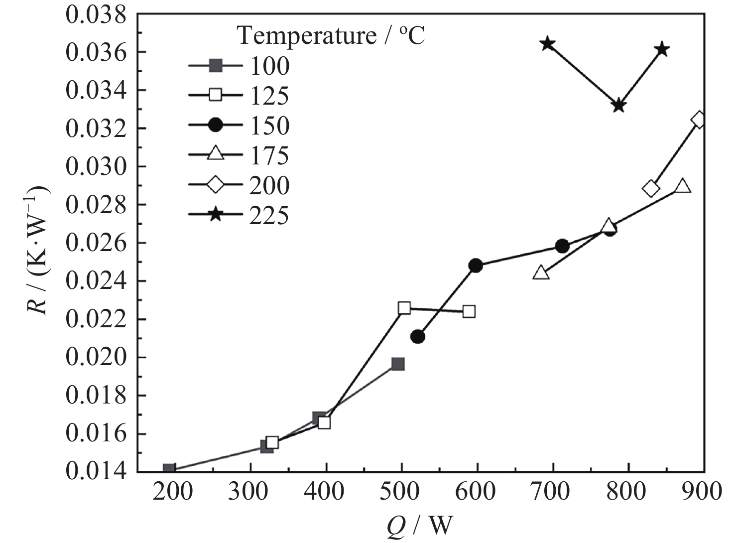
未来星际航行对高温工况下的废热排散提出了更高的要求. 当前辐射器设计越来越依赖热管, 高温环境下具有高导热性的钛水热管, 可以有效传递热量, 并且最大限度缩减辐射器的面积. 本文针对3D打印的钛水热管进行了传热性能实验与仿真研究. 在100~225℃的工作温度范围内, 通过向热管施加不同的加热功率, 研究钛水热管的传热能力. 实验结果表明, 钛水热管的最大传热温差随加热功率的增大而增加, 钛水热管在200℃时最大传热功率为893.9 W. 在实验测试的基础上开展仿真研究, 得到钛水热管的等效换热系数随温度的变化规律, 并预测250℃下其等效换热系数为3650 W·m–2·K–1, 传热温差为29.22℃.
数据论文
莱曼阿尔法太阳耀斑事件标准数据集
卢磊, 封莉, 黎辉
2026, 46(1): 247-253. doi: 10.11728/cjss2026.01.2025-0079
摘要:
太阳耀斑是太阳大气中最强烈的爆发现象, 能够释放大量能量并产生各种波长的电磁辐射. 研究太阳耀斑对于理解太阳活动、空间天气预报以及保护地球空间环境至关重要. 本数据集基于夸父一号(ASO-S)卫星搭载的全日面成像仪(Solar Disk Imager, SDI)在莱曼阿尔法波段(121.6±7.5) nm采集的全日面图像数据, 通过一套自主研发的太阳耀斑自动识别与关键参数提取算法, 系统记录了2024年莱曼阿尔法太阳耀斑事件. 该算法可有效避免宇宙线、粒子暴等事件的干扰, 能够对不同强度级别的耀斑进行识别, 并能对日面上同时发生的多个耀斑进行分别识别与追踪. 本数据集收录了耀斑的起止时间、持续时间、发生位置、显著性等关键参数, 包含耀斑识别过程记录文档、耀斑事件列表、耀斑峰值时刻快视图像和耀斑区域电影动画等数据. 该数据集可为太阳物理学研究、空间天气预报以及相关领域提供重要的科学数据支持.
基于气辉观测的中国南方电离层赤道等离子体泡标准数据集
钟佳, 邹自明, 徐寄遥, 吴坤, 孙龙昌, 袁韦, 胡晓彦
2026, 46(1): 254-264. doi: 10.11728/cjss2026.01.2025-0097
摘要:
研究构建了首个基于气辉观测的电离层等离子体泡标准数据集, 包含等离子体泡事件数据与精确轮廓标注数据. 该数据集源自云南曲靖站630 nm波段气辉成像仪历时一个完整太阳活动周(2012-2022年)的连续观测, 所有原始数据均经过图像增强、方位校正、几何畸变校正及地理坐标投影等标准化预处理, 并由专家团队完成等离子体泡事件识别及轮廓标注. 该数据集的时间分辨率高达3 min, 系统收录了不同太阳活动强度下的等离子体泡事件样本, 涵盖I形与Y形等多种典型形态. 本数据集为开发高精度监督式人工智能算法提供了高质量基准数据, 有助于促进基于气辉成像的电离层等离子体泡自动化检测与形态演化研究.